为了减肥,你试过哪些方法?
你可曾想过
睡觉吃饭站着也能瘦?
你的想法并非异想天开!
往下看,秘诀在这里
01
真的能“躺瘦”?
前提是你睡得对!
科研人员曾招募到80名超重志愿者进行睡眠改善测试,在没有任何饮食或运动指导的干预下,发现这些习惯性睡眠时间少于6.5小时的超重人群,把睡眠时间增加1.2小时后,每天的总热量摄入减少了270千卡,相当于少吃了一个鸡肉汉堡或3小碗米饭。4周后,睡眠延长组成员体重平均减轻了0.48公斤。
虽然目前这项研究结论的精准性还有待进一步验证,但是它给科研人员探索睡眠与减肥之间的关系提供了新思路。到底怎么睡才能“躺瘦”?这3点很重要
1
睡眠时长要足够
睡眠大约占我们一生1/3的时间,《健康中国行动(2019-2030年)》建议,中国成年人每天平均睡眠时间最好保持在7~8小时。
睡眠并不是越长越好,睡眠时间可根据每个人的需求而定。此外,每个年龄段都有适合自己的睡眠时间。
学龄期:9~10小时。
20~30岁:7~9小时。
30~50岁:7~8小时。
60岁及以上:随着身体出现衰老现象,睡眠质量会下降,出现反复觉醒、早醒等一系列表现。
2
要有深度睡眠
深度睡眠是瘦身的好时机,在深度睡眠阶段,一方面,体内瘦素分泌会相应增加,对于燃烧脂肪、促进减肥具有显著效果;另一方面,饥饿激素分泌也会减少,从而减少食量。
相反,若睡眠不足或睡眠质量下降,会导致交感神经过度活跃,引发饥饿激素分泌增加,进而增强食欲。
3
睡眠要规律
保持相对固定的睡眠时间很重要,不建议一天晚上 10 点入睡,另一天又拖到凌晨一两点。建议坚持相对固定的时间睡觉、起床,一般来说,3个星期就可建立属于自己的生物钟。
02
三分动,七分吃
“吃瘦”的技巧在这里
1
成人版“吃瘦”攻略
“管住嘴,迈开腿”,膳食营养和身体活动是防治肥胖的两大重要影响因素。国家卫健委制定的《成人肥胖食养指南(2024年版)》指出:减肥的关键三分靠动,七分靠吃。🥢想要“吃瘦”,这3个小技巧很重要↓
进餐次数:建议重视早餐,不漏餐,吃晚餐不要太晚(建议在17:00~19:00),晚餐后不宜再进食任何食物。
进餐方式:进餐宜细嚼慢咽,不暴饮暴食,不要随意进食零食、喝饮料,避免吃夜宵。
进餐顺序:按照“蔬菜一肉类一主食”的顺序进餐,有助于减少高能量食物的进食量。
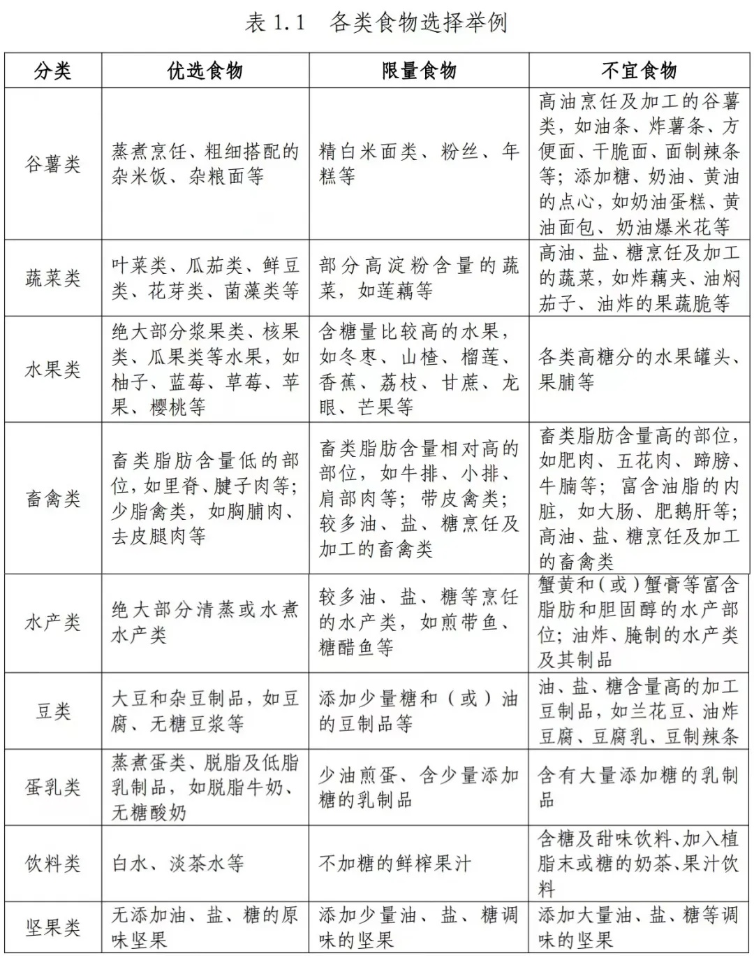
哪些要多吃?哪些要少吃或不吃?一张表说清楚!记得保存

▲图片来源:国家卫生健康委官网
2
儿童青少年版“吃瘦”攻略
当前,我国青少年身体肥胖、体重超标的比例已经占到了近1/5。造成儿童青少年肥胖、超重的原因有哪些?专家表示,可能是两类食物吃少了(蔬菜水果、粗杂粮),两类食物吃多了(肉、糖)
3
“站瘦”教程来了
包教包会
饮食是减肥的灵魂,运动则是减肥灵魂的伴侣。你的肚子中间是不是有软肉,一捏就是“游泳圈”?其实,肚子上的肉多,可能是身体里的经络堵了。
推荐你试试站桩,疏通经络、畅通血脉,排出肚子周围的湿邪、寒邪。站着就能跟肚子上的赘肉说拜拜,快@家人朋友,get这份“站瘦”教程↓
【动作步骤】
1.竖起两个拇指,把它压到带脉穴上,攥空拳慢慢向骶骨拍打10~20次,自然呼吸。
2.双脚打开,比肩略宽,脚尖朝前,重心放在双脚的正中央;
3.敛臀,卷尾闾,双手掌心慢慢向上翻,以肩为轴,做抱球动作,大概在锁骨、肩窝的位置;
4.吐气,向左转90度,保持1~3秒后回正吸气;
5.反方向同理,结束后恢复自然站立。
看完记得转给家人朋友
一起健康瘦身~
点击右上角
微信好友
朋友圈

点击浏览器下方“
”分享微信好友Safari浏览器请点击“
”按钮

点击右上角
QQ

点击浏览器下方“
”分享QQ好友Safari浏览器请点击“
”按钮
