本文转载自微信公众号“中国青年报”,原文发布于2024年7月26日,原标题为《录取通知书错用“的”“地”?高校最新回应……》。
近日,有网友发文称
南方科技大学录取通知书上
出现了错误
将“地”写成了“的”

图源:社交平台截图
根据网友提供的南科大录取通知书截图
其在主页中写道:
“衷心的祝贺
你顺利通过我校入学的各项考核
你已经被我校录取为2024 级本科新生
请你于二〇二四年八月二十日
凭本录取通知书来校报到。”
有网友指出,
这段文字中
“衷心的祝贺你”的“的”字
应该用“地”
以搭配后面作为动词的“祝贺”
而“的”一般搭配名词使用。

据经视直播消息
7月25日,南方科技大学
招生办工作人员表示
他们已经接到相关情况反映
有人对录取通知书上
“的”和“地”的用法存在异议
该问题已经反馈给相关部门
正在处理中,如果确实存在问题
后续会进行处理。

据报道
多位一线语文教师表示
图片中录取通知书“的”字用错了
“的”后面跟名词,祝贺是动词
动词的前面用“地”。
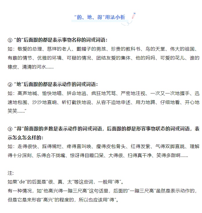
那么,“的、地、得”究竟该如何区分呢?
具体来说,“的”后面跟的都是表示事物名称的词或词语,“地”后面跟的都是表示动作的词或词语,“得”前面多数是表示动作的词或词语,后面跟的都是形容事物状态的。

点击右上角
微信好友
朋友圈

点击浏览器下方“
”分享微信好友Safari浏览器请点击“
”按钮

点击右上角
QQ

点击浏览器下方“
”分享QQ好友Safari浏览器请点击“
”按钮
