7月15日,香港消费者委员会(以下简称“香港消委会”)推出的30款瓶装水测评报告引发热议。
报告显示,有四款产品被检出溴酸盐,其中农夫山泉和百岁山两款样品溴酸盐含量,达到欧盟订定适用于经臭氧处理的天然矿泉水和泉水的溴酸盐最大限值。

香港消委会网站截图
香港消委会:4款样品被检出溴酸盐
涉及百岁山、农夫山泉
香港消委员会披露,在本地市面上购买了30款常见的瓶装水样本进行测试后发现,来自中国内地的百岁山和农夫山泉(9633.HK)的瓶装水样本均检出每升3微克的溴酸盐,达到欧盟适用于经臭氧处理的天然矿泉水和泉水的溴酸盐最大限值,但远低于美国、日本、英国以及世界卫生组织订立的饮用水质量标准——每升10微克溴酸盐。
据悉,香港消委会此次测评的30款瓶装水样本,是在2023年11月至12月从超市、便利店及百货公司的食品部搜集而来,包括3款蒸馏水、3款纯净水、1款矿物质蒸馏水、2款矿物质纯净水、17款天然矿泉水和4款气泡天然矿泉水,涉及农夫山泉、百岁山、屈臣氏、怡宝等品牌。
自然界的水中几乎没有溴酸盐,饮用水在进行臭氧消毒杀菌的过程中,水体中自然存在的溴化物就会在臭氧的作用下变成溴酸钠、溴酸钾等溴酸盐类物质。香港消委会表示,摄取大量溴酸盐可导致恶心、腹痛、呕吐及腹泻,严重情况还有可能影响肾脏及神经系统。
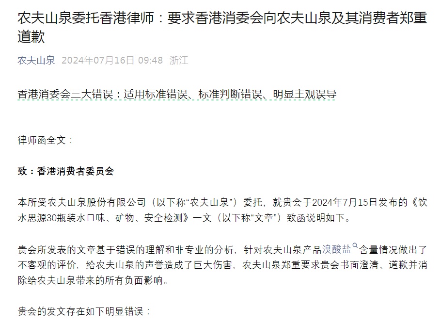
农夫山泉发律师函
郑重要求香港消委会书面澄清、道歉
16日,农夫山泉在官方微信公众号发布致香港消委会律师函,指出香港消委会三大错误:适用标准错误、标准判断错误、明显主观误导,并请香港消委会立即作出澄清、道歉并消除影响。

农夫山泉表示,香港消委会所发表的文章基于错误的理解和非专业的分析,针对农夫山泉产品溴酸盐含量情况做出了不客观的评价,给农夫山泉的声誉造成了巨大伤害,农夫山泉郑重要求贵会书面澄清、道歉并消除给农夫山泉带来的所有负面影响。
农夫山泉提到,香港消委会文章表明,被检测的农夫山泉产品为饮用天然水产品,测试结果表格中该产品的成分也明确标注“天然水(深层湖水)”。但在评价时,香港消委会却将其放在“天然矿泉水”序列与不同类产品比较,并适用了欧盟“天然矿泉水”标准。
事实上,农夫山泉饮用天然水产品,即使采用欧盟地区标准,也应适用欧盟“饮用水”安全标准而非“天然矿泉水”标准评价。而根据欧盟饮用水安全标准,溴酸盐安全含量为不超过10微克/升。中国内地、中国香港地区、美国、日本、世界卫生组织等各类饮用水安全标准中,溴酸盐安全规定也均为不超过10微克/升。农夫山泉饮用天然水产品为3微克/升,完全符合以上各国各地区饮用水安全标准,属于优质合格产品。
农夫山泉还提到,任何标准只有“合格”或“不合格”,使用“上限”或“下限”是明显故意错误,有意误导。
16日,截止收盘,农夫山泉股价为32.55港元/股,创下45个月以来新低,总市值为3661亿港元。

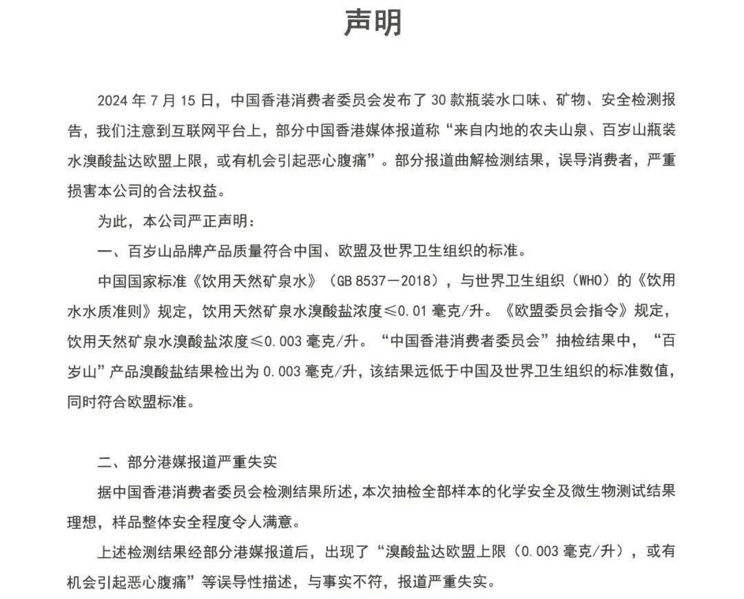
百岁山:产品质量符合标准
部分报道严重失实
16日,百岁山在官方微信公众号发表声明称:“2024年7月15日,中国香港消费者委员会发布了30款瓶装水口味、矿物、安全检测报告,我们注意到互联网平台上,部分中国香港媒体报道称‘来自内地的农夫山泉、百岁山瓶装水溴酸盐达欧盟上限,或有机会引起恶心腹痛’。部分报道曲解检测结果,误导消费者,严重损害本公司的合法权益。”

百岁山表示,百岁山品牌产品质量符合中国、欧盟及世界卫生组织的标准。中国国家标准《饮用天然矿泉水》 (GB 8537—2018) ,与世界卫生组织 (WHO) 的《饮用水水质准则》规定,饮用天然矿泉水溴酸盐浓度≤0.01 毫克/升。《欧盟委员会指令》规定,饮用天然矿泉水溴酸盐浓度≤0.003 毫克/升。“中国香港消费者委员会”抽检结果中,“百岁山”产品溴酸盐结果检出为 0.003 毫克/升,该结果远低于中国及世界卫生组织的标准数值同时符合欧盟标准。
香港消委会回应:
已收到农夫山泉律师函
16日下午,香港消委会相关负责人表示,就瓶装水测评一事,香港消费者委员会确认接获其中1款测试样本“农夫山泉”的代表律师所发出的信件,现正进行研究及跟进。
香港消委会重申,不论月刊文章、新闻稿及其他传讯文件,以及记者会上的发言均清楚指出,全部30款测试样本没发现有害物质超出世卫的相关准则值,所有样本可安心饮用。文章的重点为各样本的性价比和瓶装水的胶樽对环境所构成的影响,并非产品有安全问题。该负责人称:“如有进一步消息,消委会将适时公布。”

香港消委会网站截图
综合百岁山微信、农夫山泉微信等
点击右上角
微信好友
朋友圈

点击浏览器下方“
”分享微信好友Safari浏览器请点击“
”按钮

点击右上角
QQ

点击浏览器下方“
”分享QQ好友Safari浏览器请点击“
”按钮
