俗话说病从口入,有时候吃不对,也会惹癌。尤其是一些食物中含有促炎促癌成分。而避开促炎促癌成分,适量摄入抗炎饮食,有助降低癌症发生风险。

健康时报图
促炎饮食,增加多种癌症风险!
浙江大学医学院附属第一医院肿瘤内科主任医师方维佳2024年在该院公众号介绍,慢性炎症与免疫抑制有关,可为肿瘤的发生、发展和转移提供一个有利的微环境,而且肿瘤患者大多属于慢性炎症群体。①
为啥会有慢性炎症?很大一个原因就是你吃得不对!
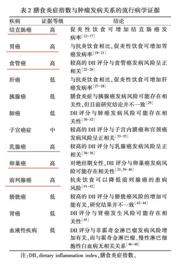
《抗炎饮食预防肿瘤的专家共识》介绍,饮食具有促炎特性和抗炎特性,不合理的膳食所引起的机体长期慢性炎症与肿瘤密切相关,并降低了肿瘤的治疗效果。
比如,结直肠癌、胃癌、食管癌、乳腺癌等都与膳食炎症指数高证据等级有关。②

《抗炎饮食预防肿瘤的专家共识》图
医生提醒:避开这些促炎成分!
膳食中的各种生物活性成分(包括能量与营养素)可影响人体内炎症反应过程。

浙大一院图①
浙江省嘉兴市第二医院营养科副主任李青艳2024年在该院公众号刊文提醒,要警惕六类易促炎的食物:
1、糖
过量摄入糖分会导致血糖水平升高,损害胰岛素的调节作用,导致血糖不稳定,使身体处于炎症状态。
2、反式脂肪酸
反式脂肪酸会升高有害胆固醇,引起炎症、肥胖和胰岛素抵抗。含有反式脂肪酸的食物包括油炸食品、快餐、焙烤食品,以及含有氢化油、人造黄油的食品。
3、红肉和加工肉
培根、香肠、热狗和冷切肉等食物富含饱和脂肪,含有防腐剂(如硝酸盐),这会提高炎症水平。

健康时报图
4、酒精
长期饮酒会对多个器官造成刺激,引发炎症反应。
5、精制碳水化合物
日常吃的白米、白面这类精制碳水,血糖生成指数较高,大量摄入会引起血糖和胰岛素水平大幅度波动,提高机体炎症水平。
6、人工食品添加剂
阿斯巴甜和味精等食品添加剂可触发炎症反应。③
远离这些明确的促癌成分!
根据已明确公布的1类致癌物质,以下是食物中常见的致癌物:

据《世界卫生组织国际癌症研究机构致癌物清单》整理,王楠制表④
1. 霉变食物→肝癌
解放军总医院第五医学中心肝脏肿瘤诊疗与研究中心主任医师陆荫英2017年在健康时报刊文指出,想要不得肝癌,还要把好饮食关。尽量避免吃发霉的食物,发霉的食物里面有黄曲霉毒素,会致肝癌。⑤
2. 咸鱼→鼻咽癌
世界上所有的咸鱼,都是用高浓度的盐腌制的。但是“中式咸鱼”和“外国咸鱼”的区别在于它有脱水的步骤:咸鱼在脱水的过程中,会生成一些亚硝胺类化合物,如亚硝基二甲胺等,这些亚硝基化合物就具有致癌性。⑥
3. 槟榔→口腔癌
北京大学口腔医院原院长俞光岩接受健康时报采访时表示,槟榔中所含有的槟榔碱促使胶原纤维沉积,长期食用会产生口腔黏膜下纤维病变,且槟榔里的化学物质经过咀嚼后形成亚硝基,也是致癌化合物;除此之外,槟榔较硬,咀嚼时易对口腔黏膜造成创伤,久而久之也可能会转化为口腔癌。⑦
4. 酒精→肝癌等
复旦大学附属华东医院消化内科、老年医学科主任医师郑松柏2024年在东方卫视名医话养生节目中介绍,酒中的主要成分乙醇也就是酒精,目前已经明确把它定位为一个致癌物。乙醇是脂溶性物质,它很容易被吸收,脂类物质越多,越容易吸附乙醇。而我们的肝脏,神经系统中的脂类比较多,则更容易堆积乙醇。乙醇在进入肝脏后,在乙醇脱氢酶的作用下,还会变成乙醛,而乙醛也有一定的致癌性。 ⑧
5. 烟草→肺癌、食管癌等
吸烟不单单是引起肺癌一种癌症,还与鼻咽癌、口腔癌、食管癌等相关癌症的发生有密切关系。

健康时报 荆雪涛/摄
6. 烧烤、油炸食物→胃癌、肠癌等
重庆市肿瘤医院胃肠肿瘤中心主任孙浩2017年在健康时报刊文表示,“胃癌是典型的与饮食习惯有关的疾病,大家熟知的烧烤、油炸类食品能诱发癌症。”
在临床中,他们发现30岁到40岁的胃癌患者中,过半的人都爱吃烧烤或麻辣烫。尤其是有些地区的人们口味重,喜欢吃烧烤,但食物经过烧烤或烟熏后,容易产生如3-4苯并芘和环芳烃类物质,这些都是明确的致癌原。⑨
本文综合自:
①2024-06-16浙大一院《癌症最怕的几种食物,楼下菜场就有!》
②中国抗癌协会肿瘤营养专业委员会,中国营养学会社区营养与健康管理分会,中国营养学会临床营养分会.抗炎饮食预防肿瘤的专家共识[J].肿瘤代谢与营养电子杂志,2023,10(1):57-63.
③2024-04-23 嘉兴市第二医院《抗炎饮食:吃吃喝喝也能治愈身体》
④2022-08-15健康时报《这些是已明确的致癌物清单,每吃一口都在喂养癌细胞!》
⑤2017-03-21健康时报《防肝癌把好黄曲霉素这一关》
⑥2018-04-10健康时报《真真假假的致癌物》
⑦2019-09-17健康时报《宣传槟榔致癌,湖南口腔专家遭威胁! 槟榔到底是否致癌?》
⑧2024-02-08东方卫视名医话养生《乙醇致癌?喝酒必伤肝?专家:目前没有解酒药!》
⑨2017-08-11健康时报《胃癌年轻化或与饮食习惯有关》
点击右上角
微信好友
朋友圈

点击浏览器下方“
”分享微信好友Safari浏览器请点击“
”按钮

点击右上角
QQ

点击浏览器下方“
”分享QQ好友Safari浏览器请点击“
”按钮
