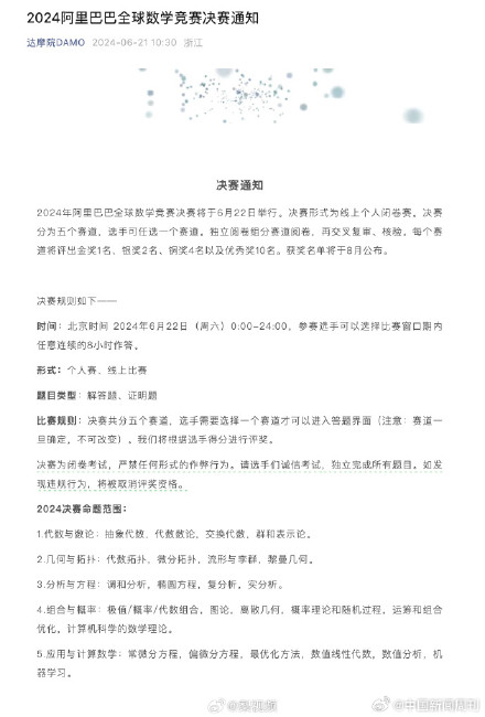
近日,17岁中专女生姜萍以全球第12名的成绩入围阿里巴巴全球数学竞赛决赛,引起广泛关注。6月21日,达摩院公布了这项赛事的决赛通知,决赛将于22日举行,为线上个人闭卷赛。决赛分为五个赛道,选手可任选一个赛道。独立阅卷组分赛道阅卷,再交叉复审、核验。每个赛道将评出金奖1名、银奖2名、铜奖4名以及优秀奖10名。获奖名单将于8月公布。
比赛规则同时指出,决赛为闭卷考试,严禁任何形式的作弊行为。如发现违规行为,将被取消评奖资格。(达摩院DAMO)

点击右上角
微信好友
朋友圈

点击浏览器下方“
”分享微信好友Safari浏览器请点击“
”按钮

点击右上角
QQ

点击浏览器下方“
”分享QQ好友Safari浏览器请点击“
”按钮
