6月19日,经过从5月31日至6月18日共计19天的闭店调改,被胖东来“爆改”的永辉超市郑州信万广场店正式开业。据媒体报道,有市民凌晨2点就来到超市外排队。
上午9:30,永辉正式开门纳客,胖东来创始人于东来亲自到场,现场人山人海。开业后20分钟左右,超市开始采取限流措施。
于东来在接受媒体采访时表示,目前胖东来没有来郑州开店的计划,(顾客)来永辉超市就等于来胖东来。他说:“相信,不只是永辉,中国的零售业都会慢慢成长和进步,走出相互嫉妒和内卷的状态。”
对于网上流传的有关“胖东来通过改造超市门店进入其他超市供应链”的说法,于东来进行了否认。于东来称,胖东来的所有商品都是跟其他的供应商一起进行竞价,而且自己的产品研发费也是贴进去的,没有算在供应成本里,实际上不少产品的供应是亏损的。
他表示,经过“爆改”的永辉,商品结构梳理后达胖东来商品结构的90%以上;取消了强制动线,拓宽了卖场通道;整体硬件设施更新占比达到45%;进行了近30场培训分享并安排各岗位人员多批次到许昌胖东来驻店学习。

于东来接受采访。图源:顶端新闻
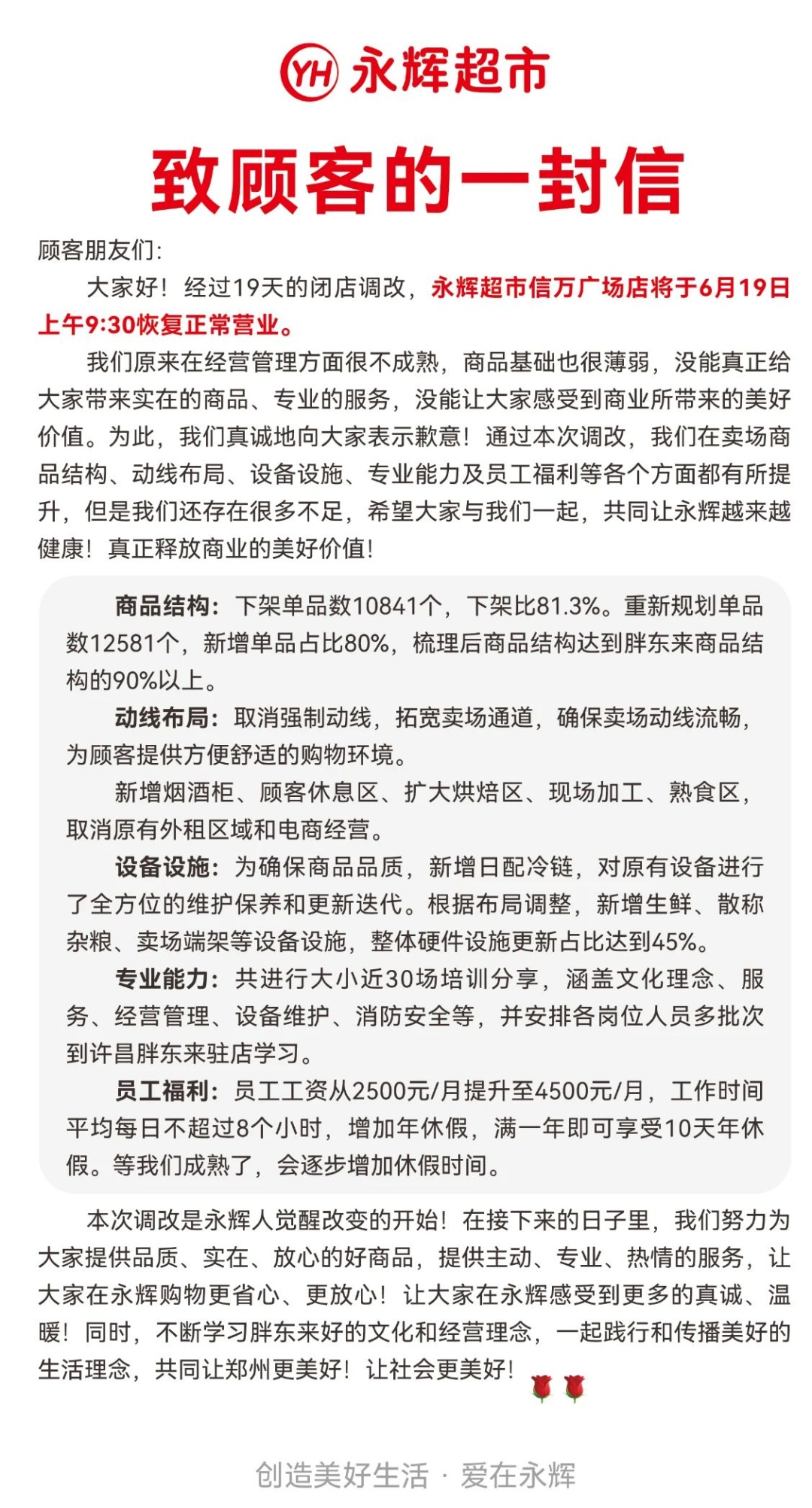
在正式开业之前,永辉超市发布了《致顾客的一封信》,称该店在卖场商品结构、动线布局、设备设施、专业能力与员工福利等各个方面都有所提升。
公告中还显示,员工工资从2500元/月提升至4500元/月,涨薪80%,工作时间平均每日不超过8个小时。此外,员工工作满一年,可享受10天年假。

永辉超市发布《致顾客的一封信》。图源:大河报
6月18日,媒体现场实探发现,之前绿色的永辉超市LOGO已换成红色的“YH永辉超市”门头。超市整体呈“U”型结构,其中可见各种已陈列完毕的胖东来自营产品,包括胖东来芒果汁、自由爱白酒、燕麦片,以及各种零食、方便食品、粮油产品等商品。
商品陈列方面则吸收了胖东来超市对色彩艺术的经验,不仅整齐有序,还有渐变色和跳色。

永辉超市的陈列。图源:大河商业

永辉超市的陈列。图源:大河财立方
至于“大月饼”和自酿啤酒,据工作人员介绍,考虑顾客对这两款产品的喜爱程度,为避免过度拥挤,会把这两项产品在场外设置专门的售卖区。
除了商品品质外,提升服务质量也是胖东来“爆改”的关键。
记者实探发现,超市将以往的第三方门店清场后,设置了顾客临时休息区,同时增设了诸如称重台、身高体重计、洗手台、直饮水机、擦手纸、护手霜、干手器、微波炉、自助结账机器等产品,提升用户消费体验。有的食品介绍就像百科全书,甚至标出了做法。

食品介绍。图源:正观新闻
社交媒体上,不少郑州网友表示,“人山人海,根本进不去”“这辈子都没见过这么多人逛超市”“郑州逛街地点+1,改完后确实进步不少,希望永辉能保持住”。而不少外地网友则称,“这样一点也不好,因为我家门口没有”。还有网友提出,“胖东来成功的关键在于对顾客和员工都好,这才是最值得学习的地方”。
胖东来“爆改”永辉,你怎么看?
九派新闻,综合顶端新闻、第一财经日报、大河报、大河商业、民生大参考、网友评论等
点击右上角
微信好友
朋友圈

点击浏览器下方“
”分享微信好友Safari浏览器请点击“
”按钮

点击右上角
QQ

点击浏览器下方“
”分享QQ好友Safari浏览器请点击“
”按钮
