近日,有消费者反映包装上明确标注着每包重15克的卫龙魔芋爽,带包装称重实际重量分别为12.6克和8.9克,均未能达到包装上所标明的重量。

相关话题冲上了热搜。

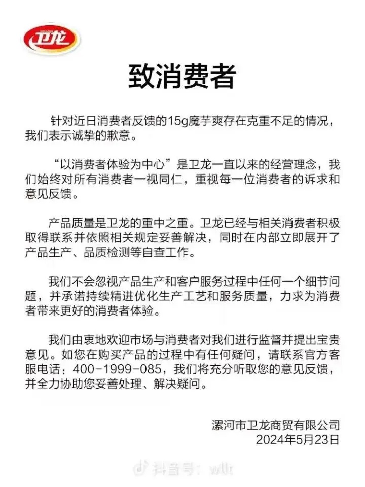
23日上午9点多,该品牌在抖音发文就近日消费者反馈15g魔芋爽存在克重不足的情况致歉,称已经与相关消费者积极取得联系并依照相关规定妥善解决。

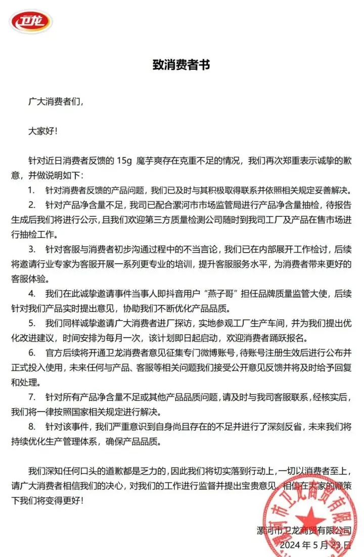
同日17:01,该品牌在微博发布《致消费者书》并再次道歉,称已配合河南漯河市市场监管局进行产品净含量抽检。针对客服与消费者初步沟通过程中的不当言论,已在内部展开工作检讨。

另据此前报道,发布视频的消费者透露,他发布的视频引起关注后,涉事品牌官方随即与他取得联系,并且依照法律法规对此事进行了处理,“按照消法规定对我做了退一赔三的处理”。记者注意到,5月22日晚,上述问题发生后,品牌官方旗舰店账号在相关视频下留言,声称已妥善解决此事。
律师:缺斤少两可要求三倍赔偿
河南泽槿律师事务所主任付建认为,产品缺斤少两,属于消费欺诈,依据《消费者权益保护法》 第五十五条规定:经营者提供商品或者服务有欺诈行为的,应当按照消费者的要求增加赔偿其受到的损失,增加赔偿的金额为消费者购买商品的价款或者接受服务的费用的三倍;增加赔偿的金额不足五百元的,为五百元。法律另有规定的,依照其规定。此外,涉事企业还将面临警告、罚款的行政处罚。之前购买的消费者,如果商品存在问题,仍然可以维权,但应注意证据的收集。
点击右上角
微信好友
朋友圈

点击浏览器下方“
”分享微信好友Safari浏览器请点击“
”按钮

点击右上角
QQ

点击浏览器下方“
”分享QQ好友Safari浏览器请点击“
”按钮
