北京市气象台5日11时发布:今天是立夏节气,下午阴转阵雨,北转南风二三级,最高气温22℃;夜间阴有阵雨,南转北风一二级,最低气温15℃。今天云量较多,有一次降雨天气,雨天道路湿滑,外出随身携带雨具,注意交通安全;受降雨影响,体感偏凉,请及时调整着装,谨防感冒。
恰逢五一小长假最后一天,此次降雨对返程交通出行有不利影响,请及时关注最新路况信息,外出雨具随身,注意防雷避雨,雨天路面湿滑,注意出行安全。
早晚天气
今天傍晚:阴,有分散性阵雨或雷阵雨;偏南风 2、3 级;21~18℃。
明天上班:阴天间多云,偏北风2、3级,16~20℃。
近几日天气
根据最新的气象资料分析,明天开始气温稳步回升,6日至14日白天最高气温在26~30℃之间,夜间最低气温在13~19℃之间,大家千万不要忽视了昼夜温差和气温变化,虽然午间偏热,但一早一晚仍有凉意,要根据个人情况,适时增减衣物。

5月5日下午(周日):阴转阵雨;北转南风2、3级;平原地区最高气温22℃,山区最高气温21~24℃;最小相对湿度50%。
5日夜间:阴有阵雨;南转北风1、2级;平原地区最低气温15℃,山区最低气温11~14℃;最大相对湿度90%。
5月6日白天(周一):阴转多云,早晨南部有阵雨;北转南风2、3间4级;平原地区最高气温26℃,山区最高气温24~26℃;最小相对湿度45%。
6日夜间:多云;南转北风1、2级;平原地区最低气温13℃,山区最低气温10~12℃。
5月7日白天(周二):多云转晴;北转南风2、3级;平原地区最高气温28℃,山区最高气温26~28℃。
7日夜间:晴间多云;南转北风1、2级;平原地区最低气温14℃,山区最低气温10~13℃。
5月8日白天(周三):晴;北转南风2、3级;平原地区最高气温29℃。
8日夜间:晴间多云;南转北风1、2级;平原地区最低气温15℃。
明日北京花粉浓度处于高级别
5月5日,北京市气象局发布花粉浓度监测预报,预计5月6日北京地区花粉浓度处于高级别。


北京地铁:今夜多条地铁采取延时运营保障措施
结合北京西站、南站、朝阳站、丰台站、大兴机场夜间抵京客流较多的情况,多条轨道交通线路将延时运营。其中——
5月5日,地铁2号线、4号线、7号线、14号线延长运营时间1小时;
5月5日,大兴机场线、19号线延长运营时间1小时,同步延长14号线、19号线换乘站景风门站开放时间;
5月6日,地铁16号线、10号线丰台站提前至5点运营;
其它线路根据突发大客流情况,将启动应急预案加开运力。
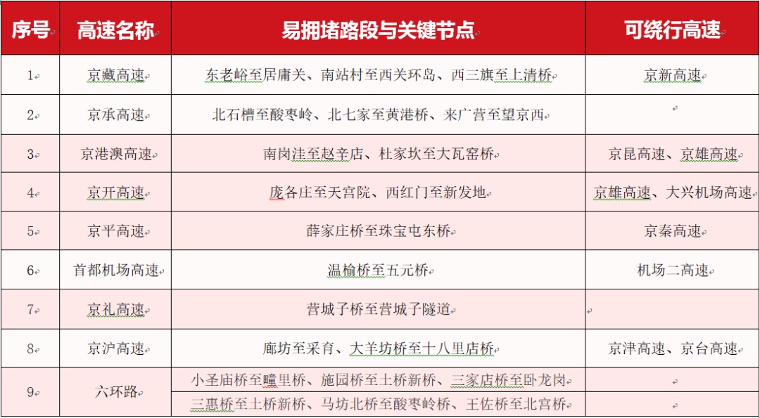
今天返程车流大 北京这些路拥堵
今日,是高速公路小客车免费通行的最后一天,免费通行截止时间为当晚24时,在此之前驶离收费站出口可享受免通政策。
今天是假期的最后一天,各条高速公路通行车辆仍然较多,进京方向将出现车流高峰,下午时段返京车流最为集中,其中京藏高速康庄桥到陈庄桥、回龙观桥到上清桥,京承高速麒麟楼隧道到司马台立交桥、杨雁桥到望和桥,京港澳健康城收费站到房山梨园桥、周口店路出入口到大瓦窑桥,京开高速薛营桥到天宫院桥等路段容易出现车辆排队的情况,下午13至20时通行压力将尤为突出。
预计今日下午16时至晚间20时,京藏、京承、京港澳、京开、京平等高速公路进京方向以及六环路部分路段交通压力将较为突出,京藏康庄、京承司马台、京港澳琉璃河、京沪应寺等部分高速公路检查站路段高峰时段容易出现车辆排队情况。

另据@北京交警最新提示:目前, 北五环香泉环岛外环方向,香山出口封闭。

火车站持票可以到候车室休息
据铁路部门预测,今日将迎来“五一”假期客流高峰,北京七个火车站预计到发旅客达到141万人,今日夜间至6日凌晨,七站预计到达旅客约6.4万人,其中北京南站、北京西站、北京站和朝阳站夜间抵京客流压力较大。
针对“七站两场”将出现的进京客流高峰,交通部门采取地铁备足运力、延长运营时间,公交联动增加夜班和接驳运力,出租车、网约车加强调度“保点”等综合措施,全力保障城市交通与城际交通接驳顺畅。

此外,市重点站区管委会协调铁路部门对夜间到达客流大的重点车站实行夜间不闭站措施,夜间到站无法离站的旅客或乘坐次日始发车的旅客,持票可以到候车室休息。
今日立夏
立夏是二十四节气中的第七个节气,象征着夏季开始。进入立夏节气,昼渐长夜渐短,气温明显升高,雷雨天气也逐渐增多。当AI遇见经典,一起漫话「立夏」 。
北京时间综合气象北京、北京交警、北京地铁
点击右上角
微信好友
朋友圈

点击浏览器下方“
”分享微信好友Safari浏览器请点击“
”按钮

点击右上角
QQ

点击浏览器下方“
”分享QQ好友Safari浏览器请点击“
”按钮
