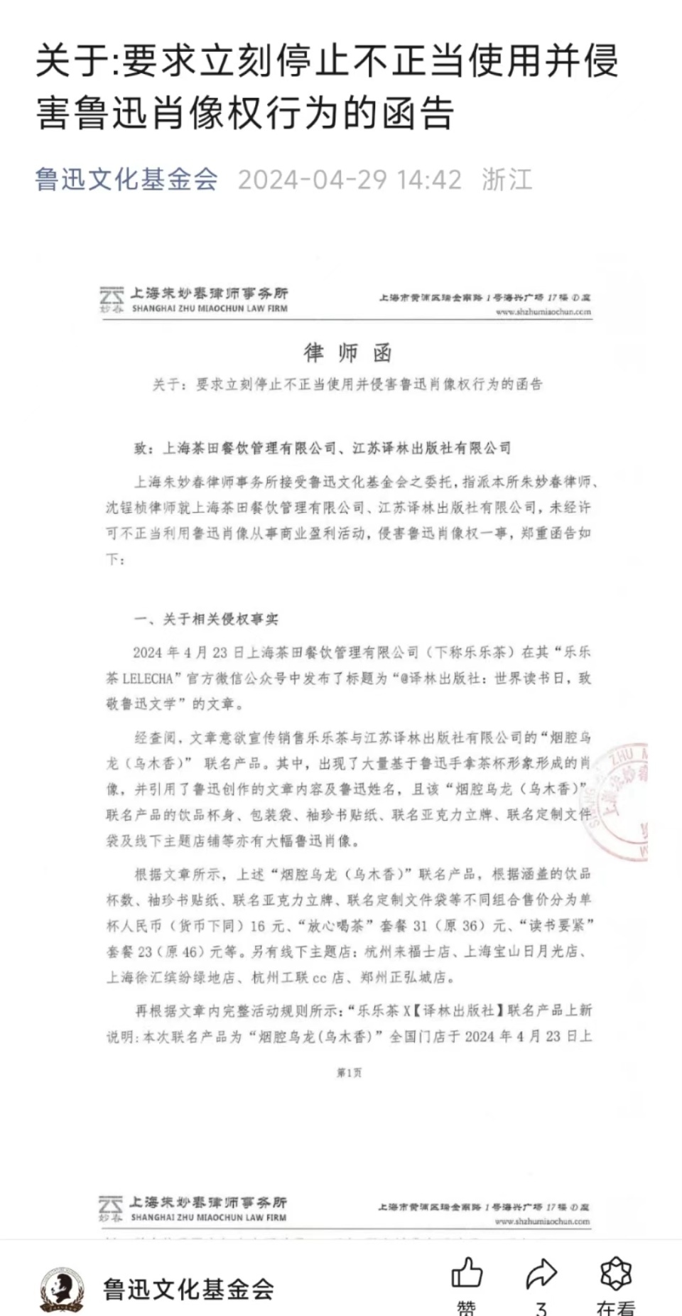
4月29日,针对#乐乐茶联名鲁迅引争议# ,据“鲁迅文化基金会”微信公众号,上海朱妙春律师事务所已向乐乐茶及江苏译林出版社有限公司(下称江苏译林)发出律师函。

鲁迅家属及鲁迅文化基金之要求乐乐茶与江苏译林应在收到律师函后立刻停止侵害鲁迅肖像权的行为;乐乐茶与江苏译林应在收到律师函之日起5日内,连续10日在相应国家级媒体及各官方微信公众号中澄清事实、消除影响,并赔礼道歉;最后,乐乐茶与江苏译林应在收到律师函后即与律师联系相应赔偿事宜。
据此前报道,4月23日世界读书日,乐乐茶联合译林出版社,推出了“烟腔乌龙”联名奶茶,致敬文学家鲁迅。除了杯身印有鲁迅手捧奶茶的肖像外,“烟腔乌龙”还配套推出印有鲁迅肖像的小册子、亚克力立牌、纸袋等,产品的宣传标语是“老烟腔,新青年”。
该款饮品一经上线受到不少网友质疑,“将鲁迅先生与老烟枪的谐音(老烟腔)放在一起,不太合适,是对鲁迅先生的不尊敬。”。
目前,该推文和相关周边均已下架。
4月29日,记者通过乐乐茶官方小程序了解到,目前“烟腔乌龙”仍能正常购买,但是使用的杯子是乐乐茶普通款的杯子,而非印有鲁迅形象的杯子。
记者李轩子
点击右上角
微信好友
朋友圈

点击浏览器下方“
”分享微信好友Safari浏览器请点击“
”按钮

点击右上角
QQ

点击浏览器下方“
”分享QQ好友Safari浏览器请点击“
”按钮
