“春天不减肥,夏天徒伤悲”
春天来临
你是否在默默计划减肥了?
减肥期间到底该怎么吃?
国家出官方教程了!
近日,国家卫健委制定的
《成人肥胖食养指南(2024年版)》刷屏
手把手教你科学减肥!

值得注意的是
这份食谱细化到了
全国各地区的春夏秋冬
并贴心地
备注上了食谱的“总能量”

例如东北地区的春季食谱
就有“铁锅炖鱼”“菜包饭”
西北地区的食谱里
有“臊子面”“油泼面”
都是当地好找的食物

西南地区的小伙伴看这里
一年四季的建议食谱都有了
西南地区四季食谱
春 季

夏 季

秋 季

冬 季

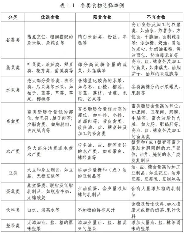
这些要多吃
鼓励主食以全谷物为主,适当增加粗粮并减少精白米面摄入。
保障足量的新鲜蔬果摄入,但要减少高糖水果及高淀粉含量蔬菜的摄入。
优先选择脂肪含量低的食材,如瘦肉、去皮鸡胸肉、鱼虾等。
优先选择低脂或脱脂奶类。

这些要少吃/不吃
减重期间应少吃油炸食品、含糖烘焙糕点、糖果、肥肉等高能量食物(高能量食物通常是指提供400kcal/100g 以上能量的食物)。
减重期间饮食要清淡,每天食盐摄入量不超过5g,烹调油不超过20~25g,添加糖的摄入量最好控制在25g以下。
减重期间应严格限制饮酒。每克酒精可产生约 7kcal 能量,远高于同质量的碳水化合物和蛋白质产生的能量值。
每天吃多少?
减肥期间究竟该吃多少?
3个方法教你计算
方法一、正常情况下,不同人群每天的能量需要量如下

减肥人士推荐每日能量摄入平均降低 30%~50%或降低500~1000kcal,或推荐每日能量摄入男性 1200~1500kcal、女性1000~1200kcal 的限能量平衡膳食。
方法二、可根据不同个体基础代谢率和身体活动相应的实际能量需要量,分别给予超重和肥胖个体 85%和 80%的摄入标准,以达到能量负平衡,同时能满足能量摄入高于人体基础代谢率的基本需求,帮助减重、减少体脂。
方法三、可根据身高(cm)-105 计算出理想体重(kg),再乘以能量系数15~35kcal/kg(一般卧床者15kcal/kg、轻身体活动者 20~25kcal/kg、中身体活动者30kcal/kg、重身体活动者 35kcal/kg),计算成人个体化的一日能量。
科学减肥
一定要记住这4件事
《成人肥胖食养指南(2024年版)》建议
三大宏量营养素的供能比分别为
脂肪20%~30%,蛋白质15%~20%
碳水化合物50%~60%
推荐早中晚三餐供能比为3:4:3
一、定时定量规律进餐
虽然减肥需要控制食物的摄入,但盲目少吃或不吃不可取,过度饥饿反而可能会导致进食过量。
早餐:要重视,不漏餐。
晚餐:勿过晚进食,建议在17:00~19:00 进食晚餐,晚餐后不宜再进食任何食物,但可以饮水。
二、少吃零食,少喝饮料,不吃夜宵
不论在家还是在外就餐,都应力求做到饮食有节制、科学搭配,不暴饮暴食,控制随意进食零食、喝饮料,避免吃夜宵。
三、进餐宜细嚼慢咽
摄入同样的食物,细嚼慢咽有利于减少总食量,减缓进餐速度,可以增加饱腹感,降低饥饿感。
四、适当改变进餐顺序
按照“蔬菜一肉类一主食”的顺序进餐,有助于减少高能量食物的进食量
除了吃
减肥还有这几个法宝
睡觉
经常熬夜、睡眠不足、作息无规律,可引起内分泌紊乱。脂肪代谢异常,导致“过劳肥”,肥胖患者应按昼夜生物节律,保证每日7小时左右的睡眠时间,建议在23点之前上床睡觉。
运动
身体活动不足或缺乏和久坐的静态生活方式,是肥胖发生的重要原因,肥胖患者减重的运动原则是中低强度有氧运动为主,抗阻运动为辅。
少坐
每天静坐和被动视屏时间,要控制在2~4 小时以内,对于长期静坐或伏案工作者,每小时要起来活动 3~5 分钟。
此外,减肥要循序渐进,较为理想的减重目标应该是,6个月内减少当前体重的5%~10%,合理的减重速度为每月减2~4kg。
你学会了吗
这个春天
一起加油吧!
点击右上角
微信好友
朋友圈

点击浏览器下方“
”分享微信好友Safari浏览器请点击“
”按钮

点击右上角
QQ

点击浏览器下方“
”分享QQ好友Safari浏览器请点击“
”按钮
