国宝大熊猫一向以其标志性的黑白毛色为人们所熟知。然而,在秦岭四宝科学公园里,有一只名叫“七仔”的大熊猫,长着一身极其稀有的棕白毛发,显得愈发憨态可掬,备受关注,成为国宝中的“明星”。

▲“七仔”
其实,“七仔”并不是熊猫种群中的个例。早在1985年,人们在陕西佛坪自然保护区首次发现并救护了一只雌性棕色大熊猫“丹丹”。2009年,雄性棕色大熊猫“七仔”在幼年时于佛坪保护区被发现,后被救护,在圈养环境下正常生活。迄今为止,有七只棕白色大熊猫被记录在案,而且它们全部来自陕西秦岭山脉。

▲(红外相机在秦岭山中拍摄到的棕色大熊猫)
这种非同寻常的棕白毛色表型究竟是如何形成的,又为何仅在秦岭山系种群中发现,一直是公众和研究人员迫切渴望解开的谜团。
3月4日,中国科学院动物研究所、江西农业大学校长魏辅文院士研究团队在美国国家科学院院刊(PNAS)上发表题为“Taking a color photo: A homozygous 25-bp deletion in Bace2 may cause brown-and-white coat color in giant pandas”的研究论文。
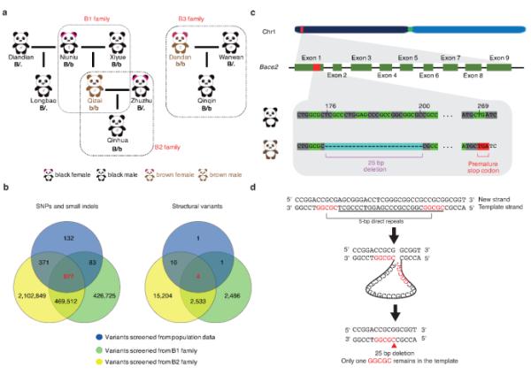
该研究揭示了大熊猫七仔不寻常的毛发之谜——色素沉着相关基因Bace2中的25个碱基对的纯和缺失,最可能是导致棕白色大熊猫的遗传基础。

在很多人心里,魏辅文院士是不折不扣的“熊猫院士”,从事大熊猫、小熊猫等濒危动物保护生物学研究。魏辅文研究团队长期关注秦岭野生大熊猫中出现的罕见棕白毛色表型。这项最新研究利用在陕西佛坪自然保护区长期收集的野生大熊猫的生态学和遗传学数据及圈养繁育信息,建立了与棕色大熊猫七仔相关的两个家系,通过遗传模式与分子机制研究推断,秦岭大熊猫棕色毛发由常染色体隐性遗传模式控制。

该研究首次揭示了全球罕见的棕白色大熊猫的毛色变异由Bace2基因缺失突变导致,并通过减小黑素体数量和大小的方式使得原本的黑色毛发呈现棕色,为圈养繁育棕色大熊猫提供了关键的科学基础。
转自:江西日报
点击右上角
微信好友
朋友圈

点击浏览器下方“
”分享微信好友Safari浏览器请点击“
”按钮

点击右上角
QQ

点击浏览器下方“
”分享QQ好友Safari浏览器请点击“
”按钮
