高尿酸血症,是除高血压、血脂异常和糖尿病外的“第四高”,当下也困扰着不少人,也是痛风发病的基础。

图自小红书“红小薯条”
在既往媒体报道中,有不少人因为吃完某些食物后突发痛风。比如,五一假期在南京吃了不少烧烤和盐水鸭后,痛风发作的。①

荔枝网新闻报道截图
还有春节期间吃羊肉进补,吃出了急性痛风的。②

荆楚网报道截图
那么,痛风真的是吃出来的吗?到底要怎么吃才能有助降尿酸?一文说清楚。
很多人的痛风是吃出来的?
中国中医科学院广安门医院风湿科主任医师曹炜2018年在接受中国妇女报采访时介绍,痛风原来被称为“帝王病”“富贵病”,是王公贵族们吃山珍海味过多才会得的。因此:
首先,大多数痛风是吃出来的。
第二,痛风也是懒出来的。很多人吃饱了饭不愿动,机体代谢特别是肾脏代谢能力下降,导致尿酸排不出去。
第三,痛风是“作”出来的。现在很多人作息很不规律,经常熬夜,整天趴在电脑上,导致疾病上身。③
虽然痛风可以吃出来,但它不仅仅是饮食所带来的!想要改善,除了控制好饮食,需要从生活的方方面面下手。
南部战区总医院内分泌科医师姚均宜2022年在医学界内分泌频道刊文提醒,血尿酸水平受诸多因素的影响,它包括遗传基因、年龄、性别、嘌呤代谢、体重等内因,以及膳食、饮酒、环境、温度等外因的影响。
所以,痛风患者除了吃以外,喝、规律作息、适量运动等都是需要重视的方面。④
远离高尿酸和痛风,
记住这7个建议!
国家卫生健康委办公厅2月7日印发了《成人高尿酸血症与痛风食养指南(2024年版)》,对成人高尿酸血症与痛风人群的日常食养提出7条原则和建议。⑤

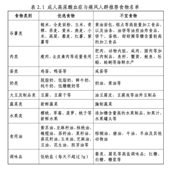
1.食物多样,限制嘌呤
食物品种每天应不少于12种,每周不少于25种。
动物内脏如肝、肾、心等,嘌呤含量普遍高于普通肉类,应尽量避免选择。
鸡蛋的蛋白、牛奶等嘌呤含量较低,可安心食用。虽然大豆嘌呤含量略高于瘦肉和鱼类,但植物性食物中的嘌呤人体利用率低,豆腐、豆干等豆制品在加工后嘌呤含量有所降低,可适量食用。
2.蔬奶充足,限制果糖
建议每天多食新鲜蔬菜,推荐每天摄入不少于500克,深色蔬菜(如紫甘蓝、胡萝卜)应当占一半以上。其中的维生素、植物化学物等营养成分可促进肾脏尿酸排泄,起到降低尿酸的作用。
乳蛋白是优质蛋白的重要来源,可以促进尿酸排泄,鼓励每天摄入300毫升以上或相当量的奶及奶制品。
果糖具有潜在诱发尿酸水平升高的作用,应限制果糖含量较高的食品,如含糖饮料、鲜榨果汁、果葡糖浆、果脯蜜饯等。
每天水果摄入量200~350克。尽管水果中含有果糖,但水果中的维生素C、黄酮、多酚、钾、膳食纤维等营养成分可改变果糖对尿酸的影响作用,因此水果的摄入量与痛风无显著相关性。
3.足量饮水,限制饮酒
定时、规律性饮水可促进尿酸排泄。高尿酸血症与痛风人群,在心、肾功能正常情况下应当足量饮水,每天建议2000~3000毫升。
优选白水,也可饮用柠檬水、淡茶、无糖咖啡及苏打水,但应避免过量饮用浓茶、浓咖啡等,避免饮用生冷饮品。
饮酒会增加高尿酸血症与痛风的风险。酒精的代谢会影响嘌呤的释放并促使尿酸生成增加,酒精还导致血清乳酸升高,从而减少尿酸排泄。
4.科学烹饪,少食生冷
少盐少油、减少调味品、清淡膳食有助于控制或降低血尿酸水平。像腊制、腌制或熏制的肉类,其嘌呤、盐分含量高,要少吃或不吃。
经常食用生冷食品如冰激凌、生冷海鲜等容易损伤脾胃功能,同时可导致尿酸盐结晶析出增加,诱使痛风发作。
5.吃动平衡,健康体重
超重肥胖会增加高尿酸血症人群发生痛风的风险,减轻体重可显著降低血尿酸水平。18岁至64岁成年人健康体重的体重指数(BMI)适宜范围为18.5~23.9千克/平方米,65 岁及以上老年人为20.0~26.9千克/平方米。
养成规律、适量运动的习惯是高尿酸血症与痛风的有效防治措施之一。建议有氧运动以每周4~5 次、每次30~60分钟为宜,循序渐进。
6.辨证辨体,因人施膳
痛风食养关键在于调理脾胃,推荐食用白扁豆、玉米须、麦芽、山药、芡实、大枣、橘皮、山楂、五指毛桃、茯苓等。脾主肌肉,选择和缓、少量、持续的运动方式,可以使筋骨舒展,脾胃得健。
可结合患者的体质特征和临床症状,根据常见中医证型,如湿浊证、湿热证、痰瘀证,遵医嘱合理膳食。
7.因地因时,择膳相宜
(1)因地制宜,改善饮食。比如,沿海地区食材丰富,有长期食用海产品习惯,部分地区有以高嘌呤食材为主的煲汤习惯;内陆地区常吃畜禽肉和淡水鱼虾,蔬果类食物摄入相对较低;高原地区常吃青稞、酥油、牛羊肉,蔬菜水果及饮水量较少。要注意改善。
(2)因时制宜,分季调理。春季养肝,起居应夜卧早起,适寒温,膳食清淡、爽口,以每天所需能量为基础摄入碳水化合物,多吃含有丰富维生素、膳食纤维的蔬菜和水果。
夏季暑热,食物以清淡、营养丰富、易消化为好,推荐吃丝瓜、冬瓜等,少吃海鲜、动物内脏、畜肉,少吃生冷。
秋季暑气渐消,燥气当道,起居应早卧早起,情志上要安定平和,少吃鱼、虾、螃蟹,推荐吃莲子、莲藕、荸荠、百合等甘凉、生津、润燥之品。
冬季温补,起居应早卧晚起,居处宜保暖,注意御寒,膳食上控制火锅、烤串、肉汤等摄入。
哪些是高嘌呤食物要少吃?
3张表全面总结!
1. 9大类食物中这些千万别吃

2.多以低嘌呤膳食为主


本文综合自:
①2023-05-06荔枝新闻《小伙南京“特种兵”式旅游吃出痛风 盐水鸭:怪我咯?》
②2024-02-13湖北日报《小伙“羊肉进补季”吃出急性痛风 医生“血疗”除病痛》
③2018-09-04中国妇女报《高尿酸已成富贵病“第四高” 这些食物是痛风患者禁忌》
④2022-11-17医学界内分泌频道《痛风是吃出来的?这2点同样很重要》
⑤《成人高尿酸血症与痛风食养指南(2024年版)》.国家卫生健康委办公厅.
http://www.nhc.gov.cn/sps/s7887k/202402/4a82f053aa78459bb88e35f812d184c3/files/6c8afb3b8981447c8e96a65143eefedd.pdf
点击右上角
微信好友
朋友圈

点击浏览器下方“
”分享微信好友Safari浏览器请点击“
”按钮

点击右上角
QQ

点击浏览器下方“
”分享QQ好友Safari浏览器请点击“
”按钮
