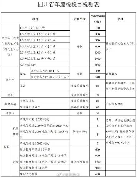
今日,四川省人民政府印发《四川省车船税实施办法》,自印发之日起施行,有效期10年。办法明确,在四川省行政区域内,属本办法所附《四川省车船税税目税额表》规定车辆、船舶(以下简称车船) 的所有人或者管理人,为车船税的纳税人,应当依照相关规定缴纳车船税。具体税目税额表如下最新!

点击右上角
微信好友
朋友圈

点击浏览器下方“
”分享微信好友Safari浏览器请点击“
”按钮

点击右上角
QQ

点击浏览器下方“
”分享QQ好友Safari浏览器请点击“
”按钮
