1月28日
格力电器董事长董明珠宣布:
格力会多拿出两个亿给员工发年终奖
随后
“董明珠宣布将多发2亿年终奖”
话题登上热搜
有很多网友表示
“又是羡慕格力员工的一天”

2024年1月28日,格力电器再次举行超万人的晚会。
在格力2024全球梦想盛典上,公司董事长兼总裁董明珠公开宣布,会多拿出两个亿给员工发年终奖。在董明珠看来,要让员工有尊严地工作,利他思想有助于企业发展,所以就要善待大家。她还强调,格力电器有自己的使命和责任,不是简单的工厂,更不是为了盈利而做的工厂。
董明珠还通过实施如提高员工薪酬福利、推行企业内部住房计划(如格力分房政策),以及大力投资教育培养人才等方式,致力于提升员工的整体生活质量与职业满意度,从而实现员工的尊严劳动。在企业文化层面,她坚决反对使用带有歧视性的词汇称呼员工,强调所有格力员工都是格力大家庭的一份子,都应该得到平等对待和尊重。这样的举措不仅有利于增强员工的归属感与忠诚度,也是推动企业可持续发展的重要动力。
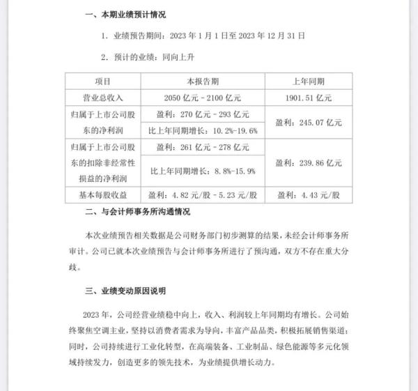
值得一提的是,格力电器时隔四年再次跨越2000亿元门槛,2023年营业总收入预计将达2050亿元到2100亿元、归母净利润将达270亿元到293亿元。董明珠表示,格力电器去年业绩创新高,争取未来五年翻一番。

六年前,格力电器在2018年5月16日也曾举办超万人的"再启航"晚会,当年营业总收入首次跨越2000亿元至2000.24亿元,归母净利为262亿元。2019年,格力电器引入战略投资者、完成混合所有制改革,有高瓴背景的珠海明骏成为大股东,格力电器从国资控股变为无实控人。2019年,格力电器营业总收入再创新高至2005亿元,归母净利247亿元。
后来经历三年疫情的冲击,格力电器2020年、2021年、2022年的营业总收入依次回落至1705亿元、1897亿元和1902亿元。疫情过后,2023年空调业经过三年低谷实现复苏反弹,格力电器聚焦空调业、丰富产品品类,拓展销售渠道,发力高端装备、工业制品、绿色能源等多元化领域,实现收入、利润双增长,业绩创新高。
面对现场2万多名海外内经销商、嘉宾及格力员工,董明珠在28日的晚会上表示,制造业当家,创新是企业的生命力,2023年格力电器取得成立33年来最好业绩缘于创新。2023年格力电器纳税176亿元,希望2024年纳税超200亿元。过去五年,格力电器平均每年分红超140亿元。
"除了创新,更要有利他精神。"董明珠说,格力电器开发出矿井空调,让原来赤膊上阵的矿井工人有尊严地生活;还为果农研发出保鲜设备,可以让荔枝运往海外;此外,格力还不断迭代结合光伏储能的空调,助力减少碳排放的问题。
格力电器目前除了空调和电器,还有数控机床、机器人、模具等业务,关键核心部件也自己制造。"‘微笑曲线’没有底部的制造,还能笑吗?"董明珠说,格力电器就是要做"微笑曲线"底部的制造,现在把研发、销售也掌握在自己手里。"展望未来五年,我们争取(业绩)翻一番。"
有人预计2024年将是家用空调业"小年"。记者获悉,格力电器正加码To B的中央空调业务。1月28日上午,位于格力电器珠海总部对面的绿能中央空调工厂正式投产。格力还在加大人才的培养力度。此次晚会在珠海格力职业学院举行,该学院由格力电器去年正式创办。
你们发年终奖了吗?
综合丨第一财经、公开消息、每日经济新闻、上观新闻、财联社
点击右上角
微信好友
朋友圈

点击浏览器下方“
”分享微信好友Safari浏览器请点击“
”按钮

点击右上角
QQ

点击浏览器下方“
”分享QQ好友Safari浏览器请点击“
”按钮
