6岁女童贝贝(化名)跟妈妈来泉州舅舅家玩耍,不料在拆快递时,竟把自己的右眼刺伤了。更麻烦的是,直到第二天,妈妈才发现情况不对。
泉州眼科医生提醒,眼外伤是造成儿童视力丧失的主要原因。进入假期,家长们不仅要提前做好预防措施,还要加强教育,让孩子们懂得什么是危险,如何远离危险。
孩子拆快递
不慎被剪刀刺伤眼
前不久,武汉6岁女孩贝贝跟着妈妈来泉州舅舅家玩耍。家里有快递到了,贝贝用剪刀去拆,不料一不小心,右眼被剪刀刺伤。然而,因为家长疏忽,当天晚上未能及时就诊,直到第二天,发现孩子睁眼困难,看不见东西,才急忙把孩子带至泉州市妇幼保健院·儿童医院眼科就诊。
医生给贝贝做检查后,确诊其右眼球穿通伤、右眼角膜裂伤、右眼前房积血、右眼外伤性白内障。情况紧急,需立即进行手术治疗!

医生为贝贝施行了右眼角膜裂伤清创缝合术。手术很顺利,术中先急诊一期将角膜裂口缝合,眼部情况稳定后,贝贝转回当地医院,将进一步做二期处理。
眼外伤常见于低龄儿童
严重可致失明
据了解,眼组织结构精细而脆弱,眼外伤轻者只是浅表性损害,重者可发生单眼或双眼不同程度的视力障碍,更有甚者会失明或毁坏眼球。
泉州市妇幼保健院·儿童医院眼科肖春婷主治医师介绍,眼外伤中15%~20%为未成年人,是造成儿童视力丧失的主要原因,其致盲率为28.5%。在儿童单眼非先天性致盲原因中,眼外伤为首位致盲原因。儿童眼外伤不仅会影响儿童的视功能和眼部组织的发育,对儿童及其家庭也会造成严重的经济和心理负担。
“其实,90%的眼外伤是可以避免的,儿童眼外伤防大于治,只有对儿童眼外伤有了全面认识,才能做到防患于未然。”肖医生指出,临床上,眼外伤的儿童常见于1—3岁幼儿。由于刚学会行走,步态蹒跚,一旦跌倒时碰到桌椅的棱角、地面的石块或手里拿的玩具,就有可能导致眼部损伤;还有4-7岁儿童,活泼好动,对世界充满好奇,由于年幼缺乏安全意识,对可能触发的伤害认识不足,且自我避险能力差,往往在嬉戏玩耍中被常用的棍棒、石块、弹弓、仿真手枪等玩具损伤眼睛,或在接触酒精、石灰、水泥等化学物品时误入眼内造成眼外伤。
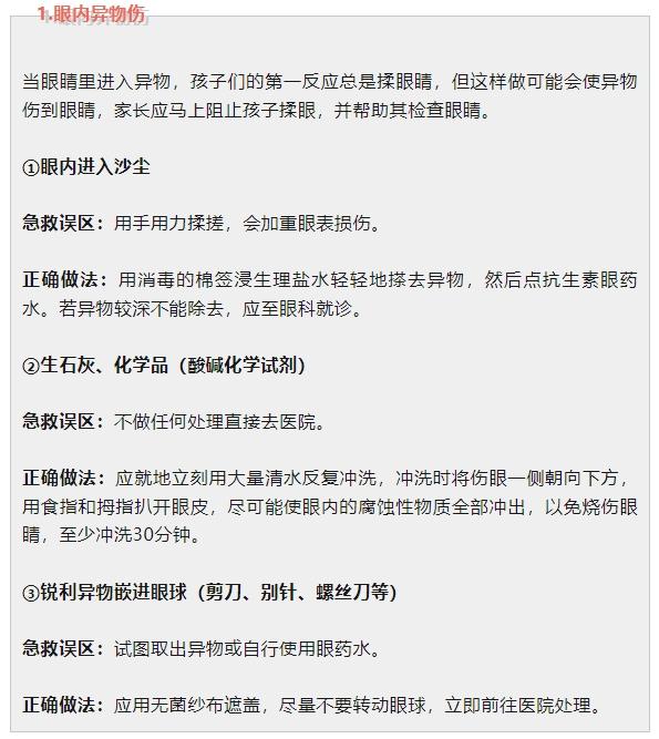
医生教你几招
这样处理儿童眼外伤
一旦发生儿童眼外伤,家长在现场该如何处理呢?肖医生介绍了几种常见的眼外伤应急处理办法。


【小贴士】
这些预防措施很重要
肖医生强调,眼外伤如果严重或处理不及时,是不可逆的,因此,保护儿童的眼部安全非常重要。她建议家长在假期里要做好以下预防——
1、对家里的桌椅等棱角突出的家具进行包装,防止孩子磕碰。
2、避免让孩子把玩刀片、剪刀、针头等尖锐物品,禁止孩子玩弄带子弹的玩具枪、弹弓等,不要让孩子用树枝、棍棒追逐打斗,把家里锐器放置于孩子触不到的地方。
3、不让孩子接触酒精、石灰、水泥、502胶水等具有腐蚀性强酸或强碱的物品。
4、远离爆竹、烟花,不让孩子独自燃放鞭炮。
5、加强教育,让孩子懂得什么是危险,反复强调锐器不能对着脸,特别是眼睛。教育孩子眼睛万一受伤,要立即告诉家长,不能因为害怕被批评而耽误病情,家长要及时处理或送医院治疗,切勿拖延。
转自:海峡都市报闽南新闻
原标题:《事发泉州!女童拆快递时突发!画面触目惊心……》
点击右上角
微信好友
朋友圈

点击浏览器下方“
”分享微信好友Safari浏览器请点击“
”按钮

点击右上角
QQ

点击浏览器下方“
”分享QQ好友Safari浏览器请点击“
”按钮
