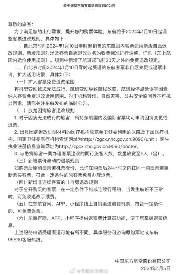
1月5日,中国东方航空发布公告,将于2024年1月10日起调整客票退改规则。规则新增了航班免费退改规定,扩大了东方航空客票非自愿变更或退票申请的适用场景。东方航空是继南方航空后第二家宣布调整客票退改规则的航司。

在此次新调整的客票退改规则中,东航扩大了客票非自愿变更或退票申请的适用场景,包括扩大客票免费退改范围、放宽因病旅客退改规则、新增票价波动的退票规则、新增非连续客票的非自愿退改规则等。
具体来看,东航将机型变动致使旅客无法成行、航班变动导致航程改变、航班经停点延误等因素纳入客票免费退改适用范围;对于因病无法成行的旅客,所持东航国内及国际客票均可申请因病变更或退票,与患病旅客一同办理客票退改的同行旅客人数,数量放宽至5人(含)。
如旅客购票后原购票渠道机票降价,东航允许在购票后24小时之内在同一购票渠道重新购买客票,符合一定条件的原客票免费办理退票。此外,对于分开购买的客票,在一定条件下构成连续行程的,当发生航班不正常时,可免收退改手续费。在东航官网、App、小程序线上自销渠道购错机票,符合一定条件的,也可免费退票。
东航表示,新版规则对涉及客票自愿退改业务的收费标准进行了调整,新增航班起飞前30天之外的免费退改规定,详见《东上航国内运价使用规则》。
据中国证券报,虽然东方航空在公告中提到,新版规则对涉及客票自愿退改业务的收费标准进行调整,但目前东方航空官网上最新自愿变更和自愿退票收费标准仍为2022年12月13日施行版本,尚未看到具体更新。记者咨询了中国国际航空、国泰航空与海南航空客服,相关航司均表示目前暂未收到相关调整通知。
值得一提的是,1月4日,南方航空就发布了关于调整南航客票退改规则的公告。公告称,南航将于2024年1月10日起全面调整客票退改规则。

和旧版相比,新版退改规则扩大了客票免费退改范围,将机型变动致乘客无法成行、航班经停点延误、机场转场、不可抗力等因素均纳入客票免费退改适用范围。
机型变更可能会导致乘客乘坐体验变差,例如宽体机商务舱降级为窄体机商务舱,同样价格下乘坐体验大打折扣,但通常情况下航司并不会允许免费退改。
同时,还放宽因病退改规则,对于因病无法成行的旅客,所持南航国内及国际客票均可申请因病变更或退票;因病退改证明材料调整为缴费发票或住院押金证明(二选一),放宽南航认可的医疗机构范围至卫健委列明的医院及下属医疗机构;符合一定条件的陪伴人员可与因病旅客一同办理客票退改,数量放宽至5人(含)。
此外,调整特殊场景客票处理规则,针对同行人员航班变动保护致单独出行、联程客票部分航段非自愿保护致后续航班无法衔接、南航航班变动非自愿签转后需变更回南航航班等特殊情形,符合一定条件下可对客票免费进行二次变更操作。
进一步扩大了误操作免费退改范围。针对购票时姓名、证件、航程、日期、舱位等信息填写错误,以及误操作导致重复购票等情况,符合一定条件下可给予免费办理错购客票退票。如购票后发生票价降低,允许在购票后24小时之内重新购买客票,符合一定条件的原客票免费办理退票。
值得注意的是,新版规则中南航国内客票自愿退改标准(适用除北京大兴机场、成都天府机场以外其他市场)大幅降低。其中,以票面价格为基准,经济舱各舱位退改手续费降低了5个至40个百分点不等。以经济舱R舱位为例,自愿变更费用从现行规则的100%降至60%,自愿退票的费用从100%降至75%。

新版规则

旧版规则
以提前168小时(7天)自愿变更为例,新版规则大多数舱位将免收手续费,仅明珠经济舱S3舱位以及经济舱E/V/Z/T/N/R舱位需支付5%的手续费,而按照旧版规则,仅头等舱、公务舱J舱位、明珠经济舱W舱位、经济舱Y舱位免收手续费,经济舱N/R舱位需支付100%的手续费。
以提前168小时(7天)自愿退票为例,新版规则中新增头等舱、公务舱J舱位、明珠经济舱W舱位以及经济舱Y舱位免收手续费,而按照旧版规则所有舱位均需要一定的手续费。
据报道,东方航空和南方航空两家航司客票退改新规的发布时间仅相差一天,且修改内容大体一致。有业内人士对此表示,东航新规的发布并非是借鉴跟进南航,而是原本就要准备发布。该人士称,出台客票新规一事,背后也有民航局的指引建议,不是航司单独行为,之后可能会有更多航司宣布调整。
对于航司客票退改新规,民航专家李渊此前向媒体分析称,降低退改费率、扩大退改范围,有利于提高民航整体竞争力,是应对困难局面的良好举措。一方面,民航局2023年发布的统计显示,我国乘坐过飞机出行的人数仅为3亿多,潜在的市场空间巨大;另一方面,近年来高铁越来越多地与民航争夺客源。类似南航的客票退改新规,有利于吸引客流、扩大航空消费人群。
综合南方网、中国证券报、每日经济新闻、界面新闻等
点击右上角
微信好友
朋友圈

点击浏览器下方“
”分享微信好友Safari浏览器请点击“
”按钮

点击右上角
QQ

点击浏览器下方“
”分享QQ好友Safari浏览器请点击“
”按钮
