全市场规模最大的公募基金产品公告宣布基金经理变动。
9月9日,天弘基金发布公告称,公司旗下天弘余额宝货币基金发生基金经理变更。根据公告,原基金经理王登峰因个人原因离任,由刘莹、王昌俊、田瑶三位基金经理共同管理。

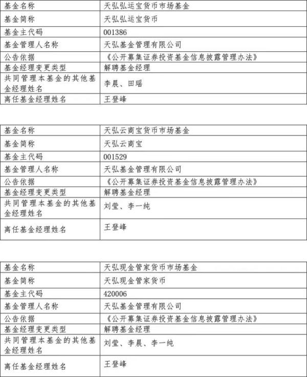
公告内容还显示,王登峰不仅离任天弘余额宝的基金经理一职,也一并卸掉了天弘弘运宝货币基金、天弘云商宝货币基金、天弘现金管家货币基金的基金经理职务,上述3只基金分别由李晨和田瑶,刘莹和李一纯,刘莹、李晨和李一纯接手管理。

公开资料显示,王登峰自2013年5月29日开始独立管理天弘余额宝长达8年多时间,任职回报达29.67%,直到2021年6月9日开始由王登峰、刘莹、王昌俊共同管理,到2023年6月7日又变更成为王登峰、刘莹、王昌俊、田瑶共同管理。从9月9日开始由刘莹、王昌俊、田瑶共同管理。

数据来源:天天基金网,截至2023.9.9
至于离任的原因,公告显示为个人原因。目前从天天基金网基金经理页面可以发现,王登峰名下仅有“管理过的基金”,“现任基金”已经没有数据。

8月31日公布的天弘余额宝2023年中期报告显示,截至6月30日,该基金的规模为6746.73亿元,稳居全市场第一。
从产品盈利来看,天弘余额宝上半年盈利占据全市场基金产品榜首,盈利达62.78亿元,也是唯一一只盈利在60亿元以上的产品。
从业绩来看,截至2023年9月8日,该基金今年以来的回报为1.23%,7日年化收益率为1.5780%,在全市场货币基金中处于中游位置。

数据来源:天天基金网,截至2023.9.8
在中期报告中,基金经理表示,2023年上半年宏观经济在波折中前进,居民消费经历了恢复性反弹,但随后经济增长内生动力减弱,需求不足,表现在地产冲高回落,居民消费复苏不及预期,出口波动加大。在此背景下,货币政策呈现出宽松态势,且先后降准降息,债券市场先跌后涨。
操作上,天弘余额宝在风控指标范围内,保证流动性需求的情况下,对资产做出最优配置,根据市场利率波动,择优配置,再配置资产。基金主要以同业存款、同业存单、逆回购和信用债配置为主。在报告期内为持有人创造了与风险相匹配的收益。
展望下半年,基金经理认为,受益于海外经济好转,出口或将继续保持较好增速,拉动国内库存周期向上,而在地产疲弱、消费低迷的背景下,经济内生增长的周期性力量减弱,经济向上弹性主要取决于政府逆周期调节力度,整体来说债券市场相对安全。操作上,将关注政策对预期差影响形成的波段机会,收益上行则是货币基金的配置机会。
转自上海证券报
点击右上角
微信好友
朋友圈

点击浏览器下方“
”分享微信好友Safari浏览器请点击“
”按钮

点击右上角
QQ

点击浏览器下方“
”分享QQ好友Safari浏览器请点击“
”按钮
