近日,网上有消息称,香港无线电视总经理曾志伟被查出入股缅北诈骗集团,已被香港执法机构调查。对此,香港警方已经向媒体证实消息不实。
9月2日,曾志伟发布个人声明澄清事件。
“曾志伟入股缅北诈骗集团?”
最新声明:不实!
近期,多个平台网络文章将TVB总经理、资深主持人“曾志伟”和“缅北诈骗集团”联系到了一起。还有传言称,曾志伟已被香港执法机构带走调查。据香港文汇报消息,对此,香港执法机构回应:消息不实。
9月2日,曾志伟发出声明:

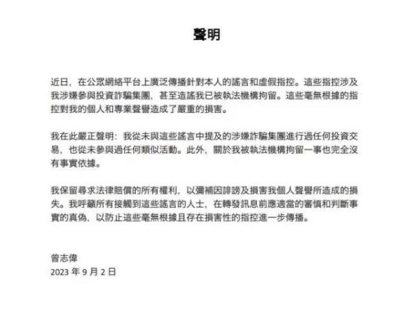
声明显示,近日,网络平台上广泛传播针对曾志伟的谣言和虚假指控,涉及曾志伟涉嫌参与投资诈骗集团,甚至造谣已被执法机构拘留。曾志伟严正声明,从未与这些谣言中提及的涉嫌诈骗集团进行过任何投资交易,也从未参与过任何类似活动。此外,关于曾志伟被执法机构拘留一事也完全没有事实依据。他保留寻求法律赔偿的所有权利,以弥补因诽谤及损害个人声誉所造成的损失。
曾志伟要离开TVB?
无线回应
据悉,现年70岁的曾志伟8月中旬在台湾接受动脉瘤切除手术,现正在台湾休养。曾志伟女儿曾宝仪透过经理人回应,表示爸爸手术很顺利。
据香港文汇报报道,8月24日,曾有消息称TVB(节目内容运营)总经理曾志伟及无线电视主席许涛将离职,新班子将接任。而且,传言称TVB制作基地会北移,只剩下人气节目《东张西望》和处境剧《爱·回家之开心速递》继续留在香港将军澳电视城拍摄及生产。
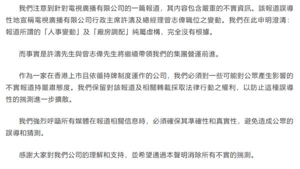
随后,TVB在当天深夜以《关于不实报道的重要申明澄清》为题发出声明,指所报道的人事变动纯属虚构。

转自:广州日报综合自南方+、香港文汇报
点击右上角
微信好友
朋友圈

点击浏览器下方“
”分享微信好友Safari浏览器请点击“
”按钮

点击右上角
QQ

点击浏览器下方“
”分享QQ好友Safari浏览器请点击“
”按钮
