近日,江苏南京一女子因在地铁车厢喝水被开“罚单”,引发热议。

围绕此事,有媒体称做了调查——北京也不准在地铁喝水。

甚至相关报道还冲上了微博热搜!

那么北京到底是如何规定的呢?记者调查,北京地铁禁止喝水的说法,是!胡!说!
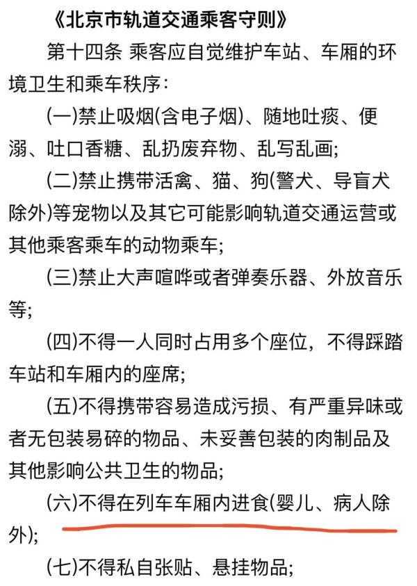
今天(7月26日),记者拨打了北京地铁官方客服电话96165核实,工作人员表示《北京市轨道交通乘客守则》中规定:不得在列车车厢内进食(婴儿、病人除外),当记者追问进食是否包含饮水时,工作人员没有给出明确解释。

京港地铁公号6443的客服表示目前没有接到禁止喝水的明确通知。京港地铁总机工作人员表示,可以喝水,“这是人之常情”。
记者也实地走访了建国门地铁站。建国门地铁站的工作人员告诉记者:“吃味儿特别大的食物,列车管理员看到会提醒收起来,其他吃喝没太管过,喝水的话肯定没事儿。”

北京地铁建国门站有饮料自动贩售机
此外,北京地铁1号线上的地铁管理员也告诉记者:“看到吃东西的话,还是会管一下。”记者询问可以喝水吗?对方回答:“喝水随便喝!”

在朝阳门地铁站,工作人员则告诉记者:“按规定不能吃东西,喝水也没大事儿。”对于南京地铁喝水被罚一事,这位工作人员表示:“北京这边从来没看谁因为喝水被罚过。”

数据显示,北京地铁的人均乘车里程最长,为17.46公里。相当于从天安门西站乘1号线到石景山区的古城站,全程约半小时。多个机构研究结果均显示,北京是全国通勤距离最长的城市。也因此有网友表示,北京换乘时比较累,希望老人孩子可以喝水。

今年北京夏天遇到多个高温天气,乘客喝水解暑降温,是人之常情。但是也在此提醒,作为乘客也要注意自己的行为,尽量不要影响他人乘车环境。
转自:北京时间综合 北京新闻广播
点击右上角
微信好友
朋友圈

点击浏览器下方“
”分享微信好友Safari浏览器请点击“
”按钮

点击右上角
QQ

点击浏览器下方“
”分享QQ好友Safari浏览器请点击“
”按钮
