4号台风“泰利”说再见后
深圳又开始了“烘干”模式
熟悉的“红烧鸡腿”又回来了

“泰利”离开不到一周
新的台风”就接踵而至
今年第5号台风“杜苏芮”
已于21日上午
在菲律宾以东洋面生成
或加强为15级强台风

5号台风“杜苏芮”生成
广东多地挂起高温预警
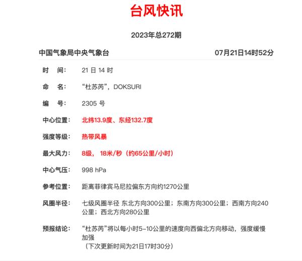
记者从深圳市气象台了解到,原位于菲律宾以东的西北太平洋洋面上的热带扰动已于21日8时加强为今年第5号台风“杜苏芮”(热带风暴级,意义:一种猛禽,鹰)。

根据中央气象台观测,“杜苏芮”21日8时位于北纬13.9度、东经132.8度,距离菲律宾马尼拉偏东方向约1280公里,中心附近最大风力8级,达到热带风暴级别。预计“杜苏芮” 将以每小时10公里的速度向西偏北方向移动,强度逐渐加强,向台湾东部海面靠近,未来将影响我国东南沿海。

广州市气象台表示
“杜苏芮”后期路径存在不确定性
对广东的影响如何仍有待观察
但广东将在未来一段时间
将迎来高温+暴雨
台风路径预测
目前今年第5号台风“杜苏芮”仍位于菲律宾东部洋面,前期西北行的路径比较稳定,但当这个台风后期移动到菲律宾东北侧之后,多家数值预报模式分歧大,路径有很大不确定性,面对这个“前途未卜”台风大家一定要高度警惕,更何况预计台风“杜苏芮”比之前台风“泰利”更强更大。不过无论它怎么走,广东下周先吃一波下沉是可以肯定的。

截至21日14时42分
广东共有102个高温黄色预警生效中

深圳市气象台于21日9时30分
发布全市陆地高温黄色预警
截止7月21日16时
全市最高气温36.3℃
(龙岗区龙岗街道双龙站)
深圳福田国家基本站
最高气温33.4℃

小特提醒
高温天气
大家要注意防暑降温
及时补水
深圳未来天气如何?
预计未来三天(22-24日)
我市晴天间多云
局地偶有短时(雷)阵雨
天气炎热
具体天气预报

22日气温27-33℃,中北部达35℃或以上;
25-26日多云,间中有雷阵雨,炎热加剧;
展望27日后我市降雨增多,高温炎热天气缓解。
展望下周前期
受“杜苏芮”外围下沉气流影响
深圳炎热天气加剧
请大家做好防暑降温工作
采写丨深圳特区报记者 方胜
综合|中国气象局 中国天气 广东天气 深圳天气
点击右上角
微信好友
朋友圈

点击浏览器下方“
”分享微信好友Safari浏览器请点击“
”按钮

点击右上角
QQ

点击浏览器下方“
”分享QQ好友Safari浏览器请点击“
”按钮
