开车前
喝了藿香正气水
被查出醉驾?
是的,你没看错!
“我滴酒未沾,只喝了藿香正气水,怎么就被判了危险驾驶罪了呢?”近日,昭通市昭阳区人民法院刑事审判庭对蒋某某服用藿香正气水后驾驶机动车案开庭审理,并判决蒋某某犯危险驾驶罪,判处拘役3个月,并处罚金人民币4000元。
蒋某某明知藿香正气水中含有酒精,曾多次服用后驾驶机动车,被交警多次提醒警告,仍不知悔改。在2022年8月12日1时3分,蒋某某在无机动车驾驶证的情况下,饮用藿香正气水后驾驶小型普通客车行驶至昭通市昭阳区环湖南路中段,被昭阳公安分局交警一大队民警查获。经检验,蒋某某的血液中乙醇含量为145.45mg/100ml,已为醉酒驾驶状态。

与一般醉驾案件不同,蒋某某并没有饮酒,只服用了含有酒精的藿香正气水,为什么法院以危险驾驶罪判了呢?
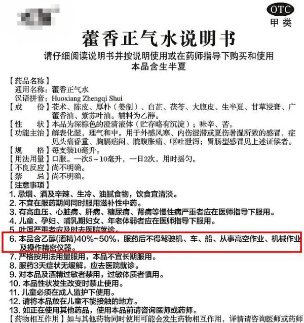
藿香正气水使用说明上明确载明其酒精含量为40%—50%,饮用后不能驾驶机动车辆,它是引起“醉驾”最具代表性的药物。蒋某某明知藿香正气水中含有酒精成分仍服用后驾驶机动车,血液酒精含量达80mg/100ml以上,其行为已构成危险驾驶罪。

某品牌藿香正气水说明书
被告人蒋某某的朋友徐某不信喝藿香正气水有酒精含量,民警见徐某有争议,便让徐某做个测试,徐某在没喝藿香正气水之前吹气测试结果为0,喝了几瓶藿香正气水之后,吹气的测试结果就为153mg/100ml。
法官说法
“在道路上驾驶机动车,血液酒精含量达到80毫克/100毫升以上的,属于醉酒驾驶机动车”,该规定没有限定只有酒类,故对危险驾驶罪中“酒”的理解,不应该只限定于白酒、啤酒等酒类,而应该根据立法目的、法律用语的本意解释为乙醇酒精。对“醉酒”应理解为明知含有乙醇的物质而大量服用,正如本案被告人蒋某某明知藿香正气水中含有酒精成分仍大量服用,使自己处于醉酒状态中驾驶机动车,其血液中酒精含量已达到了刑法认定的醉酒驾驶机动车的标准,其行为已经危害公共安全,应对其予以惩罚。
法 条 链 接
根据《中华人民共和国刑法》第一百三十三条之一的规定,在道路上驾驶机动车,有下列情形之一的,处拘役,并处罚金。
(一)有追逐竞驶,情节恶劣的;
(二)醉酒驾驶机动车的;
(三)从事校车业务或者旅客运输,严重超过额定乘员载客,或者严重超过规定时速行驶的;
(四)违反危险化学品安全管理规定运输危险化学品,危及公共安全的。
此外,机动车所有人、管理人对前款第三项、第四项行为负有直接责任的,依照前款的规定处罚。有前两款行为,同时构成其他犯罪的,依照处罚较重的规定定罪处罚。
中华人民共和国《车辆驾驶人员血液、呼气酒精含量阈值与检查》国家标准规定:
酒后驾驶:车辆驾驶人员血液中的酒精含量大于或者等于20mg/100ml,小于80mg/100ml属于饮酒后驾车;
醉酒驾驶:车辆驾驶人员血液中的酒精含量大于或者等于80mg/100ml的驾驶行为属于醉酒后驾车。
什么是酒驾?
《车辆驾驶人员血液、呼气酒精含量阈值与检验》中规定:
饮酒驾车是指车辆驾驶人员血液中的酒精含量大于或者等于20mg/100ml,小于80mg/100ml的驾驶行为。如果车辆驾驶人员血液中的酒精含量大于或者等于80mg/100ml,则属于醉驾范畴。
也就是说,酒驾、醉驾并没有限定于酒类。只要是服用过大量含乙醇(俗称酒精)的物质后,酒精含量达到相应标准,都会被认定为酒驾或醉驾。
驾驶员应尽量避免哪些饮食?
为避免驾车时酒量超标,应不吃(喝)或少吃(喝)以下药品、食品:
藿香正气水:藿香正气水中酒精含量为40%—50%,服用后会进入血液,影响人的中枢神经。
荔枝:荔枝中含有大量糖分,储存过程中有可能发酵,易产生乙醇。
漱口水(含酒精):部分漱口水内含有乙醇,如果使用漱口水后立刻测试,酒精含量是醉驾标准的3倍多。
豆腐乳:豆腐乳的配方中含红曲色素和乙醇勾兑的成分,吃一整块8立方厘米的豆腐乳后,过1分钟酒精含量为 325mg/100ml。
米酒:也被叫做醪糟或酒酿,酒精含量稍高,一般为1%到5%。
除此之外,在制作过程中加入酒精的食品,如酒心巧克力、蛋黄派、醉虾等,都需要注意。
如果“被酒驾”,可以怎么做?
“被酒驾”,即指本身没有喝酒,但在酒驾检查吹气时,酒精浓度超标,被认定为酒驾。此时,应该怎么办?
多次测试:一般情况下,未喝酒只是食用了含酒精的食物,酒精只会在口腔短暂停留,一定时间后就会消散(藿香正气水等会儿就会进入血液中的除外)。测试数次,数值会明显下降或恢复到正常状态。
血液测试:如果不认可酒驾检查的吹气结果,可以到医院进行血液测试,以便做出更精确的判断。
在此提醒广大市民
驾车前不要大量食用
含有酒精成分的食品及药物
确保自身安全和公共安全
切勿抱有侥幸心理
以身试法
综合:昭通日报、@昭阳区人民法院
点击右上角
微信好友
朋友圈

点击浏览器下方“
”分享微信好友Safari浏览器请点击“
”按钮

点击右上角
QQ

点击浏览器下方“
”分享QQ好友Safari浏览器请点击“
”按钮
