家里有长期不动的存折、银行卡的朋友们,需要注意一下了。
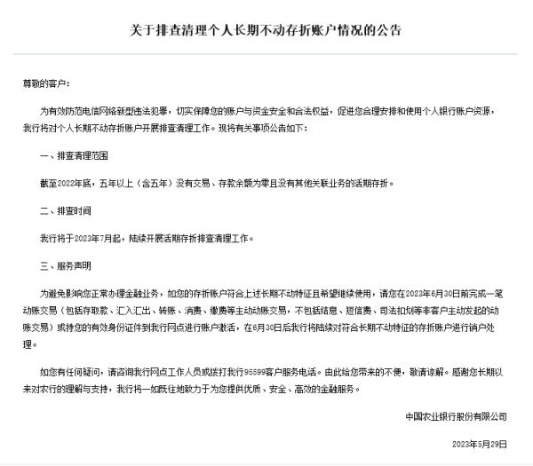
5月29日,中国农业银行官网发布公告称,7月起,将陆续开展活期存折排查清理工作。排查清理范围为截至2022年底,五年以上(含五年)没有交易、存款余额为零且没有其他关联业务的活期存折。在6月30日后该行将陆续对符合长期不动特征的存折账户进行销户处理。

图片来源:中国农业银行官网
如果还想用自己的账户怎么办?公告显示,为避免影响客户正常办理金融业务,如客户的存折账户符合上述长期不动特征且希望继续使用,请在2023年6月30日前完成一笔动账交易(包括存取款、汇入汇出、转账、消费、缴费等主动动账交易,不包括结息、短信费、司法扣划等非客户主动发起的动账交易)或持有效身份证件到农业银行网点进行账户激活。
在防范和严厉打击网络电信诈骗的新形势下,商业银行加强了对长期不动账户的管理。
5月以来,已有多家银行发布类似公告。据不完全统计,仅5月以来,就有中原银行、唐山银行、佛山农商银行、兰州农商银行、陆丰农商银行、陇西农商银行、歙县农商银行、贵州省农村信用社联合社、中山农商银行等发布开展个人长期不动户清理相关公告。


从清理范围来看,既包括长期不动的银行卡,也包括存折。从清理的时间和账户余额标准来看,各家机构略有区别。
例如,贵州省农村信用社联合社对个人长期不动户的清理标准为:账户6年(含)以上未主动发生存取、转账等资金收付业务(不包括结息、司法扣划等)、账户余额在10元(不含)以下且不为零。
兴业银行兰州分行的清理标准为:账户余额为100元(含)以下,无该行个人贷款还款、代销基金产品、理财产品、三方存管等签约关系且账户连续180天(含)以上未发生任何非结息交易的个人人民币银行结算账户(金融社保卡、公积金卡除外)。
央行数据显示,截至2022年末,全国共开立银行账户141.67亿户,同比增长3.68%。
根据此前央行的规定,自2016年12月1日起,同一个客户在同一银行只能开立一个Ⅰ类账户的银行卡,如果已经有Ⅰ类户的银行卡,那么再开户时,只能开立Ⅱ、Ⅲ类账户的银行卡。
2020年10月,国务院打击治理电信网络新型违法犯罪工作部际联席会议召开全国“断卡”行动部署会,按要求严厉打击整治非法开办贩卖电话卡、银行卡违法犯罪,坚决遏制电信网络诈骗犯罪高发态势,切实维护社会治安大局稳定。
《电信网络诈骗和跨境赌博“资金链”治理工作方案》指出,银行、非银行支付机构不得为电信网络诈骗和跨境赌博等违法犯罪活动提供支付结算服务。严格落实“谁的账户谁负责”“谁的客户谁负责”“谁的商户谁负责”“谁的终端谁负责”“谁的钱包谁负责”主体责任。对被不法分子利用转移涉诈涉赌资金的账户、商户、产品、渠道、钱包等开展倒查,查补本单位风险防控薄弱环节和管理漏洞,划清前中后台部门、各环节、总分行责任链,严肃追责,完善风险防控体系。
招联金融首席研究员、复旦大学金融研究院兼职研究员董希淼表示,实施“断卡”行动有助于维护金融秩序,让整个金融体系运行更加健康。因为出借、出租、出售银行账户或者支付账户,会使交易数据、交易行为失真,给金融运行带来负面影响。
转自|中国证券报
点击右上角
微信好友
朋友圈

点击浏览器下方“
”分享微信好友Safari浏览器请点击“
”按钮

点击右上角
QQ

点击浏览器下方“
”分享QQ好友Safari浏览器请点击“
”按钮
