今日(5月18日),国务院批复同意扩大内地居民婚姻登记“跨省通办”试点。

哪些地方婚姻登记可“跨省通办”?
调整后,在北京、天津、河北、内蒙古、辽宁、上海、江苏、浙江、安徽、福建、江西、山东、河南、湖北、广东、广西、海南、重庆、四川、陕西、宁夏等21个省(自治区、直辖市)实施结婚登记和离婚登记“跨省通办”试点。
试点地区非本地户籍居民如何办理婚姻登记?
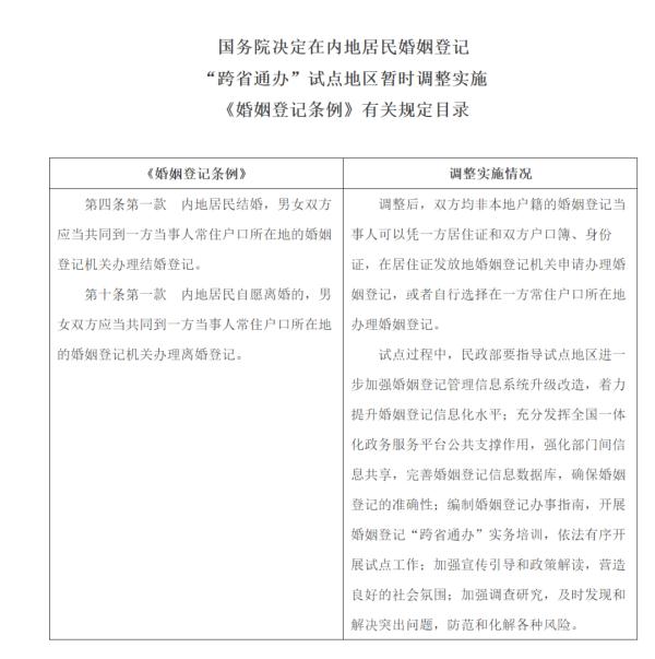
在试点地区,双方均非本地户籍的婚姻登记当事人可以凭一方居住证和双方户口簿、身份证,在居住证发放地婚姻登记机关申请办理婚姻登记,或者自行选择在一方常住户口所在地办理婚姻登记。
试点期为自批复之日起2年。

国务院决定在内地居民婚姻登记“跨省通办”试点地区暂时调整实施《婚姻登记条例》有关规定目录。
试点过程中,民政部要指导试点地区进一步加强婚姻登记管理信息系统升级改造,着力提升婚姻登记信息化水平;充分发挥全国一体化政务服务平台公共支撑作用,强化部门间信息共享,完善婚姻登记信息数据库,确保婚姻登记的准确性;编制婚姻登记办事指南,开展婚姻登记“跨省通办”实务培训,依法有序开展试点工作;加强宣传引导和政策解读,营造良好的社会氛围;加强调查研究,及时发现和解决突出问题,防范和化解各种风险。
转自:中国政府网
点击右上角
微信好友
朋友圈

点击浏览器下方“
”分享微信好友Safari浏览器请点击“
”按钮

点击右上角
QQ

点击浏览器下方“
”分享QQ好友Safari浏览器请点击“
”按钮
