央广网北京5月13日消息(总台中国之声记者周益帆)近日,有媒体关注了电瓶车“以租代购”的相关案例,一些兼职骑手为了跑外卖,跟租车公司签订租车合同,看起来每个月只需要花费三四百元就可以使用电瓶车,但实际上却可能被卷入贷款陷阱。一方面,需要支付的费用远高于电瓶车本身;另一方面,还可能会遭遇恶意催债。这些骑手是如何陷入“以租代购”的纠纷?该如何维护自己的权益?
尽管已经在一年前支付完合同约定的、远超电瓶车价格的费用,王运圣(化名)还是动不动收到租车公司发来的催缴短信。租电瓶车是在2021年,当时,刚刚高中毕业考上大学的王运圣,计划用假期两个月的时间兼职送外卖。
王运圣:我当时刚好高考毕业出来找暑假工,我是在招聘软件上找了一个兼职。当时也没想到自己买一个车,就做两个月,我说租两个月,他说可以,我以为可以还的,然后租完两个月还不了,他说解租不了。
根据合同,王运圣需要每月通过应用软件支付给租车方458元。
王运圣:他要扣你12个月,每个月好像458,然后相当于5000块钱,把这个车卖给你的,那个车很一般,可能一两千块钱一部。我也报了警,警察到了中介公司,管不了,因为它只是一个中介,电瓶车公司是另外一家。我当时在温州,那个电瓶车车商在宁波。而且还是绑定了我姐的微信,然后没办法,一直让他扣,扣了一年。
相当于小王最后花了5000多块钱的“租金”买下了这辆电瓶车,因为自己要离开温州,他想把这辆车处理出去。但他发现,因为没有正规购车合同,很难转手。
小王:那个车我也拖不回来,我就直接丢那里了,卖给车商,车商说500块钱都不值。因为它那个车没有购买证明,卖都卖不掉。车商根本就不敢收,因为没有购买凭证,没办法上牌的,所以这个车基本上是没用的。

△王运圣一年前已经还清款项 但至今仍在被短信催缴
小王将自己的经历发到网上后,许多有类似经历的骑手联系到他,想寻求帮助。河南的蔡波(化名)说,自己此前在江苏跑外卖,也是通过租车app租借了电瓶车。
小王:当时我也是想着送外卖,通过58同城上找到外卖,也就是一个公司里边面试,面试完之后,他说这边没车的话,你可以用信用租,然后下载租车。他给我操作完过后,跟我说到哪里去提车。我到了那里去提车,人家就让签个合同,就直接可以把车给提走了。每个月要付300多,分期的话,他分了18个月。就是租完过后,还完(款)之后我才注意看的。
跑了一个多月外卖,蔡波不想干了,申请退车,同样被拒绝。
蔡波:我把车给他,他就说车有一大堆毛病,这里坏了、那里坏了,要另外退车的话要另外收费,400多块钱。如果我不支付这个费用的话,他这个车就不退。我都没法接受,我本来租个车,每个月380左右,还让我去交那个钱。

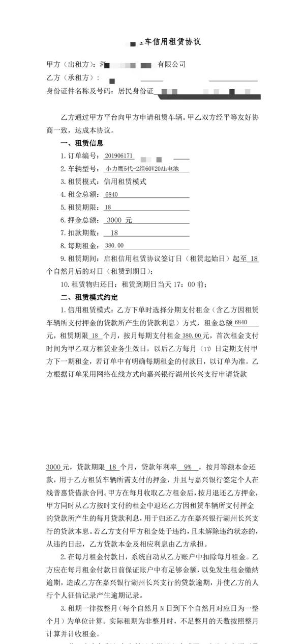
△蔡波提供的租借电瓶车合同首页
在蔡波发给记者的《租车信用租赁协议》里,只有出租方和承租方两方,其中写道:“乙方需要根据订单采用网络在线方式向嘉兴银行湖州长兴支行申请贷款3000元,贷款期限18个月,贷款年利率9%。”蔡波表示,在结束用车之后,自己没有继续还款。
蔡波:现在他们是找催债的,没事就给我们发消息,就是说你叫什么名字,由于你恶意拖欠,然后拒绝还款,已通过信息公开网、失信网,通过你的父母子女单位、学校通知你欠款事件。

蔡波遇到的催交
记者在投诉平台搜索发现,陷入类似纠纷的人有不少,大多数都是因为跑外卖一开始投入小一点,先租个车用。记者拨通成都一家外卖员中介服务公司的电话,对方也推荐了“租车”。
中介公司:你如果能够自己准备的话当然最好,你可以在外面看看,哪个地方有那种租的电动车,先给租金的那种,实在没有办法的话,你可以用站点的车,先用后付,先免费取走,去挣钱,用一个月算一个月,不用让你连续用几个月这种,价格也比较低。反正肯定是有费用的,300块钱一个月,只是说可以先免费提供给你先去挣钱,挣到钱以后从工资卡里面扣。
但如果不想用了,能不能正常退还、收费标准是什么,对方避而不答。在有过此类遭遇的王运圣和蔡波看来,这其实就是中介和租车公司的“套路”。
王运圣:打官司,我们学生不懂,然后他就刚刚好卡在这个点,因为你也签了合同、拍了视频、你按了手印的,就算你打官司,你也不一定打得赢。你也没这个时间,所以好多人都吃哑巴亏,没办法。
那么,怎么看待“以租代购”纠纷?承租方该如何维护自己的权益?北京市炜衡律师事务所律师徐东沂认为,“以租代购”的方式,已经不是单纯购买,里面可能涉及了融资,就需要考虑资质的问题。
徐东沂:外卖骑手这种“以租代购”的形式,它不是单纯的以租代购,这里面涉及了融资,即除了出租人和承租人,这里面有一个关键的第三方。有些是小的城商行,有些是网贷公司,并未出现在合同签约主体上。这样的合同其实是突破了合同相对性的基本原理,虽然在“以租代购”协议里,在租赁模式约定里,是由骑手要向某银行或某网贷公司进行信用贷款来完成,但是该银行或网贷公司并没有和骑手签订这样的协议,这样外卖骑手可以向金融监管部门投诉该银行或网贷公司。其次,对于某些网贷公司,如果没有金融贷款资质,那么这种贷款就是无效的。我们建议求职者要谨慎签订类似这种信用贷款合同,应聘外卖骑手要通过正规渠道,遇到问题及时报警或寻求法律帮助,以避免上当受骗。
点击右上角
微信好友
朋友圈

点击浏览器下方“
”分享微信好友Safari浏览器请点击“
”按钮

点击右上角
QQ

点击浏览器下方“
”分享QQ好友Safari浏览器请点击“
”按钮
