“五一”假期马上就要到了
你的出行计划都安排好了吗?
注意!
“五一”成都这些景区比较火
记得提前关注景区预约限流信息哟
记者从成都市文化广电旅游局获悉,据携程等在线OTA交易平台预订大数据显示,成都大熊猫繁育研究基地、青城山-都江堰景区、金沙遗址博物馆、成都动物园、成都欢乐谷、杜甫草堂博物馆、武侯祠博物馆、成都海昌极地海洋公园、都江堰中华大熊猫苑、成都融创文旅城等景区备受游客青睐,预订量较高、排名靠前,预计假期客流量较大。

2023年“五一”假期成都预订量前十热门景区
(图片由成都市文化广电旅游局提供)

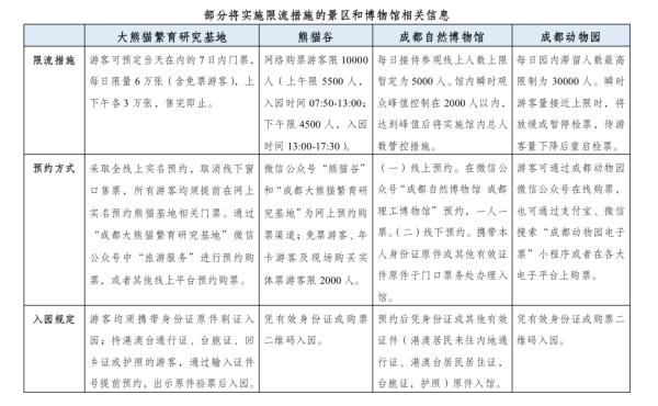
部分将实施限流措施的景区和博物馆相关信息
(图片由成都市文化广电旅游局提供)
成都市文化广电旅游局提醒市民游客如果打算前往以上景区,应提前了解景区预约购票、入园须知和周边交通管理等相关信息,提前通过景区官方微信公众号或其他线上交易平台预约景区门票。同时,根据往年“五一”假期景区接待大数据预判,洛带古镇、平乐古镇、街子古镇等以本地游客为主的开放式、古镇类景区,天台山景区、川西竹海、南宝山、道明竹艺村、彭州白鹿古镇等川西自驾游沿线热门景区预计客流量也较大,旅游景区周边区域易发生交通拥堵,建议打算假期前往这些景区的游客应提前做好行程安排,及时关注道路交通信息,尽量错峰出行。
(记者 戴璐岭)
点击右上角
微信好友
朋友圈

点击浏览器下方“
”分享微信好友Safari浏览器请点击“
”按钮

点击右上角
QQ

点击浏览器下方“
”分享QQ好友Safari浏览器请点击“
”按钮
