央视网消息:据北京市中医管理局官网消息,目前,北京市处于以甲型H1N1流感病毒为主,与甲型H3N2亚型流感病毒共同流行的流感流行期。部分医疗机构发热门诊诊疗量持续增加,尤其以儿科接诊面临较大压力。为保障群众就医需求,科学、有效、安全、稳妥地发挥中医药特色和作用,北京市中医管理局组织北京中医药防治流感专家组制定了《2023年北京春季流感中医药防治方案(试行)》。
北京市中医管理局表示,各区卫生健康部门要结合本区实际,组织专家强化对中成药、院内制剂、中药汤剂的使用指导,特别是参照中医药防治方案后附的中成药目录,加强对就诊患者宣传引导,指导患者科学选择中药汤剂、中药配方颗粒等多种中药剂型和西药、中成药、院内制剂、中药汤剂替代使用。同时督促属地医疗机构做好相关中成药、中药饮片储备调配。
北京市将加强中医药儿科诊疗服务,鼓励有条件的中医医疗机构儿科门诊应开尽开,并在不过度增加医务人员负担的情况下,统筹医疗资源,开设儿科延时门诊和夜间门诊,以满足流行高峰期医疗需求。鼓励各中医医疗机构(包括互联网医院、开展互联网诊疗服务的医疗机构)通过互联网诊疗平台,为流感患者在线开具处方,并委托符合条件的第三方将药品配送到患者家中。鼓励医疗机构提供24小时网上咨询服务,为流感患者提供就医咨询、用药指导等服务。
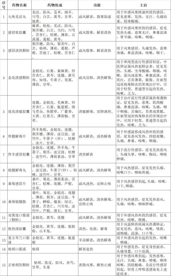
2023年春季流感治疗相关中成药推荐目录


2023年北京春季流感中医药防治方案(试行)
一、儿童流感治疗方药
【临床表现】起病急,高热,无汗,身痛,咽痛,流涕,咳嗽,纳差,恶心欲呕,大便干。舌红,苔白厚或黄厚腻,脉浮数。退热后咳嗽迁延不愈。
1. 肺卫风热
【治法】疏风化湿,清热解毒
【基础方】
银 花10g 连 翘10g 黄 芩10g 苍 术 6g
生石膏15g(先煎) 芦 根15g 藿 香10g(后下)牛蒡子 6g
薄 荷 5g(后下) 陈 皮6g 生麦芽 9g
每日一剂,水煎或颗粒剂,餐后口服:3-6岁,每次50毫升,一日2次;6-14岁,每次100毫升,一日2次;14-18岁,每次200毫升,一日2次。
【中成药】可辨证选用小儿感冒颗粒、小儿豉翘清热颗粒、金莲清热泡腾片、芩香清解口服液、小儿柴桂退热颗粒、小儿热速清颗粒等。
2. 痰热阻肺
【治法】宣肺清热,止咳化痰
【基础方】
炙麻黄3g 苦杏仁 6g 生石膏15g(先煎) 桔 梗3g
黄 芩6g 前 胡10g 连 翘10g 瓜 蒌10g
浙贝母6g 鱼腥草10g(后下)生甘草3g 莱菔子9g
煎服方法同上
【中成药】可辨证选用儿童咳液、小儿消积止咳口服液、肺热咳喘口服液、小儿咳喘灵口服液、开喉剑喷雾剂、金振口服液等。
二、儿童流感预防方药
大青叶3g 薄 荷3g(后下) 炒山楂3g 菊 花3g
陈 皮6g 芦 根10g
水煎服,每日一剂,连服5天。
三、成人流感治疗方药
1. 风热袭表
【临床表现】发热或不发热,咳嗽,目赤,咽干,咽痛咽红,流涕,口渴喜饮,舌红苔薄黄,脉数。
【治法】疏风清热
【基础方】
银 花15g 连 翘15g 牛蒡子15g 荆芥穗9g
薄 荷6g(后下) 桑 叶15g 菊 花15g 玄 参15g
苦杏仁10g 浙贝母10g 芦 根30g 生甘草6g
水煎服,日一剂。
【中成药】金花清感颗粒,桑菊感冒片
2. 风寒束表
【临床表现】恶寒发热,头身疼痛,咳嗽,痰白,舌苔薄白,脉浮紧。
【治法】疏风散寒
【基础方】
炙麻黄6g 苦杏仁10g 桂 枝10g 葛 根15g
羌 活10g 苏 叶10g(后下) 荆 芥10g 白 芷10g
炙甘草6g
水煎服,日一剂。
【中成药】感冒清热颗粒,九味羌活丸
3. 风热犯肺
【临床表现】发热盛,咽红咽痛,目赤睑红,口渴喜饮,咳嗽,舌红苔黄,脉滑数。
【治法】清热解毒,宣肺透邪
【基础方】
炙麻黄6g 苦杏仁 9g 生石膏30g(先煎) 知 母10g
芦 根30g 牛蒡子15g 浙贝母10g 黄 芩10g
金银花15g 青 蒿15g(后下) 荆 芥10g 生甘草6g
北沙参15g
水煎服,日一剂。
【中成药】金花清感颗粒,连花清瘟胶囊
4. 表寒里热
【临床表现】恶寒,高热,头痛,身体酸痛,咽痛咽红,鼻塞流涕,口渴,舌质红,苔薄,脉数。
【治法】解表清里
【基础方】
炙麻黄 6g 桂 枝10g 羌 活10g 生石膏30g(先煎)
黄 芩15g 知 母10g 赤 芍15g 炙甘草6g
水煎服,日一剂。
【中成药】金花清感颗粒,连花清瘟胶囊
5. 肺胃蕴邪
【临床表现】发热、或恶寒,恶心,呕吐,腹胀,腹痛腹泻,头身酸痛。舌质红,苔厚腻,脉滑数。
【治法】清肃肺胃,化湿和中
【基础方】
葛 根15g 黄 芩15g 黄 连10g 苍 术15g
藿 香10g(后下) 姜半夏 9g 苏 子10g 厚 朴10g
苦杏仁 9g 白 芍12g 甘 草6g
水煎服,日一剂。
【中成药】葛根芩连微丸、藿香正气制剂等
6. 毒壅气营
【临床表现】高热,咳嗽,胸闷憋气,喘促气短,烦躁不安,甚者神昏谵语,大便不通畅,舌绛,苔黄,脉数。
【治法】清气凉营,通腑开窍
【基础方】
炙麻黄 9g 苦杏仁9g 瓜 蒌30g 生大黄10g(后下)
生石膏45g(先煎) 赤 芍15g 水牛角30g 银 花15g
连 翘15g 人 参15g(另煎) 知 母10g
水煎服,日一剂。
【中成药】安宫牛黄丸、痰热清、血必净、清开灵、醒脑静注射液等。
四、成人流感预防
1. 金莲花3g,薄荷3g,生甘草3g,代茶饮。
2. 易感风寒者可用生姜10g,大枣5g,代茶饮。
五、调护
1. 注意气候变化,随时增减衣物。
2. 尽量少去人群聚集的场所,戴口罩,房间多通风,勤洗手。
3. 患流感后宜多饮温水,饮食要清淡,保持大便通畅。
4. 老人、孕妇、婴幼儿、肥胖者和有慢性病者,患流感后请及时就医,在医生指导下选用中医药辨证治疗。
点击右上角
微信好友
朋友圈

点击浏览器下方“
”分享微信好友Safari浏览器请点击“
”按钮

点击右上角
QQ

点击浏览器下方“
”分享QQ好友Safari浏览器请点击“
”按钮
