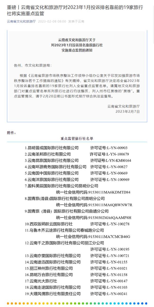
央视网消息:据云南省文化和旅游厅微信公众号消息,根据《云南省旅游市场秩序整治工作领导小组办公室关于印发加强旅游市场秩序整治若干工作措施的通知》有关精神,云南省文化和旅游厅决定将全省2023年1月投诉量排名靠前的19家旅行社列入全省重点监管名单。请属地文化和旅游部门对重点监管名单所列旅行社进行约谈整改,列入州市红黑榜的“黑榜”。
19家旅行社注册地址包括了昆明、大理、丽江、西双版纳等热门旅游目的地。

点击右上角
微信好友
朋友圈

点击浏览器下方“
”分享微信好友Safari浏览器请点击“
”按钮

点击右上角
QQ

点击浏览器下方“
”分享QQ好友Safari浏览器请点击“
”按钮
