货车司乘人员来(返)川有哪些注意事项?这份指南请查收

2022-10-10 07:40来源: 成都交通运输

调查问题加载中,请稍候。
若长时间无响应,请刷新本页面

  为切实筑牢疫情防控防线,确保司乘人员及家人的健康安全,按照国务院、四川省、成都市疫情防控和物流保通保畅有关规定,请广大来(返)川货车司乘人员积极配合落实以下疫情防控措施。

  一

  提前进行申报

  ●

  在您抵川前,请在微信或支付宝注册天府健康通,申领天府健康码,并通过社区报备链接(成都社区报备码如下)申报行程相关信息。同时,向目的地收发货单位主动报备车牌号、计划抵达时间、人员姓名、身份证号、手机号码、装载货物等信息。

  二

  配合完成查验

  ●

  请您在高速公路出口“入川即检”查验点配合工作人员,现场测量体温,完成“四查一扫一核酸一报备”——查健康码、行程卡、风险城市旅居史、48小时核酸阴性证明,扫“入川码”,现场核酸采样,现场完成社区报备。

  请您在物流园区、工矿企业、专业市场、建设工地、大型商超等货车集散地和高速公路服务区、加油站、停车场、司机之家、汽修厂等场所配合工作人员,现场测量体温,扫场所码,查验健康码、行程卡、核酸阴性证明。

  三

  手机临时弹窗

  ●

  在高速公路出口扫“入川码”后,天府健康通会出现临时弹窗。在此期间,请做好个人防护,乘坐公共交通工具、登记住宿(返回小区)、急诊救治、就餐(不得聚餐)等日常活动不受限制,但不得前往其他人员密集和空间密闭的封闭场所。

  四

  落实防控规定

  ●

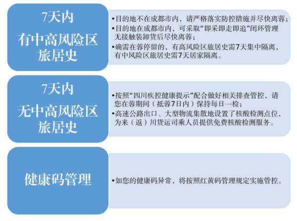
  请您微信搜索“四川疾控”微信公众号,对照“四川疾控健康提示”确认是否有中高风险区旅居史。

  1.如果您7天内有中高风险区旅居史,若目的地不在成都市内,请严格落实防控措施并尽快离蓉;若目的地在成都市内,您可以采取“即采即走即追”闭环管理方式至装卸场所无接触装(卸)货,完成装(卸)货后请尽快离蓉。确需在蓉停留的,有高风险区旅居史需进行7天集中隔离,有中风险区旅居史需进行7天居家隔离,不具备居家隔离条件的需集中隔离。

  2.如果您7天内无中高风险区旅居史,请按照“四川疾控健康提示”配合做好相关排查管控,并请您在蓉期间(自抵蓉之日起7日内)保持每日一检。我们在高速公路出口、大型物流集散地设置了核酸检测点位,为您提供免费的核酸检测服务。

  3.如果您的健康码异常,将按照红黄码管理规定实施管控。

  请广大来(返)川司乘人员严格执行疫情防控相关管理规定,配合落实好疫情防控各项措施,感谢您的理解和配合!

货车司乘人员来(返)川有哪些注意事项?这份指南请查收

货车司乘人员来(返)川有哪些注意事项?这份指南请查收

  END

  主管 | 成都市交通运输局

  

[责任编辑:许莹莹]
阅读剩余全文(
为你推荐
金秋时节,位于浙江杭州萧山区世纪田园粮食功能区的3000多亩水稻迎来丰收,金黄的稻田、飞驰而过的高铁列车和远处的城市天际线构成了独特的城市田园画卷。金秋时节,位于浙江杭州萧山区世纪田园粮食功能区的3000多亩水稻迎来丰收,金黄的稻田、飞驰而过的高铁列车和远处的城市天际线构成了独特的城市田园画卷。
22
时下,新疆和田地区的胡杨迎来最佳观赏期,成片换妆的胡杨林与水天相映,共绘金秋美景。时下,新疆和田地区的胡杨迎来最佳观赏期,成片换妆的胡杨林与水天相映,共绘金秋美景。
22
10月21日,在新疆阿克苏地区沙雅县的棉田中,棉农在固定棉花包。金秋十月,新疆阿克苏地区沙雅县187万亩棉田迎来采收高峰,雪白的棉海一眼望不到头。金秋十月,新疆阿克苏地区沙雅县187万亩棉田迎来采收高峰,雪白的棉海一眼望不到头。
22
在太原市热力集团有限责任公司中继能源站,工作人员检查、记录设备运行情况(10月19日摄)。为应对冷空气影响,山西省太原市于10月19日提前启动供热工作,并通过加强巡检、24小时监控等措施,保障群众温暖舒适过冬。
21
10月20日,安徽送变电工程有限公司检修人员在古泉换流站进行检修作业。10月17日至10月23日,准东-皖南±1100千伏特高压直流输电工程的受端站——安徽宣城古泉换流站迎来年度停电检修。
21
位于青海省海南藏族自治州的龙羊峡库区地处黄河上游,依托库区丰富的冷水资源和优越的生态环境,当地发展起小银鱼特色渔业。位于青海省海南藏族自治州的龙羊峡库区地处黄河上游,依托库区丰富的冷水资源和优越的生态环境,当地发展起小银鱼特色渔业。
21
10月18日,在四川省眉山市仁寿县钟祥镇龙桥社区,村民在四川农业大学科技示范点整理收获的香稻。农业农村部最新农情调度显示,2025年全国秋粮收获近七成。农业农村部最新农情调度显示,2025年全国秋粮收获近七成。
20
随着气温降低,各地提前部署、多措并举,确保市民温暖过冬。随着气温降低,各地提前部署、多措并举,确保市民温暖过冬。随着气温降低,各地提前部署、多措并举,确保市民温暖过冬。
20
国庆假期后,机票、酒店等价格下降,不少游客来到海南享受舒适惬意的错峰游。国庆假期后,机票、酒店等价格下降,不少游客来到海南享受舒适惬意的错峰游。国庆假期后,机票、酒店等价格下降,不少游客来到海南享受舒适惬意的错峰游。
20
10月18日,一列满载进口物资的货物列车驶向中国铁路哈尔滨局集团有限公司绥芬河站(无人机照片)。记者从中国铁路哈尔滨局集团有限公司获悉,截至10月18日,中欧班列“东通道”今年实现进口货物2781.8万吨,进口中欧班列2669列274920标箱,贸易流动为国内国际产业链供应链注入稳定动能。
19
载入更多资讯
返回
返回

点击右上角微信好友

朋友圈

点击浏览器下方“”分享微信好友Safari浏览器请点击“”按钮

点击浏览器下方“”分享QQ好友Safari浏览器请点击“”按钮