三亚今日12时起
开放进出通道
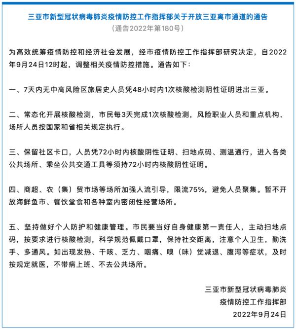
三亚市新型冠状病毒肺炎疫情防控工作指挥部今天中午发布通告,自2022年9月24日12时起,调整相关疫情防控措施。其中,7天内无中高风险区旅居史人员凭48小时内1次核酸检测阴性证明进出三亚。

随后,海口市新型冠状病毒肺炎疫情防控工作指挥部发布通告,根据疫情动态变化情况,经综合研判,现对三亚市来(返)海口及从海口离岛人员查验政策进行调整:
对三亚市7天内无中高风险区旅居史人员,查验身份证明、健康码、行程码、48小时内1次核酸阴性证明无异常后,可来(返)海口及从海口机场、港口、码头和火车站离岛。
本通告自发布之时起实施,将根据疫情防控形势适时调整。
宁夏4天新增203例
检出奥密克戎双毒株
今天上午,宁夏新冠肺炎疫情防控工作新闻发布会通报, 9月20日凌晨4时30分,中卫市中宁县在对应检尽检、愿检尽检人群核酸检测中报告4例阳性检出人员。截至9月23日24时,宁夏全区共报告确诊病例4例、无症状感染者199例,其中中卫市158例(中宁县136例、海原县15例、沙坡头区7例)、银川市18例(金凤区6例、西夏区5例、贺兰县1例、灵武市6例)、吴忠市17例(利通区7例、红寺堡区3例、青铜峡7例)、固原市10例(均在原州区)。疫情波及全区4个地市11个县(区)。
阳性人员发现方式上,银川市1人、吴忠市2人、中卫市2人在社会面核酸筛查中发现,并马上采取严格的防控措施,其余均在隔离点和临时封控管控区发现。
发布会上,宁夏回族自治区卫健委副主任阮越盛介绍,本轮疫情呈现以中宁为主、区内多点散发态势,其中中宁县检出阳性人员占比近70%,均直接或间接有中宁县枸杞交易市场暴露史,其他市县检出阳性人员占比30%左右,绝大多数为中宁县流出人员,极少数为流出阳性人员引起的续发阳性人员。散发点阳性人员以个案为主,个别出现家庭聚集现象。疫情由中宁枸杞交易市场外溢传播特征明显,感染来源尚不明确,绝大多数阳性人员之间无明显关联,但同空间暴露史明显。自治区疾控中心全基因测序病毒为奥密克戎BA.5.2和BA.2.76两种进化分支。
通过以上分析,本轮突发疫情已隐匿传播一定时间,且呈现双毒株并存特征,发现后风险人员追踪排查管控等应急处置措施总体及时到位。目前,疫情总体依然以中宁为主,鉴于第三轮核酸检测仍有一定数量阳性人员检出,疫情走势还存在不确定性,存在进一步发展的风险。
黑龙江新增本土“21+209”
黑河市已发现多条传播链
9月23日0至24时,黑龙江省新增本土确诊病例21例:哈尔滨市11例(均在香坊区),其中集中隔离发现7例、居家隔离医学观察发现4例;佳木斯市10例(向阳区5例、前进区5例),含无症状感染者转确诊病例6例、集中隔离发现3例、居家隔离医学观察发现1例。新增本土无症状感染者209例:黑河市111例(均在爱辉区),其中集中隔离发现34例、居家隔离医学观察发现77例;佳木斯市90例(向阳区68例、郊区9例、前进区8例、东风区5例),其中集中隔离发现31例、居家隔离医学观察发现59例;哈尔滨市8例(均在香坊区),其中集中隔离发现6例、居家隔离医学观察发现2例。
截至9月23日24时,黑龙江现有本土确诊病例63例,本土无症状感染者826例。
黑河市9月23日召开疫情防控新闻发布会,通报黑河市爱辉区本轮疫情系境外输入的奥密克戎毒株导致的本地传播,且隐匿性强,传播速度快。目前已发现多条传播链。
Z274次列车多人感染
涉及三省
9月23日0时至24时,山东青岛市新增2例本土无症状感染者,均系省外返鲁人员,2人自外省乘坐Z274次列车于9月22日抵达青岛。截至目前,多地报告涉Z274次列车感染者,涉及山东、江苏、湖北等三省多地。多地发布紧急提醒,排查乘坐过相关时段Z274次列车人员,要求立即报备。
Z274次列车由西宁站始发,终到青岛站,运行时间30小时8分,途经兰州、天水、宝鸡、郑州、济南等多省17站。

山东青岛:5例
9月20日0时至24时,山东青岛市报告新增本土确诊病例1例(轻型),系市南区报告;新增本土无症状感染者1例,系李沧区报告,以上人员均系省外返鲁人员,均系集中隔离点检出,2人自西宁乘坐Z274次列车于9月19日抵达青岛。
9月21日0时至24时,山东青岛市报告无新增本土确诊病例;新增本土无症状感染者1例,系李沧区报告,系省外返鲁人员,在集中隔离点检出,该人员自西安乘坐Z274次列车于9月19日抵达青岛。
9月23日0时至24时,山东青岛市报告新增2例本土无症状感染者,均系省外返鲁人员,2人自外省乘坐Z274次列车于9月22日抵达青岛。
山东济南:1例
9月21日7时,山东省泰安市新泰市疾控中心接到外地协查函:Z274火车(9月17日22:40-19日1:00,西宁-济南)发现1名新冠病毒核酸阳性人员,该列车有1名同乘人员(与阳性人员不同车厢)于20日上午进入新泰,现已隔离管控,9月18日、19日核酸检测阴性。
江苏徐州:1例
9月22日,徐州市在省外来人“落地检”中,发现1例混管异常,经复核检测1人为阳性。该人员乘坐Z274次列车抵达徐州火车站后即按规定到指定宾馆进行健康监测,核酸检测阳性后即闭环转运至定点医院开展医学观察。
湖北武汉:1例
湖北武汉市疫情防控指挥部9月22日通报称,9月21日武汉市新增2例无症状感染者。
通报显示,2例无症状感染者均居住在武汉工程职业技术学院学生公寓6栋,其中的无症状感染者1为9月21日外省通报的确诊病例在Z274次列车上的同车厢密接人员,无症状感染者2为无症状感染者1的密切接触者。
多地紧急排查相关风险人员
河南郑州
9月20日—21日,河南郑州市接收到广州市和青岛市疫情防控部门协查函,涉及3名阳性列车工作人员和1名乘客及其相关列车车次,涉及以下时间段相应区间站曾乘坐过K597、Z135、Z891和Z274/Z271的人员。
江苏无锡
当前国内疫情呈现多点散发、局部暴发态势,防控形势依旧严峻复杂。无锡市疫情防控指挥部办公室提醒广大市民:
7日内有中高风险区或有本土疫情报告的设区市旅居史人员、省外来(返)锡人员,特别是9月15日以来,到过宁夏中卫市中宁国际枸杞交易中心、9月20日乘坐过春秋航空9C6746次航班、Z274次列车,以及有新疆伊宁市、宁夏中卫市、广西百色市旅居史的来(返)锡人员,提前2天通过“入锡申报系统”进行自主申报、主动向所在社区(村)、单位或入住酒店报备。按要求落实核酸检测、健康监测等各项防控措施。

东东提醒
出行请做好防护
若乘坐过相关航班、列车
请主动报备
东方网综合自上海新闻广播、上观新闻
点击右上角
微信好友
朋友圈

点击浏览器下方“
”分享微信好友Safari浏览器请点击“
”按钮

点击右上角
QQ

点击浏览器下方“
”分享QQ好友Safari浏览器请点击“
”按钮
