长沙一男子被拘留10天!只因“带电瓶回家”引发火灾楼上楼下也都遭殃!
还有人因此被判刑
注意!乱停乱放、 在楼道里违规充电……
这些行为已被明确禁止!
最高可罚10000元
↓↓↓
01
被拘留10天!
长沙一男子“带电瓶回家”酿祸
楼上楼下均遭殃
8月25日,长沙市公安局开福分局
向违法行为人黄某刚
送去《公安行政处罚决定书》
对其依法处以行政拘留十日

今年6月,湖南长沙的黄某刚为图一时方便,将违规改装的电动车锂电池带入开福区益安公寓自家住房内,用充电器为其充电,没想到却引发了火灾!
当他还在睡梦中时,锂电池充电发生故障着火,并引燃周边家具等一系列可燃物引发火灾。火灾扑救过程中,电池还多次发生了闪爆。
长沙市开福区消防救援大队
火灾事故调查组
通过走访周围群众、调取监控视频
进行实地勘验等方式认定
起火原因为电池充电故障引发火灾
消防监督员介绍:“此次火灾除了造成黄某刚自家住房整体被烧毁外,楼上楼下住户家中均有不同程度受损。所幸,黄某刚本人仅受轻伤。”
02
室内违规给电动车充电
引发火灾致5人去世
北京一男子被判刑!
6月15日
北京市通州区人民法院
依法公开宣判被告人张庆宝失火一案
以失火罪判处被告人张庆宝
有期徒刑六年
通州法院经审理查明:
被告人张庆宝自2021年7月开始租住在北京市通州区某小区,多次在室内直接或以“飞线”的方式给其电动自行车蓄电池充电。
同年9月20日0时30分许,被告人张庆宝在屋内南侧阳台再次给蓄电池充电,3时许,蓄电池发生爆炸引发火灾,致使居住在张庆宝楼上的李某某等5人被烧死或一氧化碳中毒死亡,楼道、外墙和室内安装装饰火灾损失人民币98174元。

03
这一行为已被明确禁止!
最高可罚10000元
据应急管理部消防救援局消息
今年上半年全国共接报
电动自行车火灾8370起
同比增加31.3%
2021年8月1日
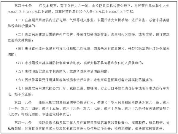
《高层民用建筑消防安全管理规定》实施

明确规定
禁止在高层民用建筑
公共门厅、疏散走道、楼梯间、安全出口
停放电动自行车或为电动自行车充电
违者最高可处罚10000元
违反《规定》的其他消防安全违法行为
构成犯罪的,依法追究刑事责任
再!次!提!醒!
↓↓↓
轻便快捷的电动车,早就是不少市民的代步首选。但充电不规范等问题造成电动车火灾事故频发,如何安全、合规地为电瓶车充电,是每个人需要重视的问题。
所以,
楼梯间、疏散通道一定要保持畅通
这是大家紧急情况下重要的逃生通道
尤其不能在里面设置一些线路
放置电动车在楼梯间、疏散通道内充电
都很危险!
一旦发生火灾
就会影响人员疏散和逃生
甚至有可能造成重大人员伤亡
电动车充电记住四个“不要”↓
1、不要贪图便宜购买劣质充电器,应选择正规厂家的电动车和充电器;
2、不要擅自改装电池、改动电气线路;
3、不要在楼梯间、过道或房间内充电;
4、不要长时间给电动车充电,电池老化要及时更换。
这份电动车消防安全提示
请查收↓









来源:芒果都市综合@中国消防、湖南消防、长沙消防等
点击右上角
微信好友
朋友圈

点击浏览器下方“
”分享微信好友Safari浏览器请点击“
”按钮

点击右上角
QQ

点击浏览器下方“
”分享QQ好友Safari浏览器请点击“
”按钮
