绵阳这处高速收费站本月20日起封闭 时长一年半!

2022-05-16 15:33来源: 四川发布

调查问题加载中,请稍候。
若长时间无响应,请刷新本页面

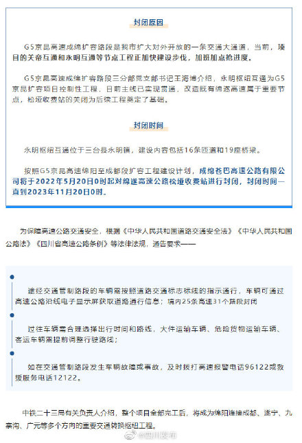
“G5京昆高速绵阳至成都段扩容工程新建永明枢纽互通立交施工已经进入关键时期,为确保施工,需要对绵遂高速松垭收费站封闭。”5月14日从绵阳市交通运输局获悉,四川省公安厅高速公路公安局二分局六大队、四川省交通运输厅高速公路交通执法第二支队八大队、四川绵阳绵遂高速公路有限公司当天联合发出通告,需经松垭收费站进出高速公路的,请绕行游仙经开收费站或丰谷收费站进出高速公路。 按照G5京昆高速绵阳至成都段扩容工程建设计划,成绵苍巴高速公路有限公司将于2022年5月20日0时起对绵遂高速公路松垭收费站进行封闭,封闭时间一直到2023年11月20日0时。(绵阳政事)

绵阳这处高速收费站本月20日起封闭 时长一年半!

[责任编辑:李丁丁]
阅读剩余全文(
为你推荐
金秋时节,位于浙江杭州萧山区世纪田园粮食功能区的3000多亩水稻迎来丰收,金黄的稻田、飞驰而过的高铁列车和远处的城市天际线构成了独特的城市田园画卷。金秋时节,位于浙江杭州萧山区世纪田园粮食功能区的3000多亩水稻迎来丰收,金黄的稻田、飞驰而过的高铁列车和远处的城市天际线构成了独特的城市田园画卷。
22
时下,新疆和田地区的胡杨迎来最佳观赏期,成片换妆的胡杨林与水天相映,共绘金秋美景。时下,新疆和田地区的胡杨迎来最佳观赏期,成片换妆的胡杨林与水天相映,共绘金秋美景。
22
10月21日,在新疆阿克苏地区沙雅县的棉田中,棉农在固定棉花包。金秋十月,新疆阿克苏地区沙雅县187万亩棉田迎来采收高峰,雪白的棉海一眼望不到头。金秋十月,新疆阿克苏地区沙雅县187万亩棉田迎来采收高峰,雪白的棉海一眼望不到头。
22
在太原市热力集团有限责任公司中继能源站,工作人员检查、记录设备运行情况(10月19日摄)。为应对冷空气影响,山西省太原市于10月19日提前启动供热工作,并通过加强巡检、24小时监控等措施,保障群众温暖舒适过冬。
21
10月20日,安徽送变电工程有限公司检修人员在古泉换流站进行检修作业。10月17日至10月23日,准东-皖南±1100千伏特高压直流输电工程的受端站——安徽宣城古泉换流站迎来年度停电检修。
21
位于青海省海南藏族自治州的龙羊峡库区地处黄河上游,依托库区丰富的冷水资源和优越的生态环境,当地发展起小银鱼特色渔业。位于青海省海南藏族自治州的龙羊峡库区地处黄河上游,依托库区丰富的冷水资源和优越的生态环境,当地发展起小银鱼特色渔业。
21
10月18日,在四川省眉山市仁寿县钟祥镇龙桥社区,村民在四川农业大学科技示范点整理收获的香稻。农业农村部最新农情调度显示,2025年全国秋粮收获近七成。农业农村部最新农情调度显示,2025年全国秋粮收获近七成。
20
随着气温降低,各地提前部署、多措并举,确保市民温暖过冬。随着气温降低,各地提前部署、多措并举,确保市民温暖过冬。随着气温降低,各地提前部署、多措并举,确保市民温暖过冬。
20
国庆假期后,机票、酒店等价格下降,不少游客来到海南享受舒适惬意的错峰游。国庆假期后,机票、酒店等价格下降,不少游客来到海南享受舒适惬意的错峰游。国庆假期后,机票、酒店等价格下降,不少游客来到海南享受舒适惬意的错峰游。
20
10月18日,一列满载进口物资的货物列车驶向中国铁路哈尔滨局集团有限公司绥芬河站(无人机照片)。记者从中国铁路哈尔滨局集团有限公司获悉,截至10月18日,中欧班列“东通道”今年实现进口货物2781.8万吨,进口中欧班列2669列274920标箱,贸易流动为国内国际产业链供应链注入稳定动能。
19
载入更多资讯
返回
返回

点击右上角微信好友

朋友圈

点击浏览器下方“”分享微信好友Safari浏览器请点击“”按钮

点击浏览器下方“”分享QQ好友Safari浏览器请点击“”按钮