目前
哈尔滨市已进入春融期
因早晚温差较大
周边高速公路、国省道气候变化无常
积雪通常中午时段融化、夜间结冰

网络图片
又因地势变化而导致
部分路段干透、部分路段结冰
有些结冰区域更是难以及时分辨
路面复杂多变极易造成
驾驶员措手不及而酿成事故

网络图片
哈尔滨市公安局交警部门发布
“春融期”安全行车提示及安全隐患路段
保障广大交通参与者出行安全

1、关注天气状况。公路出行应选择在白天,出行前应提前了解天气状况。据预测,我市3月2日、4日气温回升至1℃,同时迎来降雪天气,能见度降低、道路湿滑,应注意防范。
2、谨防冻融交替。春融期部分路面干透,部分路段仍在结冰,在路面条件发生变化时,一定防止麻痹大意,尤其是夜间行车过程中,应有效控制好车速。
3、注意背阴路面。进入山区路段,一定要注意路面变化,尤其注意弯路、坡路、桥梁、涵洞、背阴路段的结冰路面。
4、乡村道路慢行。通村、通乡公路路面较窄,清雪往往不够及时,行经这些路段,一定要减速慢行,尤其在道路两侧布满树木的路段,更要严防滑出路基,发生撞树事故。
5、保持安全距离。在结冰路面驾车,起步时要慢踩油门、保持匀速,切不可猛踩油门。由于结冰路面的阻力较小,要注意避免跟车过近,保持足够的安全车距,需要加速或减速时,油门应缓慢踏下或松开,以防驱动轮因突然加速或减速而打滑失控。
6、避免紧急刹车。由于路面在结冰的情况下摩擦系数急剧降低,急刹车势必会让车辆处于不稳定状态,并出现刹车距离增大、侧滑的危险情况,所以应当提前减速。
7、转弯把稳方向。在结冰路面转弯时,驾驶人需在进弯前把速度降到安全的范围,慢慢打方向过弯,在弯内不可突然加速或急踩刹车,否则很容易导致车辆失控。
8、使用雪地轮胎。货运和客运车辆应备有防滑链,遇冰雪路面一定要减速慢行。
9、事故及时拆除。在公路上车辆发生故障,或遭遇交通事故时,应将车辆停放在紧急避险车道,在车后150米处放置警示标志,打开车辆双闪灯,同时拨打急救电话报警,不要停留在车内,应离开公路等待救援。
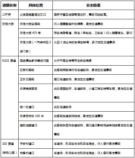
春融期事故多发路段
及安全隐患路段



综合:哈尔滨交警、925记者金钊
点击右上角
微信好友
朋友圈

点击浏览器下方“
”分享微信好友Safari浏览器请点击“
”按钮

点击右上角
QQ

点击浏览器下方“
”分享QQ好友Safari浏览器请点击“
”按钮
