滴滴滴……
春节假期期间
担心车管业务不能正常办理?
不用愁!
1月31日至2月6日
“春节7天”
佛山全市车管业务不打烊
驾照换证、补领、转入等业务照常办!

春节不打烊
1月31日至2月6日期间,佛山五区车管服务大厅在9:00-11:30,14:00-17:00为市民提供办理驾驶证换证(需已提交体检证明)、补领驾驶证、驾驶证转入、机动车解除抵押登记等业务。
温馨提醒:顺德区公安局交通警察大队车辆管理所在春节假期,继续实行网上预约办理业务。现场办理驾驶证期满换证,需先进行体检再现场取号办理。
佛山五区车管服务大厅分布点

自助服务照常办
春节假期期间,车驾管自助服务不打烊,市民可在自助办理大厅照常申请体检、换证业务。
温馨提醒:市民也可通过互联网交通安全综合服务管理平台、“交管12123”手机APP线上办理车驾管业务。工作人员自2月5日起,按申请顺序审核数据,审核通过后会及时反馈。
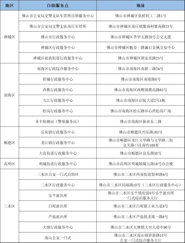
佛山五区自助服务点分布

春节不打烊
服务不止步
蜀黍提醒各位市民
记得及时办理车驾管业务哦~
审核 | 杨剑锋、黄昕佩
素材转自 | 交警支队
点击右上角
微信好友
朋友圈

点击浏览器下方“
”分享微信好友Safari浏览器请点击“
”按钮

点击右上角
QQ

点击浏览器下方“
”分享QQ好友Safari浏览器请点击“
”按钮
