据中央气象台消息
继7月7日凌晨登陆台湾嘉义之后
今年第4号台风“丹娜丝”(热带风暴级)
于7月8日晚上21时25分前后
在浙江省温州市洞头区沿海登陆
之后于23时45分前后
在浙江省温州瑞安市沿海再次登陆
7月9日9时,台风“丹娜丝”
位于位于福建省宁德市屏南县
预计将以每小时15-20公里的速度
向西偏南方向移动
强度缓慢减弱
中央气象台继续发布
台风蓝色预警、暴雨黄色预警
大风预报:7月9日8时至10日8时,东海西南部、台湾海峡、巴士海峡、台湾东南部海面、南海大部以及浙江南部沿海、福建沿海、台湾岛北部沿海、广东东部沿海将有6~7级大风,阵风8~9级。
降水预报:7月9日8时至10日8时,浙江东南部、福建大部、台湾西南部、江西南部以及广东东部等地有大到暴雨,其中,福建东部和中南部、广东东部等地的部分地区有大暴雨,局地特大暴雨(250~300毫米)。
福建省气象台发布台风警报
7月9日白天,中北部沿海和台湾海峡6~7级、阵风8~9级。 今天,全省大部有大雨到暴雨,中部地区部分有大暴雨,局部特大暴雨。
7月10日,全省阴有中雨到大雨,中南部地区部分暴雨,局部大暴雨。
7月11日,全省阴有中雨,沿海地区部分有大雨到暴雨,局部大暴雨。
今天到11日,雷雨时局地有短时强降水、9~11级大风等强对流天气。
福建发布地质灾害气象风险预警
预计,7月9日白天,福州市连江县、罗源县,宁德市蕉城区、霞浦县、周宁县、柘荣县、福安市、福鼎市等地部分地区地质灾害发生的风险高,应做好值班值守、监测、巡查和防范,应按有关规定及时组织危险性较大的地灾隐患点和危险区域内的群众转移,确保人民生命安全。
福州市马尾区、晋安区、闽侯县、闽清县、永泰县,三明市尤溪县,南平市延平区、顺昌县、政和县、建瓯市,宁德市古田县、屏南县、寿宁县等地部分地区地质灾害发生的风险较高,应加强对地质灾害隐患点的监测和对高陡边坡、易发泥石流的沟口等易发区的巡查和防范,如果发现地灾险情应及时采取防灾避险措施,确保生命安全。
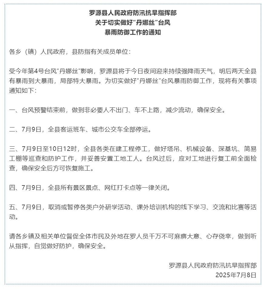
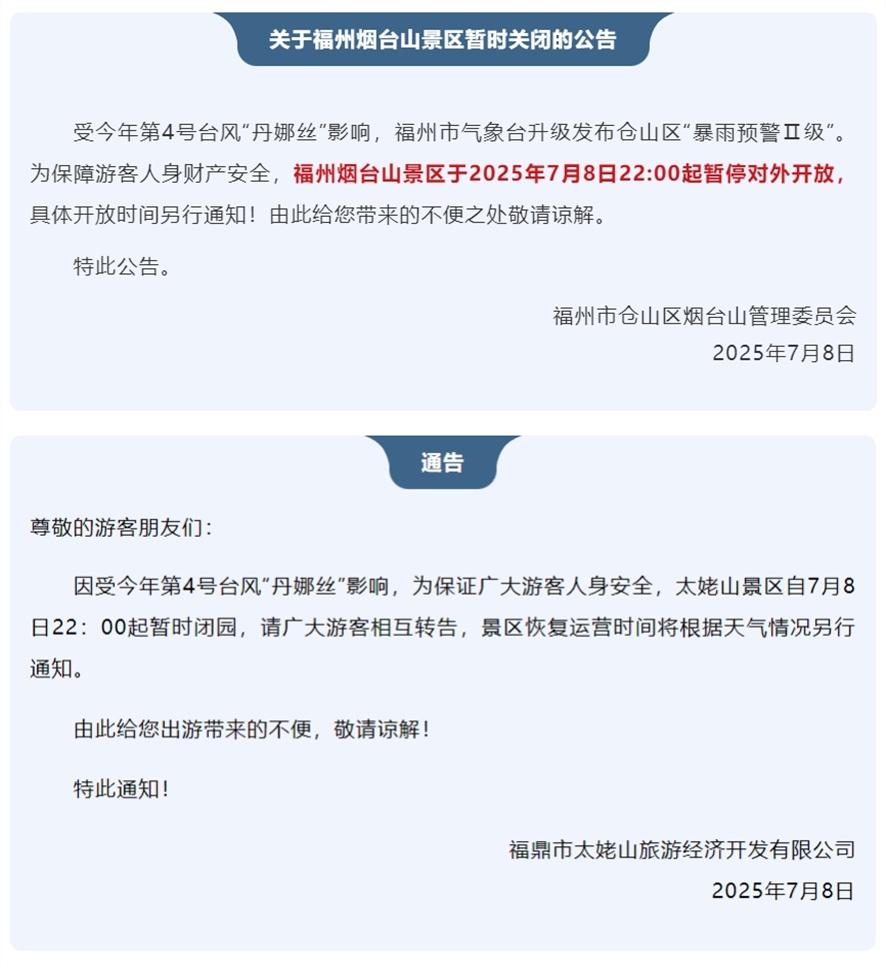
福建多地发布通知
一地停止所有教育教学活动
多地景区关闭、公交停运
近期天气多变
大家出门记得及时查看最新天气预警
台风时非必要不外出
记得关好门窗
当伴有雷电发生
要谨慎使用电器,以防触电
外出时请注意避开水坑及旋涡
这份安全小知识快收下!
↓↓↓
福建消防,综合中央气象台、福建气象、中国天气网、福建日报
来源: 福建消防







