2日,国家疾病预防控制局联合中国气象局发布首个全国高温健康风险预警。
国家疾病预防控制局、中国气象局7月2日18时联合发布高温健康风险预警:
预计,7月2日20时至3日20时,华北南部、黄淮、江淮、江汉、江南北部、东北地区北部及内蒙古、新疆等地高温健康风险较高(黄色预警);江苏、山东、河南、安徽、黑龙江等地的部分地区高温健康风险高(橙色预警);其中,江苏北部、山东中东部、河南东部、安徽北部、黑龙江东北部等地的部分地区高温健康风险极高(红色预警)。请公众及时关注预警信息变化,保持室内凉爽,避开高温时段外出,减少户外活动,保证充足饮水。老人、孕妇、儿童、慢性病患者加强关注自身健康状况,如不适及时就医。户外作业者注意防暑降温。
高温带来的不仅仅是体感不适,还可能在短期内对健康造成一系列危害,严重时甚至危及生命。专家表示,高温下,人体排汗机制可能崩溃,引发一系列热相关疾病。轻则出现热疹、热水肿、热晕厥,重则发生重症中暑,如不及时救治,会危及生命。同时,高温还是多种慢性疾病的“催化剂”,可加剧循环、呼吸、泌尿及精神心理疾病的发生发展。因此,及时关注预报预警信息,提前做好防护措施,才能最大程度降低高温健康风险。
全国高温健康风险预警产品首次发布
与高温预警有何不同?
中国气象局公共气象服务中心副首席李怡介绍,与气象部门发布的常规高温预警不同,高温健康风险预警更多表征了高温对健康的影响,与疾病风险关联,反映了温度升高可能导致疾病风险的增加。
从预警分级标准来看,高温健康风险预警并非依据单一气温要素,而是根据高温与循环系统疾病、呼吸系统疾病的超额死亡率的暴露反应关系分析得出。它的等级由日平均气温和日最高气温两项风险阈值指标来划分,分为低风险、中等风险、较高风险、高风险、极高风险,其中低风险和中等风险属于健康风险监测和警示阶段,不面向公众发布。
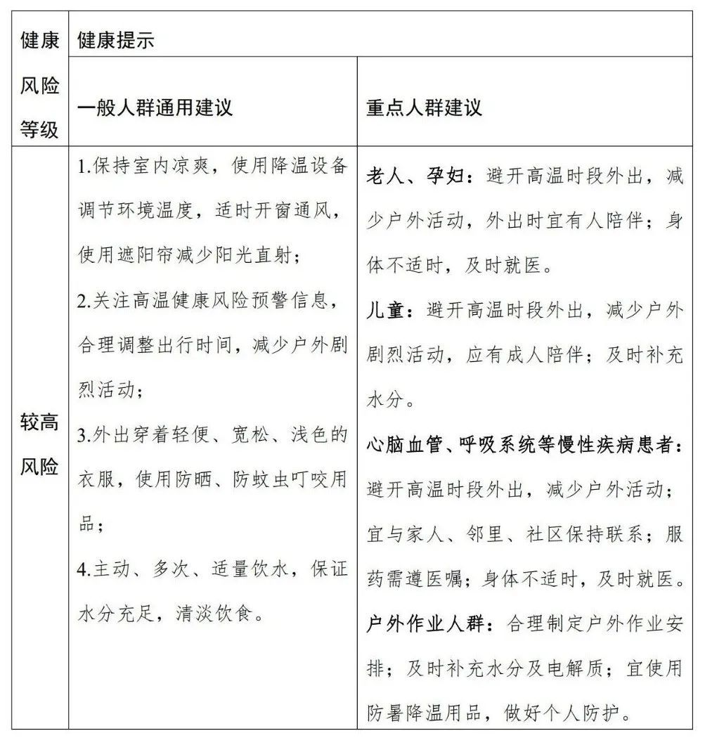
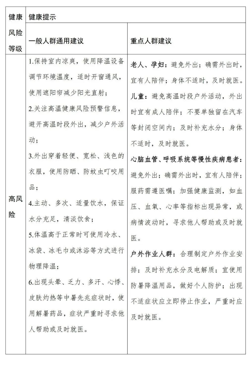
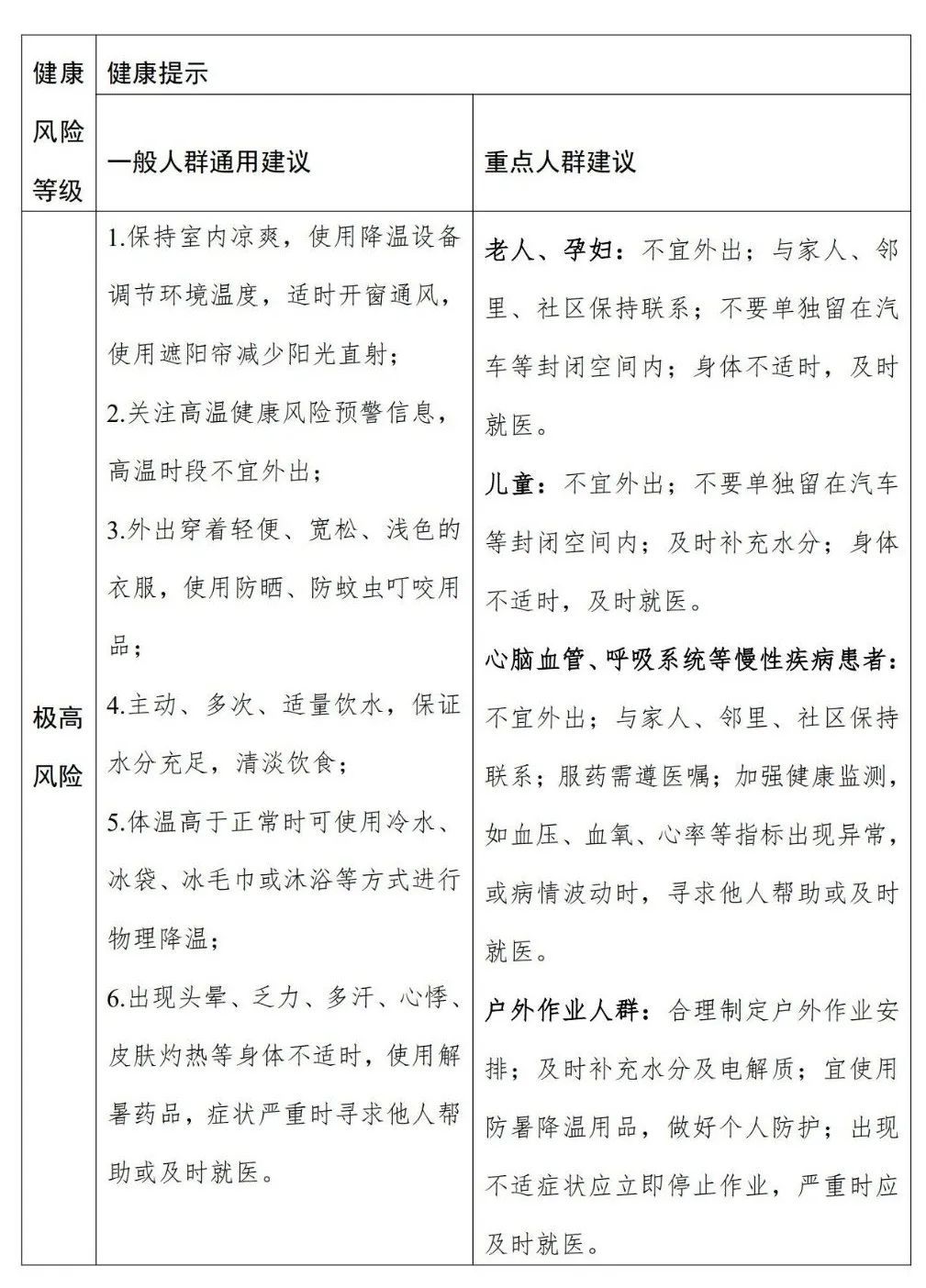
关于高温健康风险分级健康提示
一起了解
↓↓↓
综合国家应急广播、国家疾病预防控制局、中国气象局、央视新闻
来源: 河北交通广播



