昨天西安天气晴间多云
16时实时气温22.3~36.8℃
6月8日16时西安市气温实况色斑图
西安市气象台
6月8日16时发布
“三夏”天气预报
↓↓↓
6月9-14日将出现持续性高温天气,最高气温将升至37℃~40℃,午后易出现雷暴天气,需密切关注短时临近预报预警信息。另外,近期气温较高,太阳辐射强,午后有利于臭氧生成。
具体预报如下:
今天:阴天间多云,23℃~38℃;
10日:多云转晴天,24℃~38℃;
11日:晴天间多云,25℃~39℃;
12日:晴天间多云,26℃~40℃;
13日:晴天间多云,26℃~40℃;
14日:晴天间多云,26℃~40℃;
15日:多云间晴天,25℃~39℃。
特别提示:请持续关注天气变化,抓住有利天气条件,做好夏收夏种工作。
明天西安全市维持高温天气
今天(6月9日)最高气温将升至36~38℃
西安市城区及各区县天气预报
↓↓↓
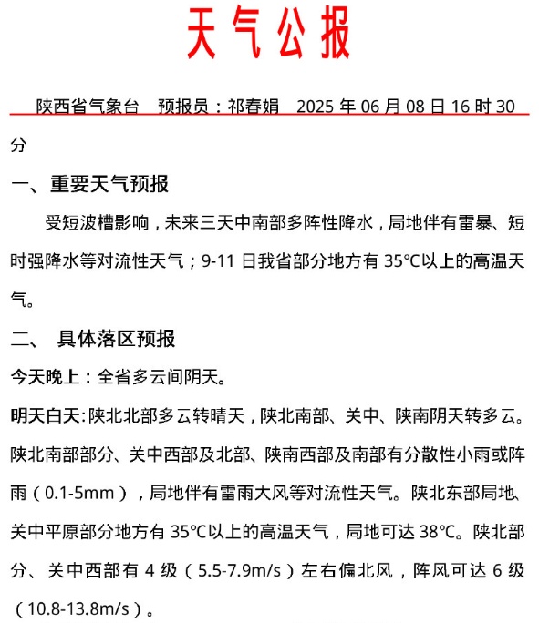
陕西省气象台
6月8日16时30分发布
天气公报
↓↓↓
受短波槽影响,未来三天我省中南部多阵性降水,局地伴有雷暴、短时强降水等对流性天气;9-11日我省部分地方有35℃以上的高温天气。
【高温天气行车注意事项】
一、要防止疲劳驾车引发事故。
驾驶车辆是一种需要耗费大量体力和脑力的劳动,由于高温天气,加上昼长夜短,睡眠不好或不足,更容易疲劳,造成车辆事故。
二、要防止情绪激动。
高温下驾车,驾驶人员心情烦躁,一旦遇到外界情况刺激,如对方车辆挤压占道、夜间会车不闭远光灯等不文明的交通现象,容易引起情绪激动,从而出现行为过激,如让车不让速、超车急转向、夜间比灯亮等等,极易造成事故。
三、要防发动机高温。
高温天气容易引起发动机过热,因此,高温天气应加强对发动机冷却系统的检查、保养,及时清除水箱、水套中的水垢和散热器芯片间嵌入的杂物,认真检查节温器、水泵、风扇的工作性能,损坏的应及时修复,同时注意调整好风扇皮带的张紧度,及时加注冷却水。
四、要防制动失灵。
液压制动的车辆,应注意检查制动液质量和数量,防止其沸点降低而形成气阻,从而影响制动效果。
五、要防轮胎爆裂。
盛夏高温天气,轮胎温度随之增高,橡胶易软化,严重时会出现烧胎现象,车辆高速行驶中遇到坚硬物极易爆胎。因此,在行车中要随时检查轮胎气压,发现轮胎过热,气压过高,应将车停在阴凉处降温,不可用冷水泼冲,也不要放气,否则会导致途中爆胎和轮胎的早期损坏。
六、要防涉水行车和熄火后再点火。
遇到积水路面不要盲目强行通过,应该下车观察水的深度,水深若超过半个车轮的高度,则严禁涉水通过,若水深不超过半个车轮的高度,则可涉水通过,但车辆涉水行车时,应采取低速(低档位)大油门,保持车速,尽可能往积水较浅的路面通过,同时,涉水时尽量避免并列通行,更不能跟在大车的后面或伴随大车而行。建议:汽车在涉水过程中如果感觉动力不足,必须快速踩下离合器,猛轰几脚油门,以提高发动机的转速,保持排气管中始终有压力气体,防止积水进入排气管造成熄火;一旦发现车辆被淹熄火后,一定不要再发动汽车,而应尽快将车辆推至安全地点,同时要尽快把电瓶负极拆下来,以免车上的各种电器因进水而发生短路,并立即寻求汽修厂专业人员的帮助。
七、要防止车辆发生火灾。
高温天气热浪滚滚,注意加油不可过满,汽车油箱盖都设有通气孔,如果汽油加得比较满,行驶中的颠簸会使汽油溢出,遇上静电就会引发火灾。特别提醒吸烟的同志,不要在车内放置打火机等易燃品,车辆经过强烈阳光暴晒后, 车内的温度足以使打火机发生爆炸或自燃引起火灾。
综合:西安发布、陕西气象
来源: 西部网








