夏季天气炎热
动物易烦躁不安
攻击性增强
加之人们衣着单薄
不少人相继“中招”
被猫犬咬、抓伤
↓↓↓
突然冲出!7岁女童小区被犬咬伤
5月25日,广东佛山一名7岁女童在小区楼下被泰迪犬扑倒咬伤。目前,女童经治疗情况稳定,已顺利返家休养。
图源:广东台今日关注
女子被野猫袭击,手背肌腱被咬断裂
近日,福建漳州的陈女士外出散步时,被路边扑来的野猫咬住手背,致肌腱断裂。
就医后,医护人员立即为其冲洗伤口,注射狂犬疫苗,并转至手足显微外科进行后续治疗。目前,陈女士手背肌腱已被顺利接好,且恢复良好。
半月接诊近200例!猫犬伤人病例激增
据宁波明州医院犬伤预防处置门诊数据统计,今年4月以来,猫犬等动物伤人病例急剧上升,半个月内已接诊近200例。
狂犬病是由狂犬病毒引起的一种以侵犯中枢神经系统为主的急性人兽共患传染病。目前尚无有效治疗手段,一旦发病,致死率几乎100%。
了解狂犬病
狂犬病的临床表现分为“躁狂型”和“麻痹型”,前者典型症状为极度恐惧、恐水、怕风、咽肌痉挛、呼吸困难、排尿排便困难及多汗流涎等;后者以肢体软瘫最为多见。
狂犬病传染源:不止于“犬”
犬是狂犬病最重要的传染源,全球99%的人类病例由犬引发,我国该比例约为95%,另外约5%的病例由猫导致。
狐狸、黄鼠狼、蝙蝠以及流浪或野生的哺乳动物也可能携带狂犬病毒。
禽类、鱼类、昆虫、蜥蜴、龟、蛇等动物不会感染和传播狂犬病毒。
狂犬病的潜伏期
网络上流传的“狂犬病能潜伏十几年”的说法没有科学依据。
狂犬病潜伏期多为1-3个月,1周左右与1年以上的较为少见。一般来说,受伤部位越靠近中枢神经系统,潜伏期就越短,因此狂犬病暴露后处置时间应越早越好。
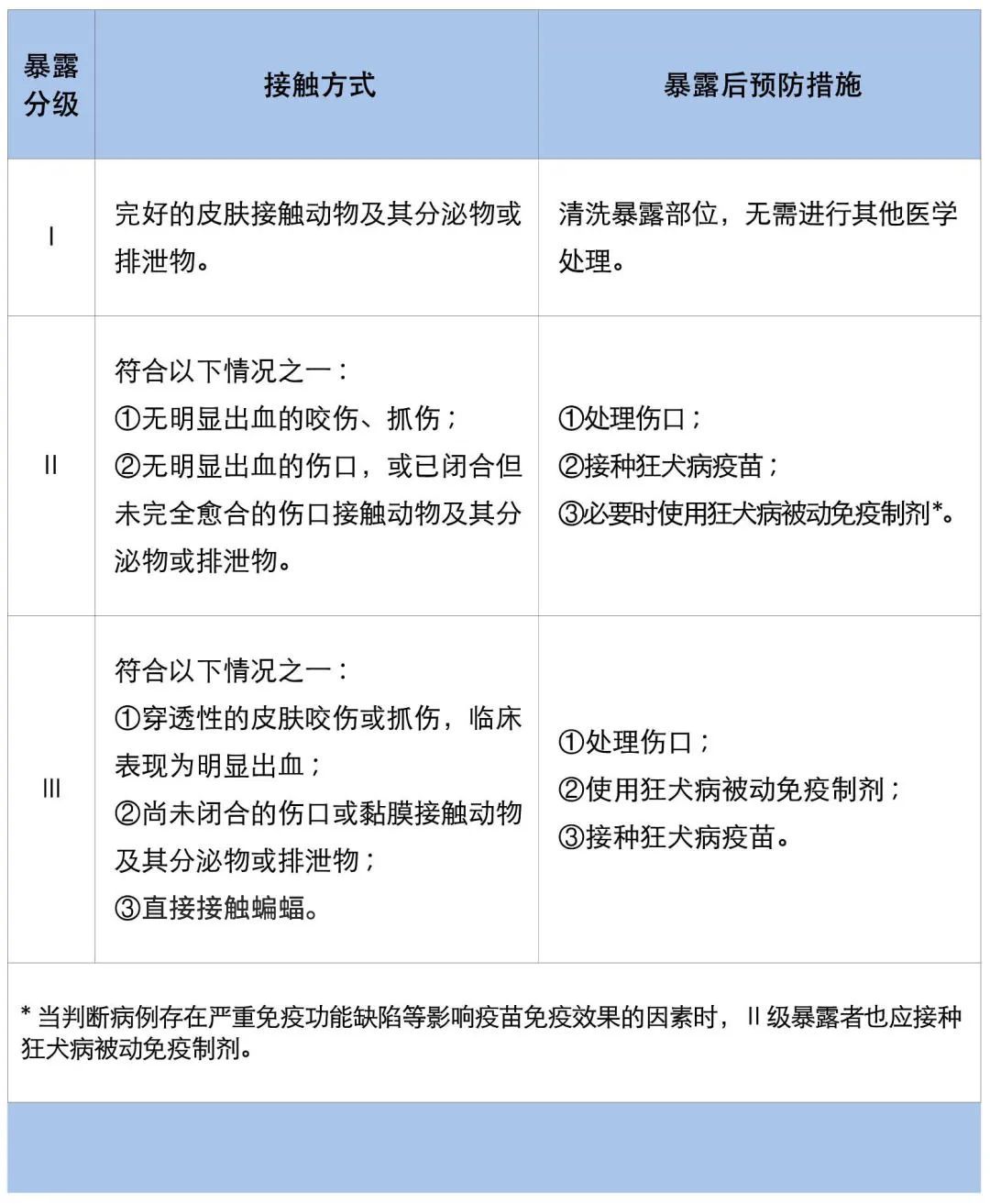
被咬了该怎么办?
先了解什么是“狂犬病暴露”。
“狂犬病暴露”指被狂犬、疑似狂犬或不能确定健康的狂犬病宿主动物咬伤、抓伤、舔舐黏膜或破损皮肤处,或因开放性伤口、黏膜接触到可能患病动物的唾液或组织。
图源:江苏疾控
所以不仅是咬伤,只要“暴露”于携带狂犬病毒的动物,都应做好以下2步:
冲洗伤口
立即挤压伤口排出污血,但切勿用嘴去吸伤口。
用一定压力的流动清水(比如自来水)及20%的肥皂水或其他弱碱性清洁剂交替冲洗伤口约15分钟。
冲洗后用75%的酒精或2%-3%的碘酒涂擦伤口。
及时就医
及时到 “狂犬病暴露预防处置门诊”就医,医生会评估伤口并决定是否需要接种狂犬病疫苗和狂犬病被动免疫制剂。
狂犬病
最重要的是预防
避免被动物咬、抓伤
1.不要接近、嬉逗野生动物与流浪猫犬。
2.避免在动物进食或睡觉时干扰它。
3.若遇无人看管的犬靠近,不要奔跑或大声尖叫,正确做法是安静站立,避免与犬对视,等几秒钟后缓慢走开。
4.若犬开始攻击,尽量用衣物、胳膊护住手、头面部。
疫苗接种
1.宠物疫苗接种:定期为宠物(尤其是犬和猫)接种狂犬病疫苗,确保它们免受感染。
2.高风险人群接种:兽医、动物饲养员以及在狂犬病高发地区工作或旅行的人群,建议提前接种预防疫苗。
3.被动物咬、抓伤后,应全程、足量、规范接种疫苗,切勿因伤口已愈合就自行中断免疫流程。
我国批准上市的狂犬病疫苗分两种:
5 针法:第0(注射当天)、3、7、14、28天,各接种1个剂量(儿童用量相同);
4 针法:第0天接种2剂,第7、21天各一剂。
图源:深圳卫健委
国家应急广播提醒
狂犬病可防不可治
致死率近100%
一旦被犬、猫等致伤
切勿麻痹大意
应立即就医处置
避免感染
外出遛狗者应自觉拴好犬绳
防范意外伤人
转自:国家应急广播
来源: 蝌蚪五线谱









