5月29日
武汉气象局发布重要提醒!
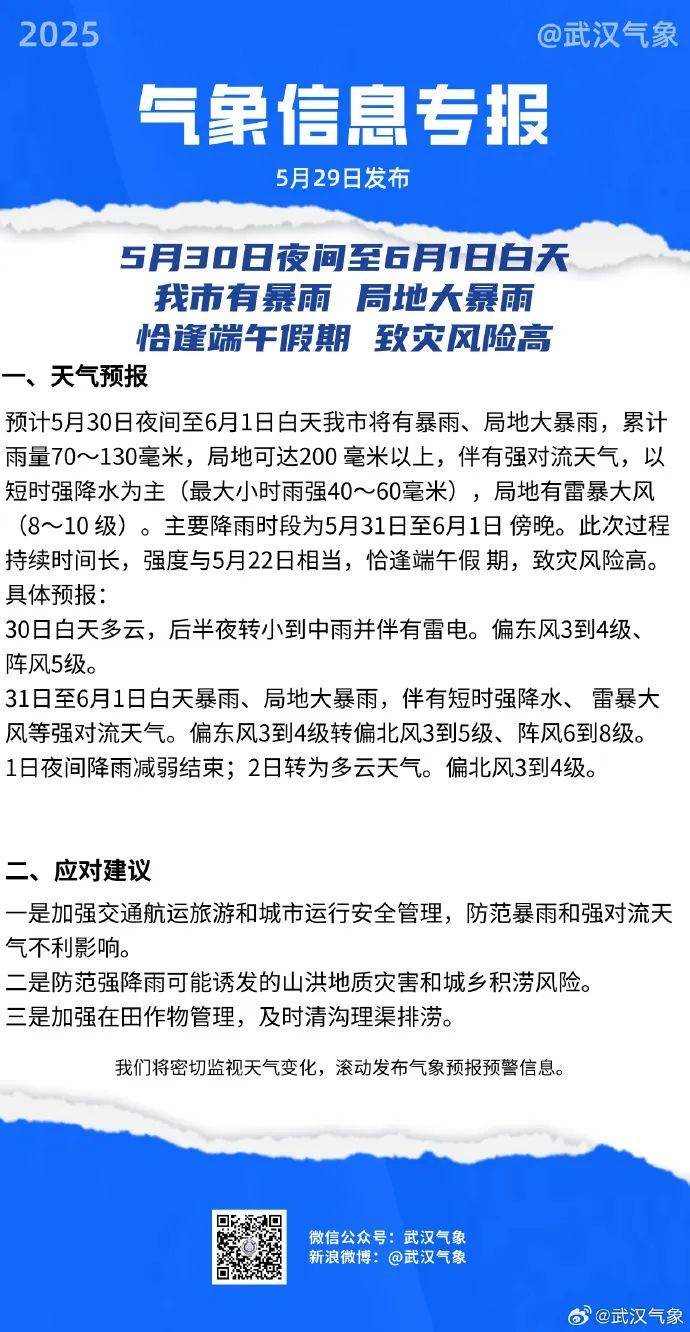
5月30日晚-6月1日白天,
武汉市将有暴雨、
局地大暴雨天气过程,
伴有短时强降水、
雷暴大风等强对流天气。
武汉主要降雨时段为
5月31日至6月1日傍晚。
此次过程持续时间长,
强度与5月22日相当,
恰逢端午假期,致灾风险高!
5月30日
湖北省气象台发布最新预报
预计今天白天全省以多云天气为主
西部地区局地有阵雨或雷阵雨
大部地区最高气温维持在29~33℃
今晚开始湖北省将会迎来一次强降雨过程
今晚全省会转为小到中雨
局地大雨并伴有雷电
5月31日(端午节)鄂西南
江汉平原和湖北省东部会有大到暴雨
并伴有雷电和短时强降水
局地有雷暴大风等强对流天气
其他地区有中到大雨
局地暴雨
6月1日江汉平原东部和湖北省东部
仍有中到大雨,局地暴雨
并伴有雷电和短时强降水
局地雷暴大风等强对流天气
鄂西南有小到中雨
其他地区则会由小到中雨转为阴天
6月2日凌晨降雨逐渐减弱结束
受降雨影响
明后天全省最高气温降至20~25℃
此外,在冷空气的影响下
湖北省内北风加强
有5到7级偏北阵风
公众需及时调整着装,谨防感冒
天气预报
温馨提示
今年端午期间恰逢新一轮大范围降雨过程来袭,公众需及时关注预警预报信息,防范暴雨和强对流天气,合理安排出行计划,避免前往山区、沟谷等地质灾害易发生地带游玩。
经视直播综合武汉气象、湖北气象
来源: 经视直播





