2025年05月24日15时07分
海口市气象台发布暴雨橙色预警信号
暴雨橙色预警信号
01
影响区域:
受对流云团影响,我市永兴镇1小时降量已达62.3毫米,预计,未来3小时我市市区、石山镇、永兴镇、东山镇、龙桥镇、龙泉镇、遵谭镇、新坡镇、龙塘镇、云龙镇、红旗镇、灵山镇将有40-60毫米的降雨,建议有关单位和人员做好防范工作。
02
防御指南:
1.政府及相关部门按照职责做好防暴雨应急工作;
2.切断有危险的室外电源,暂停户外作业;
3.处于危险地带的单位应当停课、停业,采取专门措施保护已到校学生、幼儿和其他上班人员的安全;
4.做好城市、农田的排涝,注意防范可能引发的山洪、滑坡、泥石流等灾害。
2025年05月24日14时31分
海口市气象台发布雷雨大风黄色预警信号
雷雨大风黄色预警信号
01
影响时段:
受对流云团影响,我市新坡镇极大风已达14m/s,预计我市14时31分到20时仍将可能出现雷雨大风天气,风力达7~9级并伴有强雷电和局地短时强降水,建议有关单位和人员做好防范工作。
02
防御指南:
1.政府及相关部门按照职责做好防风防雷工作;
2.人员应当留在房屋抗风能力较好的室内,并关好门窗;
3.户外人员应当躲入有防雷设施的建筑物或者汽车内;不要在树下,电杆下,塔吊下避雨;在空旷场地不要打伞,不要把农具等扛在肩上;
4.切断危险电源,妥善安置易受大风影响的室外物品,遮盖建筑物资;
5.机场、高速公路、水上交通等单位应当采取保障交通安全的措施;
6.相关水域水上作业和过往船舶回港避风,加固港口设施。
琼州海峡雷雨大风黄色预警信号
海南省气象台2025年05月24日12时06分发布海上雷雨大风黄色预警信号:琼州海峡海面12时20分到20时可能出现雷雨大风天气,风力达7~9级,并伴有强雷电,建议有关单位和人员做好防范工作。
2025年05月24日09时51分
海口市气象台发布雷电黄色预警信号
雷电黄色预警信号
01
影响时段:
受对流云团影响,我市10时到20时可能发生雷电活动,可能会出现雷电灾害事故,建议有关单位和人员做好防范工作。
02
防御指南:
1.政府及相关部门按照职责做好防雷防风工作;
2.密切关注天气,尽量避免户外活动;
3.把门窗、围板、棚架、临时搭建物等易被风吹动的搭建物固紧, 人员应当尽快离开临时搭建物,妥善安置易受雷雨大风影响的室外物品。
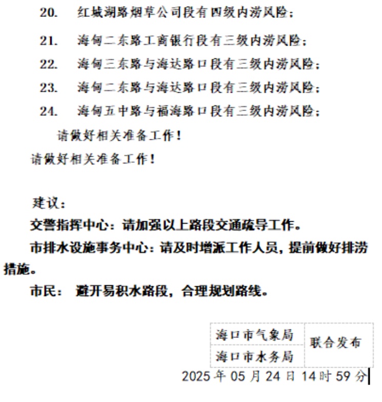
2025年05月24日14时59分
海口市气象局、海口市水务局
联合发布城市内涝预警
️️️
受强降水影响
以下24条路段将有可能发生道路积水
请提前做好防御措施
具体路段如下
温馨提示
为及时了解雨天积水实时视频信息,请您关注“椰城市民云”或“市排水设施事务中心”微信公众号。如需帮助,也可致电24小时排水服务热线:68666081、68666085。
安全提示
暴雨来袭
这份《暴雨天气应知应会10条》
请查收
综合:海口气象、海口应急、海口水务
来源: 海口日报








