9月22日,中国东航发布了《关于一二三航旅客客票特殊处理的通告》,自9月22日起,中国东航与一二三航空有限公司(简称“一二三航”)合并运行。
至此,一二三航在持续亏损且资不抵债的情况下,正式告别民航市场。
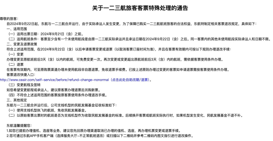
一二三航客票退改规定出炉
中国东航最新通告显示,由于实际承运人发生变更,为了保障已购买一二三航航班旅客的合法权益,中国东航特别制定了相关客票退改规定。
据悉,一二三航旅客客票退改规定的适用出票日期为9月21日(含)之前,适用航班条件为客票至少含有一个未使用航段由原一二三航实际承运,并且承运日期在9月22日(含)之后。同一客票内的其他未使用航段实际承运人和日期不限。
符合上述适用范围,在9月22日(含)以后申请客票变更或退票(以取消客票订座时间为准),并在客票有效期内可按相关规则办理退改手续。
其中,退票是在客票有效期内,可至原购票渠道办理未使用航段非自愿退票,免收退票手续费。已按上述原则办理过变更的客票,如申请退票需按客票使用条件办理。
同时,中国东航与一二三航合并运行后,中国东航的支线机型民航发展基金征收标准包括两项要求:
一是使用支线机型执飞的航班,免收民航发展基金;
二是以原始客票出票时的航班,作为是否为支线机型收取民航发展基金的标准。后续换开客票或航班实际执行时,如果机型发生变化,民航发展基金不退不补。
中国东航吸收合并一二三航
中国东航8月底发布公告称,公司决定吸收合并一二三航,以进一步优化公司管理架构,缩短管理链条,提升管理效率,降低管理成本。根据公告,中国东航将对一二三航空实施注销清算、纳入公司大机队统一运行,并向上海航空增资45亿元,以降低其资产负债率。本次吸收合并完成后,公司作为吸收合并方将继承一二三航空的全部资产、业务、债权债务,并存续经营。
在业界看来,中国东航吸收合并一二三航,体现了其对国产民机运营的重视,将ARJ21机队纳入其大机队统一运行,统筹生产组织,有利于ARJ21机队的长远发展。
业内人士提示,中国东航此番吸收合并一二三航,或许是要向业内其他航司看齐。中国东航、中国国航、南方航空是国有三大航空公司,但后两者不存在单独的支线客机运营航司。
资料显示,一二三航的前身是2008年9月成立的东方公务航空有限公司,2020年2月挂牌成立,2020年12月通过CCAR-121部运行合格审定,开启国产民机商业市场化运营。
据悉,一二三航在挂牌成立之初,宣布以国产民机ARJ21、C919等机型为主体开展运营,前期运营支线客机ARJ飞机。此前预计到2022年前后接收国产大飞机C919,成为国产大飞机C919的全球首发用户。不过,中国东航后来选择自行接收国产大飞机C919,并启动后者的商业化首航。
同时,一二三航作为支线客机运营商,近年来处于持续亏损状态。公开资料显示,一二三航以浦东机场作为主运营基地,通过开通基地周边流量充沛的三、四线城市构建“支线网”并融合东航航线网络,提供高覆盖密度的运输服务。
2023年、2024年上半年,一二三航的净利润分别为-5.84亿元、-2.73亿元,并且截至2024年6月30日的净资产为-0.89亿元。
一二三航部分财务数据 来源:中国东航公告
综合 | 上海证券报 中国东航
来源: 黑龙江交通广播


