说起健康的饮食模式,很多人都会想到日本人的饮食模式,以及地中海饮食模式。2016 年,在美国举行的一次年度饮食模式的评选中,得舒(dietary approach to stop hypertension,DASH)饮食从 35 种饮食模式中一举夺魁,成为 2016 年度最佳饮食模式。
DASH 饮食又称降压饮食,是一种可以预防高血压的健康饮食方式。DASH 饮食起源于 1997 年美国的一项大型的高血压防治计划。直到今天它不但没有被其他层出不穷的饮食模式所淹没,还从各种饮食方法中日渐脱颖而出,如今如此引人注目,很多围绕它的研究都得出了一些令人有信心的结果。DASH 饮食对于收缩压(高压)和舒张压(低压)都有明显的降低作用。如果坚持 DASH 饮食,2 周内就能感受到它降低血压的效果。除降压作用外,DASH 饮食还能降低甘油三酯,对维护心脑血管健康有益。DASH饮食模式并非仅对降低血压有效,也同时符合预防糖尿病、骨质疏松、心脏病、癌症的膳食指导原则,受益面宽广。
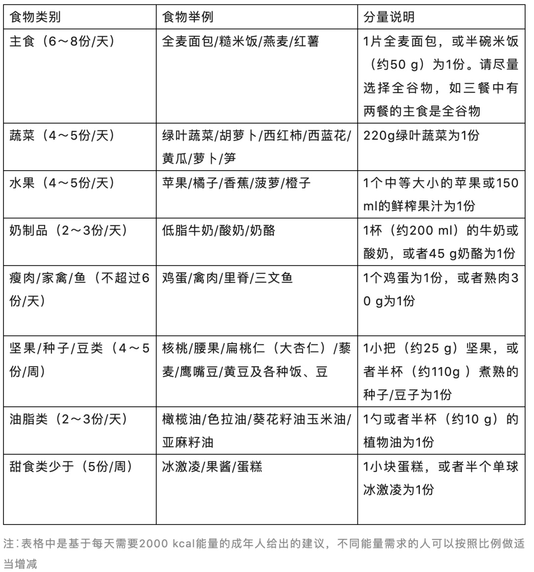
如果你很想尝试DASH饮食法,每天该怎么吃呢?具体可参考下表。
八大高血压误区
1
我没感觉,怎么会得高血压呢?
错!大部分高血压患者的血压是逐渐升高的,因此没有任何感觉。但即使没有感觉,高血压仍在损害血管、心脏、肾脏和其他器官,可能导致严重后果。
2
血压高但没有不适,就不严重?
A: 错!高血压如果不予以治疗,会导致脑卒中、心肌梗死、肾衰竭、主动脉夹层等健康问题。
3
我年轻,不会得高血压。
A: 错!任何年龄都可能得高血压。随着年龄增长,患高血压的风险增加。近年来,越来越多的年轻人患高血压,所以年轻人也需要进行高血压筛查。
4
高血压是家族性疾病,
我也逃不掉,没必要预防。
A: 错!如果父母或近亲有高血压病史,那的确有患病的可能,但每天坚持健康的生活方式,可以延缓甚至预防高血压。
5
有高血压,但不想吃药,
担心副作用。
A: 错!不治疗的高血压,比药物导致的副作用更危险!控制高血压有许多安全有效的药物。目前常用降压药物的副作用是轻微的、可逆的。如果一种药有副作用,医生可以调整处方,换药。
6
高血压不用吃药,
只要进行生活方式管理,
能治愈高血压。
A: 错!生活方式管理,能帮助预防或控制血压。但如果严格生活方式管理1个月后仍有高血压,或是中高危风险的高血压人群,应立即进行药物降压治疗。
7
收缩压低于我的年龄加100,
就没事。
A: 错!无论什么年龄,理想血压都是低于120/80mmHg,而高血压是血压水平在140/90mmHg 及以上。
8
血压低于140/90mmHg,
就可以自行停药了。
A: 错,不能自行停药!严格遵医嘱逐渐减量观察,但不能自行停药。血压正常是药物控制的结果,而不是已经“治好了”高血压,血压的重点在于控制,自行停药可能导致血压再次升高,大部分高血压患者需要终身服药。
锻炼可以改善高血压?
锻炼身体好处多,可以延长寿命、预防多种疾病,包括高血压。
目前绝大多数权威指南对于高血压的定义是:收缩压/舒张压≥140/90 mmHg。
对于血压偏高的人群来说,除了吃药,运动也是帮助降血压的一个重要方法。
为什么运动可以帮助降血压?
因为定期运动可以让心脏更强壮,从而更轻松地输送更多血液,减小动脉受到的压力,从而降低血压。
积极运动具体能让血压降低多少,目前还不完全清楚,但已经有一些研究给出了答案。
2021年,欧洲心脏病学会(ESC)和欧洲预防心脏病学协会(EAPC),在《欧洲预防心脏病学杂志》(EJPC)联合发表了一份共识,就提到了运动对不同人群血压的影响。
1. 高血压患者(≥140/90 mmHg)
规律的有氧运动(如步行、跑步、骑自行车或游泳等):预计能让收缩压降低4.9 mmHg~12.0 mmHg;舒张压降低3.4 mmHg~5.8 mmHg。
等距阻力运动(如握力运动、平板支撑等):能让收缩压降低4.3 mmHg~6.6 mmHg,舒张压降低4.5 mmHg~5.5 mmHg。
动态阻力运动(如举重、下蹲或俯卧撑等):能让收缩压降低0.5 mmHg~6.9 mmHg;舒张压降低1.0 mmHg~5.2 mmHg。
注:(1)所有会让心率和呼吸频率升高的运动,都叫做有氧运动,比如剧烈运动(篮球或网球)、骑自行车、爬楼梯、跳舞、园艺(包括修剪草坪或打扫落叶)、慢跑、游泳、散步或快走等等。
(2)动态阻力运动和等距阻力运动的主要区别是,动态阻力运动会引起肌肉移动,并改变肌肉的长度。比如举起哑铃时,肱二头肌会收缩变短,当放下哑铃时,肌肉会变长;而在等距阻力运动(如握力运动)中,肌肉(如肱二头肌)会产生力量,但它的长度不会改变,也不会移动。
所以这份共识指出,在高血压患者中,有氧运动是降低血压的最有效运动,它的效果与服用单一降压药的效果相似,甚至更有效,可作为一线运动疗法;而动态阻力运动和等距阻力运动,可作为二线运动疗法,或一线运动疗法的补充。
2. 血压正常高值人群(130~139/85~89 mmHg)
共识指出,对这类人群,动态阻力运动的降血压效果比有氧运动和等距阻力运动更好,应该作为这类人群的一线运动疗法。
3. 血压正常(<130/84 mmHg)人群
共识建议,把等距阻力运动作为血压正常人群预防高血压的一线干预措施。
尤其是有高血压家族史、肥胖以及有妊娠高血压史等高危人群,可以通过等距阻力运动,延缓甚至预防高血压的发生。
4. 难治性高血压人群
发表在《美国医学会杂志·心脏病学》(JAMA Cardiology)的一项研究表明,短期内中等强度的有氧运动,可能对难治性高血压有明显的帮助。
研究对难治性高血压的定义是:24小时动态血压监测的平均收缩压(ASBP)≥130 mmHg,和/或服用最大耐受剂量≥3种降压药(包括利尿剂)时的白天平均收缩压≥135 mmHg;或者同时服用至少4种降压药后血压才得到控制。
研究人员请来了53名平均年龄为60.1岁且被诊断为难治性高血压的患者,1:1随机分配到12周中等强度的有氧运动训练组(运动组)或常规护理对照组。
运动组除了常规护理外,每周要进行3次40分钟的监督训练。
结果发现,与对照组相比,运动组中多个血压指标都得到明显改善:
24小时动态收缩压降低7.1 mmHg、动态舒张压降低5.1 mmHg;
白天收缩压降低8.4 mmHg、舒张压降低5.7 mmHg;
诊室收缩压降低10.0 mmHg;
此外,运动组的心肺健康也有明显改善(耗氧量每分钟5.05 ml/kg)。
另外,定期运动还有助于保持健康体重,这也是控制血压的重要环节。对于超重人群,哪怕只减重2.3千克,也能降低血压。
最好能达到理想体重,BMI为18.5 kg/m2~23.9 kg/m2,腰围控制在男性<90 cm,女性<80 cm。
当然,运动的好处并不是“立竿见影”的,贵在坚持。刚开始大概要定期运动1~3个月,才能对血压产生积极影响;继续坚持运动,才能带来长期的好处。
来源: 约见名医





