综合:浙江之声记者蔡吉康、中央气象台、央视新闻、中国天气、应急管理部
中央气象台今天上午10点
发布台风蓝色预警
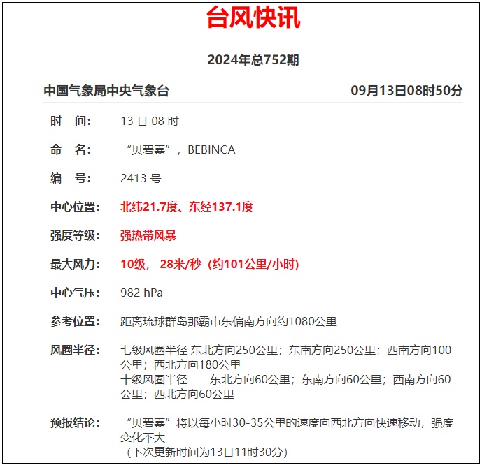
今年第13号台风“贝碧嘉”的中心
今天上午8点位于琉球群岛那霸市
东偏南方向约1080公里的西北太平洋洋面上
中心附近最大风力有10级(28米/秒)
预计,“贝碧嘉”将以每小时
30公里左右的速度向西北方向移动
强度逐渐增强
明天夜间穿过琉球群岛移入东海东部海面
之后向华东沿海靠近
并将于15日夜间至16日早晨
在上海到浙闽交界处一带沿海登陆
登陆时为强台风级(14-15级)
和昨天预报的
16日凌晨至上午
在浙江至福建北部一带沿海登陆
时间地点都有变化
从目前预报来看
“贝碧嘉”或会成为“莫兰蒂”之后
中秋假期登陆我国的最强台风
甚至可能超过“莫兰蒂”
根据台风态势及走向,浙江海事局决定于9月13日11时启动III级防台应急响应,请各单位严格按照防台预案,坚决做好各项防台工作。
温馨提醒
1.各船舶要加强船岸联系,密切跟踪台风动态,制定合理航行计划,及早避开台风影响区域。
2.沿海航行船舶注意加强值班值守,全面检查主要航行设备、船体和锚设备,发现问题立即修理。
3.在港锚泊船舶应值航行班,确定参考点,随时核对锚位和检查锚链受力情况,并松足锚链,保持主机常备,高频值守,加强值班力量和全船巡查频次。
4.中秋假期有海上出行需求的旅客,请及时关注台风预警信息,合理规划行程,安全出行。
昨晚,中国气象频道气象分析师信欣表示:9月12日晚,贝碧嘉还在发展中,未来至少是强台风,也有可能冲到超强台风强度的下限。12日晚中央气象台和日本气象厅对后期的路径预报有所提速,中央气象台把登陆时间报在15日夜间-16日晨,登陆浙江概率最大。目前我国报的移速最快,15日20时就已经登陆浙江,美国报稍慢于我国,16日2时前后登陆,欧洲报目前移速最慢,16日8时还在浙江南部近海未登陆。
后期根据台风强度、副高强度,并结合实际移速和数值预报检验偏差,来推定。如果台风和副高两者都强,之间的气压梯度力大,引导气流强,利于台风移速加快,登陆时间提前。反之台风弱,台风移速可能放缓。
叠加中秋天文大潮汛等
浙东沿海部分江河
或发生超警洪水
“贝碧嘉”有何特点?影响几何?结合最新气象预报,浙江省水文中心研判——
· 强度大、移速快。
未来几天,预计“贝碧嘉”将以每小时25公里左右的速度向西北转偏西方向移动,强度逐渐增强,登陆时中心附近最大风力有14~16级(强台风级或超强台风级)。
浙江省水文中心根据此次台风登陆点、路径和强度分析,“贝碧嘉”与2012年在象山登陆的“海葵”,2018年在温岭登陆的“魔羯”,2019年在温岭登陆的“利奇马”相似。
· 叠加中秋天文大潮汛等不利影响。
中秋正值天文大潮汛,遭遇台风暴潮增水,两者叠加会导致较为明显的高潮位,沿海地区将出现大风大浪现象,防御形势更为严峻。
· 预计浙东沿海部分江河可能发生超警洪水。
7月4日出梅以来,浙江全省降雨量较常年偏少,受近期热带低压影响,浙北地区有短时集中强降雨。目前,浙江省主要江河控制站均在警戒水位以下,浙江省各大中型水库水位均在汛限水位以下。预计台风影响期间,浙东沿海部分江河可能发生超警洪水。
《台风防范安全手册》
来源: 浙江之声













