刚刚!
台风“格美”打完“直球”
突然往下,又迅速回正
拐了个直角弯!
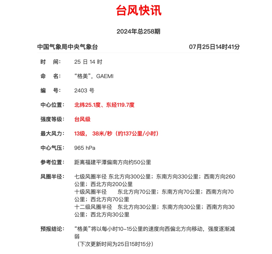
今日14时
台风“格美“距离
福建平潭偏南方向约50公里
强度为台风级
最大风力13级,38米/秒
将以每小时10-15公里的速度
向西偏北方向移动
强度逐渐减弱
此前
据福州气象消息
台风"格美"13时
位置比12时南落了一些
据中国气象频道气象分析师信欣:
从今天13时台风定位、
以及气象站的风向变化看
台风格美的登陆点位置
应该比目前预报略偏南
福建省气象台11时04分发布
台风紧急警报:
海上大风:今天,闽东渔场、闽中渔场最大风力10—14级阵风15—16级,闽南渔场、台湾浅滩渔场、闽外渔场和钓鱼岛海域最大风力8—10级阵风11—13级;中北部沿海海区9~14级阵风15—16级,南部沿海海区8—10级阵风11—12级。26日,闽东渔场、闽中渔场和中北部沿海海区最大风力8—10级阵风11—12级;闽南渔场和南部沿海海区8—9级阵风10—12级。
陆上大风:今天—26日,陆上部分县市阵风可达8—12级。
雨的影响:今天,沿海地区有暴雨到大暴雨,中北部沿海地区部分特大暴雨;其余地区有大雨到暴雨,局部大暴雨。26日,全省部分有暴雨到大暴雨,局部特大暴雨。
中央气象台7月25日10时
继续发布台风红色预警
大风预报:7月25日14时至26日14时,黄海南部、东海大部、巴士海峡、南海大部、华东和华南沿海、长江口区、杭州湾将有7—8级大风,其中东海南部及钓鱼岛附近海域、台湾海峡、台湾以东洋面、台湾岛沿海、福建沿海、浙江东南部沿海的风力有9—12级,“格美”中心经过的附近海面或地区的风力有13—14级,阵风15—16级;另外上海、江苏南部、安徽南部、江西东部、福建西部、浙江中北部等地也将有6—7级的大风。
降水预报:7月25日14时至26日14时,浙江南部、福建大部、江西中东部、广东东部、台湾岛等地有大到暴雨,其中,浙江东南部、福建东部、广东东南部、台湾岛等地部分地区有大暴雨到特大暴雨(250—500毫米)。
福建省公安厅交警总队
泉州高速公路支队发布通告
从2024年7月25日13时起
泉州辖区所有高速公路主线及
入口实行交通管制
禁止一切车辆和人员通行
泉州晋江国际机场航班
全部取消
泉州晋江国际机场7月25日计划执行航班182架次,截至9时,已取消162架次,剩余计划执行航班20架次,其中客机16架次,货机4架次。
今日13时后的航班全部取消,26日部分航班受影响,请各位旅客密切关注天气变化和航班动态,合理安排行程,注意出行安全。
机场联系电话
旅客运输咨询电话:0595—85628988
货物运输咨询电话:0595—85628263
受台风“格美”影响
南铁调整以下列车运行方案
7月24、25日西安至福州的K4288/5次运行至南昌终止(25日9:38到);
7月25日九江至厦门的D6525次运行至南昌西终止;
7月25、26日福州至西安的K4286/7次改为南昌始发(17:18开);
7月26日福州南至广州东的D3315/4次改厦门北始发;
7月26日广州东至福州南的D3313/6次运行至厦门北终止;
7月26日深圳北至福州南的D3336次运行至厦门北终止;
7月26日深圳北至福州的D2330次运行至厦门北终止;
7月26日赣州至深圳北的D2357次改龙岩始发;
7月26日深圳北至宁德的D2306次运行至厦门北终止;
7月26日宁德至深圳北的D671次改厦门北始发;
7月26日赣州至福州的D6571/4/1次运行至龙岩终止,车次改为D6571次;
7月26日九江至厦门的D6525次运行至南丰终止;
7月26日福州至成都西的Z392/89次改为南昌始发(14:49开)。
南铁于7月25、26日在南昌西至南丰区间加开C9563次、C9564次、C9565次、C9566次、C9567次、C9568次、C9569次、C9570次等8趟城际列车方便旅客出行。
为应对台风“格美”登陆影响,福建省内各车站动态增开58个售票窗口,做好旅客退、改签工作。福州、厦门、泉州、莆田、永安南、漳州等车站提前储备食物、饮用水等生活物资,准备防汛沙袋、潜污泵、抽水带、手电筒等应急物资,为应对台风做足准备。各车站同步加强旅客乘降组织,对站内扶梯、通廊、地道、站台等处所增加人员疏散引导,在进出站主要通道和站台等处所采取铺设防滑地垫、设置防滑提示等措施,保障旅客安全顺畅出行。
台风登陆期间,南铁将密切关注台风动向和影响范围,加大铁路线路等设备巡检以及铁路外部环境安全排查力度,确保铁路设备安全。南铁福州动车段配属的188列动车组今日全部“回家”,动车所检修库开启最大检修模式,为恢复运行做充足准备。
铁路部门提示,旅客朋友可通过关注12306铁路客服平台,或车站大屏幕、广播、公告等发布的信息,及时了解列车开行情况,合理安排行程。
请大家及时关注最新预报信息
提前做好防范
综合厦门日报、福建气象、泉州高速交警微发布等
来源: fm1007福建交通广播








