近日,宜家(中国)投资有限公司
宣布召回宜家IKEA牌
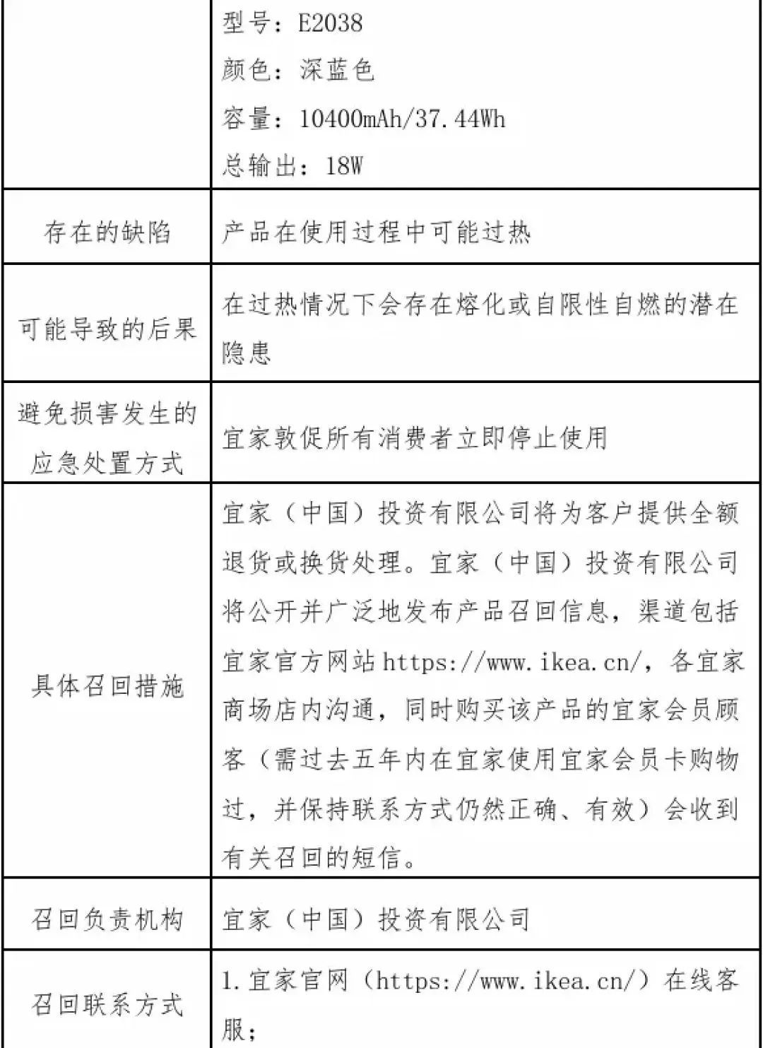
VARMFRONT旺芙荣移动电源
共计253件
快看看你买过没有?
召回原因:
产品在使用过程中可能过热。在过热情况下会存在熔化或自限性自燃的潜在隐患。
召回措施:
消费者立即停止使用该产品。宜家(中国)投资有限公司将为客户提供全额退货或换货处理。
️️️
充电宝安全问题不容忽视!
近些年
由于充电宝质量问题
或使用不当等原因
引发的安全事故时有发生
01
劣质充电宝引发火灾
2023年1月,广西桂平一自建民房凌晨突发大火,屋内一家四口不幸遇难。经初步调查,起火原因为移动电源发生短路引起火灾。现场勘验发现该移动电源疑似为伪劣产品。
02
充电宝过充导致火灾
2021年9月,广东东莞一居民家中发生火灾,所幸消防部门扑救及时未造成人员伤亡。经初步调查,起火原因为整夜充电的充电宝内部电路故障。
那么
充电宝为何会变成“充电爆”?
通过视频中的实验
我们可以得出以下结论:
充电宝起火、爆炸的主要原因
1、过充
根据充电器充电电流、充电宝容量不同,充电宝充满电一般需要几小时甚至更长时间。如果忘记拔充电器,或整天整夜充电,这种情况就叫过充电。
充电宝过充实验
正规的充电宝除了能实现给智能设备充电外,还应配备稳压电路、过充保护电路、过放保护电路、短路保护电路、温控保护电路等保护电路。而劣质充电宝的保护电路都是没有的,长时间过充有可能导致着火爆炸。
2、摔、碰、挤压、针刺
充电宝挤压实验
如果充电宝的外壳质量不过关,一旦发生挤压、冲击、针刺或者磕碰跌落,充电宝内部电路和电芯出现短路、电芯漏液等问题,从而发生剧烈反应,造成冒烟、起火、爆炸等严重的后果。
充电宝针刺实验
3、过热
充电宝热冲击实验
充电宝充电时放在被子、盒子等不利于散热的环境,或者将充电宝放置于太阳下等高温区域,都有可能引发充电宝的自燃爆炸。充电宝的最佳使用温度是0~40℃。充电宝平时应该存放在温度适中、干燥的地方,防止暴晒。
关于如何安全地使用充电宝
以下这些知识
一起来学习
↓↓↓
素材:应急管理部、江苏消防、无锡消防
来源: 江苏消防









