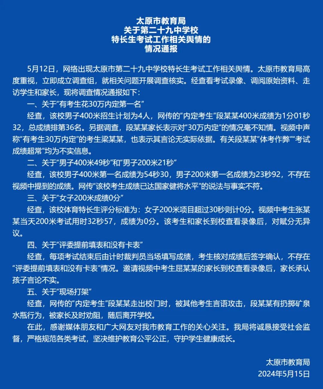
5月15日,山西太原市教育局发布情况通报:
5月12日,网络出现太原市第二十九中学校特长生考试工作相关舆情。太原市教育局高度重视,立即成立调查组,就相关问题开展调查核实。经查看考试录像、调阅原始资料、走访学生和家长,现将调查情况通报如下:
一、关于“有考生花30万内定第一名”
经查,该校男子400米招生计划为4人,网传的“内定考生”段某某400米成绩为1分01秒32,总成绩排第36名。另据调查,段某某家长表示对“30万内定”的情况毫不知情。视频中声称“有考生30万内定”的考生梁某某,也表示其言论无实际依据。有关段某某“体考作弊”“考试成绩超常”均为不实信息。
二、关于“男子400米49秒”和“男子200米21秒”
经查,该校男子400米第一名成绩为54秒30,男子200米第一名成绩为23秒92,不存在视频中提到的成绩。网传“该校考生成绩已达国家健将水平”的说法与事实不符。
三、关于“女子200米成绩0分”
经查,该校体育特长生评分标准为:女子200米项目超过30秒则计0分。视频中考生张某某当天200米考试用时32秒57,成绩为0分。该考生和家长到校查看录像后,对赋分无异议。
四、关于“评委提前填表和没有卡表”
经查,每项考试结束后由计时裁判员当场填写成绩,考生核对成绩后签字确认,不存在“评委提前填表和没有卡表”情况。邀请视频中考生屈某某的家长到校查看录像后,家长承认孩子言论不实。
五、关于“现场打架”
经查,网传的“内定考生”段某某走出校门时,被其他考生言语攻击,段某某有扔掷矿泉水瓶行为,被家长及时劝阻,随后离开学校。
在此,感谢媒体朋友和广大网友对我市教育工作的关心关注。我局将诚恳接受社会监督,严格规范各类考试,坚决维护教育公平公正,守护学生健康成长。
转自:太原教育
来源: 封面新闻
