如果有一名被称作风水大师的人,和您不曾相识,第一次见面就可以算出您的健康状况、家庭情况,而且算得非常准,您会相信吗?
如果这名看似“料事如神”的大师,收您几万几十万甚至上百万,声称作法就能改变运势,您会上钩吗?
那您又想没想过,这大师为什么能如此精准的算命呢?
一起来看上海这几位女士的遭遇↓↓↓
算出“必有一劫”
但又称花钱可转运
胡女士:她说我2025年要生一场大病。
民警:然后呢?
胡女士:她说你付了钱,这个运我给你转掉,这个病就不会生了,这样子说。
视频中的女子就是胡女士,她才给一名所谓的风水大师转了3万多块钱,就被朋友劝说着报了警。就在她报警的几个小时以前,胡女士见到了一名被称作风水大师的人。对方的一句话让她十分担心。
胡女士本身患有糖尿病,而且经常出现手脚发麻的症状。一直很在意健康的胡女士,听说自己将要生大病,心里有些害怕。更让她害怕的是,她与这所谓的大师未曾谋面,对方却可以精准地算出她的家庭情况。
上海市公安局闵行分局莘松派出所民警 陈祎旻:说我帮你算一算你的生辰八字,就能说出一些阿姨非常隐私的内容,比如说你的子女跟你现在是分居的,比如说你的老伴在几几年的时候去世了。
这所谓的大师算出来的运势,和胡女士的真实情况几乎一样,这下胡女士慌了神,难道自己真的面临一场大病吗?
付钱作法可以躲过这场疾病,胡女士就将卡里三万多块钱都转给了这名所谓的风水大师。
上海市公安局闵行分局莘松派出所民警 陈祎旻:当时阿姨卡里就有35800,大师要价是45800。大师说你先把35800转出来,剩下的一万,你后面转给我以后,我才能帮你作法。同时也嘱咐阿姨不要把这个事情说出去,她说你说出去这个事情就是泄露天机。
尽管被告知说出去就是“泄露天机”,胡女士还是把自己准备作法去病的经过告诉了朋友。胡女士的朋友一下子看出这是个骗局,赶紧劝说她报了警,这才有了节目最开始的一幕。
民警怀疑胡女士遭遇了诈骗,立刻展开调查。但是,面对民警的询问,胡女士竟一个问题也答不出来。
民警:在哪里算命的?
胡女士:专门有个算命的地方。
民警:在哪里?
胡女士:就在闵行。
民警:闵行哪里?
胡女士:我也不知道。
胡女士为什么不知道算命的地点呢?原来,当天胡女士是被人从美容院直接带到了大师的面前。带她过去的人,是一家美容院的店长杨某。
胡女士:她说你的眉这个边上都是白的,不好的,就是影响你的什么什么东西。你把这个眉纹好了,就是比较顺利的。
杨某一边给胡女士做皮肤护理一边告诉她,自己之所以懂这些风水运势的知识,是受教于一名十分有名的风水大师。
上海市公安局闵行分局刑侦支队民警 梁欣烨:杨某称这个风水大师是在交大土木工程系里面授课的,教国学易经课,然后还说有国家二级的风水师证书,很厉害,是国家承认的风水师。
杨某还告诉胡女士,这名所谓的风水大师不仅身份不简单,而且经他作法后,真的能够转运。
上海市公安局闵行分局莘松派出所民警 陈祎旻:杨某说最近我们店里财源广进,客流不断。为什么呢?是因为我们最近认识了一位很灵验的大师,他帮我们更改了店内的一些,比如说摆设,更改了一些装饰,让我们店内的风水变好了。
听了杨某的介绍,胡女士对这位大师产生了好奇。于是,杨某开车带胡女士去见了这名大师。
上海市公安局闵行分局刑侦支队民警 梁欣烨:我们一开始是觉得挺奇怪的,这个美容店的店长这么好心,带她去看风水,还开自己私家车,花这么多时间。
美容院当帮凶
女客户被骗450多万元
就在警方展开调查的时候,同样是在上海,还有一名女士,她为了寻求“转运”,先后支付给所谓的大师450多万元。更为巧合的是,推荐她去作法改运的朋友也是一家美容院的店长。转运、美容院、朋友推荐,这些仅仅巧合吗?当然不是,正是美容院当帮凶,实施骗局。
46岁的廖女士经常到美容院做保养,她和美容院的店长钱某很谈得来。在廖女士看来,钱某可以算是她的闺蜜,是她可以无话不谈、无条件相信的人。
廖女士曾经患有抑郁症,钱某也会经常陪她到医院检查。随着两人关系越来越密切,钱某建议廖女士找风水大师转转运。在钱某的引荐下,廖女士见到了这名大师。
廖女士:大师看我身体不好。我说什么身体不好?我说没有啊,我故意这样说。她说你还动过刀的,我就很惊讶。动过刀她都知道。
廖女士很惊讶,这位大师连自己动过手术都能精准算出,真有这么神吗?
廖女士:我就一直问她说你跟她很熟吗?她说不熟啊,我也是第二次见面,第一次见面时,意思说别人介绍她去的,然后排队,排了好多人在排队。
有了朋友的担保,廖女士慢慢卸下了防备。她询问这名风水大师有没有改变运势的方法,对方告诉她,花点钱做一场法事可以改变她的健康运。
在这名所谓的大师和自己朋友钱某的合力劝说下,廖女士开始花钱转运,几万、几十万,但是,她的运势似乎并没有变化。这个时候,钱某又来安慰她慢慢来。
上海市公安局闵行分局莘松派出所民警 陈祎旻:她说整个磁场的改变是比较缓慢的,不是一蹴而就的。同时呢,我跟你这么多年的交情,我不会来骗你。就是又忽悠又打感情牌,之前我们已经花了那么多钱了,我们不妨再多花一点钱,把你的运势整个转过来。
此后,廖女士又先后为了改善家人健康、改善自家茶厂运营情况,累计向这名大师支付了453.8万元。
那么,这名大师究竟是什么来头?她是如何能在第一次见到被害人时,就能准确说出被害人身体和家庭情况的呢?在这些花钱作法过程中,美容院又扮演的是什么角色呢?随着警方的调查,真相逐渐浮出水面。
上海市公安局闵行分局莘松派出所民警 陈祎旻:根据后续的调查,发现国家根本没有这个二级风水师的称号,他们大学也说根本没有所谓的这个大师来学校里讲过风水、易经方面的课程。她的学历呢,没有上过大学,她之前就是一个帮他人进行文眉工作的一个工作人员。
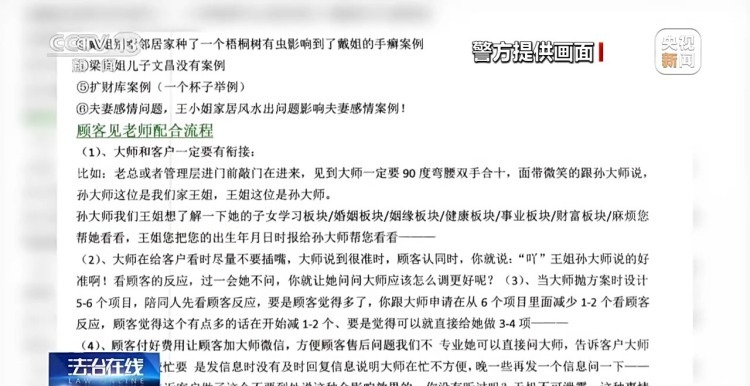
警方对这名所谓的风水大师孙某实施了抓捕,还查获了她在算命时使用的道具和话术单。
在这份话术单中提到,被害人去见大师时的流程、如何面对财富运不好或是家庭运不好的目标人群等等。
经调查,孙某是借助自己曾经在美容行业结识的一些人脉,与全上海市的37家美容院串通,对顾客实施诈骗。
上海市闵行区人民检察院第一检察部检察官 张应逸:首先就是通过先期的美容店给顾客铺垫,让顾客对孙大师感兴趣,第二步就是在见孙大师的过程中,孙大师通过美容店老板的提前报单,将顾客的隐私信息在算命的时候说出,让顾客认为这是孙大师通过算命算出来的顾客信息。
这名大师孙某与美容院店长的微信聊天记录显示,店长带被害人去找大师算命之前,会将顾客的姓名、生日、职业、子女状况、家庭状况等信息提前发给孙某,甚至还提供了顾客平时在店的消费金额。
上海市公安局闵行分局刑侦支队民警 梁欣烨:先摸了一下这些客户的经济状况,按照他们的经济状况富有或者是没钱的情况下,他们就定价格,这个价格不是固定不变的。
上海市闵行区人民检察院第一检察部检察官 张应逸:例如“补财库”,针对不同的被害人,她所开出的价格就是完全不相同,而且出入会很大。有的可能只有一两万,但是有的就高达几十万。
大师孙某和她的合伙人程某与多名美容院店长之间的转账记录显示,她会将50%的收入分给店长,所以这些店长才会十分积极地拉人头。
以看风水为名
一年间诈骗两千多万元
检察机关指控,2022年6月至2023年6月间,孙某、程某以风水为名诈骗钱款共计人民币两千多万元,美容院工作人员钱某、秦某等17人分别诈骗钱款700多万元至7万元不等。上述被告人以非法占有为目的,采用虚构事实、隐瞒真相的方法骗取他人钱财,应以诈骗罪追究其刑事责任。
今年2月29日,上海市闵行区人民法院对此案作出判决,被告人孙某、程某犯诈骗罪,分别被判处有期徒刑十一年、十年,剥夺政治权利一年,并处罚金人民币三十万元。被告人钱某、秦某等17名被告人犯诈骗罪,分别被判处有期徒刑三年至六个月不等,缓刑五年至一年,并处罚金。
来源: 央视新闻客户端


















