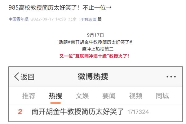
近日,南开大学胡金牛教授
在学校官网的简介更新
在荣誉称号一栏中
“上过热搜”经历被加入
还成为了
“力压普京的男人”
(当年的热搜排名比普京靠前)
据悉,胡金牛系南开大学
物理科学学院教授
2022年9月因在学院官网教师个人主页
中大量自嘲而受到关注
胡教授的新版个人介绍
依然自带“弹幕吐槽”
新版多了一项新职务
即天津市天文学会理事
对此,他在简介中
继续穿插了括号解释
称自己终于出圈了
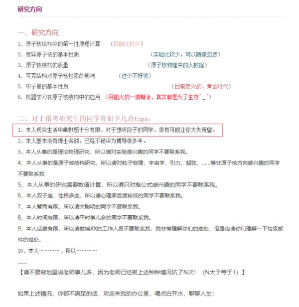
在研究方向方面
胡教授还新增加了几点tips:
“本人现实生活中幽默感十分有限
对于想听段子的同学
很有可能让你大失所望……
本人基本没有博士名额
已经不被评为博导很多年。”
教学经历方面
相较于2022年时的介绍
胡金牛的本科生课程量子力学
“已经开了三年,顺利度过菜鸟期”
原子物理学
“正在为如何进行教学改革而苦恼”
研究生课程原子核理论
“经常因为选课人少而停课,
最近多了那么三五个同学”。
在评论区,不少网友表示
“好可爱的教授”
“有才华的人都是这样”
同样“有趣的灵魂”
不止胡金牛教授
在南开大学物理学院
还有一位陈璟教授
他的主页带BGM
介绍研究方向时
他说,教授应该拿不到诺奖
所以只做自己感兴趣的课题
(物理漂亮、数学简单的那种)
陈教授还强调
对于加入课题组的学生
为了保证能全心科研
会尽力提供不低于国内平均水准的助研津贴
硕士生不低于2500元/月
本科生不低于1500元/月
个人简介页面,
陈教授写道,教授最自豪的是
能在30岁之前
出了趟国逛逛,读完了书
还顺便拿到了一些文凭
(两个学士、两个硕士、一个博士)
荣誉称号方面
陈璟教授还是那张图:
那些只是虚名而已……
这样“有趣的灵魂”
你还知道谁?
综合自澎湃新闻、南开大学官网、中青报官微此前报道、网友评论。
来源: 中国青年报















