寒假里,如何让孩子体会劳动带来的乐趣,在劳动中磨炼成长呢?今天,教育小微为你展示来自福建、广东、重庆的三所小学梳理的各年级寒假劳动清单,一起来看看吧——
福建省福州市仓山区教师进修学校附属第一小学寒假劳动教育清单
一年级
(1)在家能垃圾分类。
(2)学洗袜子、红领巾。
(3)学习用扫把扫地,会用畚箕。
(4)学习折衣服、裤子、袜子等。
(5)饭前盛饭、摆碗筷。
(6)饭后收拾并擦干净桌子。
(7)会整理自己的书包。
(8)会分类整理自己的玩具。
(9)学习制作水果拼盘或烤面包等简单的食物。
(10)坚持每天自己洗漱,并会将洗手盆和地面上的水渍擦干。
二年级
(1)会进行垃圾分类。
(2)学习用拖把拖餐厅,能够把用餐后的地面拖得又快又干净。
(3)学习清洗简单的小物品如自己的小内裤、袜子、毛巾。
(4)坚持饭前帮家人盛饭、摆碗筷。
(5)坚持饭后收拾、擦桌子、并学习洗碗筷。
(6)学会分辨蔬菜的好坏,剔除蔬菜中不能吃的部分。
(7)坚持自己的衣裤自己折。
(8)学会整理自己的书柜、书架。
(9)学会淘米,并能用电饭煲烧出软硬适中的米饭。
(10)种一盆花,并进行照料。
三年级
(1)用扫把扫地,会用畚箕。
(2)会用洗衣机洗衣服。
(3)会折衣服、裤子、袜子等。
(4)饭前盛饭、摆碗筷。
(5)饭后收拾、擦桌子、洗碗筷。
(6)会用针线缝扣子,会用削铅笔刀削铅笔。
(7)会打死结、活结、蝴蝶结等。
(8)认识、洗切葱、姜、蒜,会洗切叶菜类及根茎花果类的蔬菜。
(9)给父母或长辈做些表达孝心的事:捶背、洗头、洗脚等。
(10)整理自己的书柜、书架。
四年级
(1)坚持垃圾分类,“小手拉大手”,用行动影响家人。
(2)自己种植一种植物,记录生长过程。
(3)学习用针线缝扣子等。
(4)整理自己的衣橱衣物。
(5)坚持每周帮家人洗一次碗。
(6)书架进行归类整理。
(7)独立上超市购物。
(8)学会烧一个菜。
(9)独立当家一天。
(10)能自己洗头发。
五年级
(1)成为家中垃圾分类的责任人。
(2)坚持每次用完卫生间后及时打扫卫生间。
(3)坚持每天帮家人盛饭,饭后一起收拾桌子。
(4)学会整理换季衣服。
(5)坚持每天整理自己的书桌、书柜。
(6)尝试美化自己的生活一角。
(7)养护花草。
(8)坚持每周至少洗一次碗及清理灶台。
(9)新学烧一至两个小炒。
(10)为家人准备一次早餐。
六年级
(1)坚持进行垃圾分类。
(2)每周至少整理一次自己的衣橱。
(3)坚持每天清扫地面, 坚持每次用完卫生间后及时清理。
(4)坚持每天帮家人盛饭,饭后一起收拾桌子。
(5)坚持每天自己整理床铺,会自己换床单和被套。
(6)能自己洗鞋。
(7)学习晾晒衣服。
(8)养护花草。
(9)每周为家人烹饪三菜一汤。
(10)坚持每周至少洗一次碗,洗完碗后及时擦干灶台和厨房地面。
这份劳动清单,专家这样说——
该小学寒假劳动教育清单,基本上涵盖了《义务教育劳动课程标准(2022年版)》“日常生活劳动”板块的四个任务群,同时特别注重同一个劳动项目的连续性与进阶性设计,这有利于学生劳动习惯和劳动品质的养成。劳动教育不能仅依靠每周一节的劳动课,更应该充分利用生活中的劳动机会和劳动教育资源,随时随地地对孩子进行劳动教育,注重劳动教育的实践性、进阶性、坚持性等,使劳动成为一种习惯。(教育部基础教育劳动专委会委员罗祖兵)
学生、家长这样说——
我现在五年级,爸妈以前觉得我还是个小孩子,现在看到我能做这么多家务,还能争劳动章,慢慢地感觉他们把我当大人看了,有些任务就是我做主了,我感觉自己是家庭中很重要的一员,也是小顶梁柱了。(福建省福州市仓山区教师进修学校附属第一小学郑璐垚同学)
孩子乐于做劳动争章任务,在整理房间这个小事情中,我们看到了她的成熟和进步,我们看更欣喜地看到孩子们在自我管理中表现出的积极和主动。学校做劳动教育,以螺旋式上升的方式设计清单,我们非常支持。(福建省福州市仓山区教师进修学校附属第一小学郑璐垚同学家长)
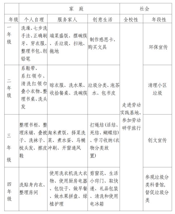
广东省深圳市龙华区行知小学校家社一体化劳动清单
这份劳动清单,专家这样说——
该校能基于学生的发展现状和年龄特点,根据义务教育劳动课程标准的任务群内容和劳动素养要求,对小学生各个生活场域的内容进行系统性梳理,科学设计了贴近学生真实生活的家社一体化劳动清单。该清单能将学生的个人日常生活、社会生活有机结合起来,在家务劳动上,能从个人自理、服务家人、创意生活等方面科学设计,循序渐进、注重各学段任务和目标的层层递进,充分涵盖了学生衣食住行等各个方面;在社会劳动内容上既能体现全校性又能彰显年段性特点,颇具教育价值。(教育部基础教育劳动专委会委员王红)
学生、家长这样说——
这个寒假刚开始,妈妈问我学校劳动技能考核手册的十项挑战技能,我想先挑战哪一项。我想了想,最后决定先挑战扫地这一项。一开始我觉得扫地很简单,拿起扫把挥挥两下就行,可是当我真的要做到每天都坚持扫地的时候,却发现没有想象中的那么容易。但是妈妈告诉我,劳动不仅可以让我获得生活技能,更能锻炼我的意志力。后来经过一周的扫地练习后,我不仅可以把地扫得干干净净,还大大增强了我的意志力,以后不管学什么新技能,我都不再害怕了。(广东省深圳市龙华区行知小学一4班吕松峻同学)
学校从2021年开始在5月份就开展全校性的生活节劳动教育专题活动,孩子特别喜欢厨神挑战赛和班级技能比赛。孩子通过21天劳动,做家务更加熟练,态度越来越好,从以前的“不情愿做”到主动做,经过坚持不懈的劳动,养成爱劳动的好习惯,也体会到劳逸结合的益处。孩子在寒暑假里,特别喜欢给家人做自己的拿手好菜,听到我们对他的赞赏,孩子的劳动光荣感油然而生。感谢学校组织的劳动清单挑战活动,让孩子提升了劳动技能,提升了劳动光荣感,也融洽了亲子关系。(广东省深圳市龙华区行知小学五7班张正霓家长)
重庆市开州区汉丰第六小学寒假劳动实践暨学生家务劳动清单
一年级家务劳动清单
1.能自己穿衣、洗漱。
2.学习折衣服、裤子、袜子等。
3.学洗袜子、内衣裤。
4.饭前盛饭、摆碗筷。
5.饭后收拾并擦干净桌子。
6.会洗水果。
7.会收拾自己的玩具。
8.学习用扫把扫地。
9.能将垃圾分类投放。
10.会安全的开关门窗。
二年级家务劳动清单
1.坚持自己的衣裤自己折。
2.学会叠被子、能把床铺理整齐。
3.学习清洗简单的小物品如袜子、内衣裤。
4.学习系鞋带的方法,能快速系好鞋带。
5.学会分辨蔬菜的好坏,剔除蔬菜中不能吃的部分。
6.坚持饭前帮家人盛饭、摆碗筷。
7.坚持饭后收拾、擦桌子、并学习洗碗筷。
8.学习用拖把拖地,能拖得又快又干净。
9.学会整理自己的书柜、书架。
10.学会安全的开关门窗。搞好室内外公共卫生。
三年级家务劳动清单
1.能自己洗头、梳头、洗澡,学会洗小件衣服。
2.会叠衣服、裤子、袜子等。
3.饭前盛饭、摆碗筷。饭后收拾、擦桌子、洗碗筷。
4.会用水果刀削瓜类或水果的皮。
5.会捡菜、洗菜。常见变质食物的辨别。
6.会洗自己的鞋子,帮家人擦皮鞋。
7.会打死结、活结、蝴蝶结等。
8.学习用针线缝扣子,会用削铅笔刀削铅笔。
9.会安全使用电饭煲、微波炉、燃气灶、电冰箱等家用电器。
10.整理自己的书包、书柜、书架。
四年级家务劳动清单
1.坚持垃圾分类,并用行动影响家人。
2.自己种植一种蔬菜、绿植。
3.会用针线缝扣子、熟练系鞋带。
4.坚持饭后收碗、洗碗。
5.整理自己的衣橱衣物。
6.会正确使用洗衣机清洗衣物。
7.用报纸等包装礼物。
8.书架进行归类整理。
9.能自己洗澡、洗头、梳头,洗完澡后收拾擦干浴室。
10.会用电饭煲煮饭、用微波炉热饭菜、用燃气灶煮汤、煮面条等简单的生活技能。
五年级家务劳动清单
1.会正确使用洗衣机清洗衣物或手洗衣物,晾晒衣物。
2.坚持每次用完卫生间后及时打扫卫生间。
3.坚持每天帮家人盛饭,饭后一起收拾桌子、洗碗。
4.学会整理换季衣服。
5.坚持每天整理自己的书桌、书柜。
6.照顾小弟弟、小妹妹。
7.养护花草。会饲养小动物。
8.学会炒菜、煮汤、煲粥等简单烹饪技能。
9.会泡茶、制作蛋糕、制作水果拼盘等简单的食物。
10.会修理钢笔、修补图书等常见的家用修理方法。
六年级家务劳动清单
1.能独立做简单的饭菜。
2.会自己换、洗床单和被套。
3.帮忙洗车、吸地擦地、擦玻璃(里外两面)。
4.清洁洗手间、马桶。
5.会清洁厨房。
6.用洗衣机洗衣服,淡色深色的衣服分开洗、清洁剂的量、水量、洗衣机的操控、晾衣服等。会清除衣服上的污渍。
7.会进行物品收纳,会进行旧物利用。
8.列出要买的东西的清单,到超市购买家人所需物品。
9.拟定家庭出游计划和出行攻略。
10.会种养绿植,进行无土栽培。
孩子在做家务劳动时
要注意以下几点:
1.做到长期坚持
我们应该让孩子保持一种良好的习惯,对待家务方面的问题,我们应该积极让孩子去做,并且能够坚持下去。
2.做到力所能及
我们应该尽力帮助孩子,并且教会他们一些简单的家务劳动,并且根据孩子的能力来做适当的家务。
3.不要超出能力
孩子的能力是有限的,我们应该让孩子提高自己的能力,但是,做家务事却不能超出孩子的能力,否则容易受伤。
4.注意避免危险
我们应该注意,在孩子做家务的时候,让他们注意安全,提供有效的防护措施,并且避免孩子出现危险。
5.分清轻重缓急
我们应该注意分清家务事的轻重缓急,如果在同时有几样家务事的情况下,要做那些非常着急的事情。
这份劳动清单,专家这样说——
该学校对学生的寒假劳动实践提出了详细的建议,内容丰富,育人目的明确。首先,家务劳动清单充分考虑了学生的身心发展和个性差异。清单提供了适应不同年级学生需求的劳动任务。同时,每个年级分别设有10项供学生选择的清单,鼓励学生按照个人的兴趣和能力选择参与劳动活动,促进每个学生的个性化发展。其次,清单来源于生活,具有实践性、开放性,能够让学生在真实情境中进行劳动实践,提高动手能力、自理能力。最后,家务劳动清单注重培养学生的合作精神。家务劳动清单给学生提供与家人合作的机会,例如一起收拾桌子、给家人盛饭等,注重培养学生的合作能力和家庭责任感,让孩子和家人一起创造、享受美好的生活。
为了提高家务劳动清单育人效果,寒假劳动清单还可以融合迎新春特色,比如剪窗花、购年货、烧年夜饭、包饺子,既可以提高学生的劳动能力,也能营造一个其乐融融的家庭氛围。(教育部基础教育劳动专委会副主任委员章振乐)
学生、家长这样说——
通过循序渐进的清单式劳动教育,我能主动做日常家务劳动,也能主动承担清理洗手间、马桶等脏活累活。寒假期间,我和家人一起出游,我主动做好攻略,一家人玩的非常开心。在年夜饭准备中,我也学会了用清单的方式整理好要购买的东西,并有序完成。劳动实践磨练了我的心性,养成了好的劳动意识和生活习惯,既提升了我的生活自理能力,还减轻了父母的家务负担,融洽了和家人的关系。我会努力将劳动坚持到底,为家人,为社会,为国家尽责出力!(重庆市开州区汉丰第六小学张誉腾同学)
学校分年级制定的劳动实践清单既符合学生身心实际,具有可行性,又符合循序渐进习惯养成,具有延续性,全面培养了学生的劳动能力。经女儿亲身实践锤炼后,看到女儿为我们准备一碗鸡蛋面、一盘土豆丝、一杯花茶、一个水果拼盘的时候,幸福感满满。我觉得小孩个子长高只是成长的一部分,身体变强壮了、知识面广泛了、生活习惯养好了、自理能力变强了、事理更明白了,这才是真正长大成长啦!(重庆市开州区汉丰第六小学杨承蒽同学家长)
劳动最光荣!
让我们一起来劳动吧!
作者:教育部新闻办
来源: 微言教育

