近日,北京大学校报发文《放弃绩点——成绩评定改革在“生科”》,调研学校成绩评定改革推行的情况,此举引发广泛热议。
文中显示,在高强度的学业考核压力下,无数学生为了总成绩提高一、两分而陷入不必要的内卷泥潭。为了改变这一现状,北京大学生命科学学院展开试点改革,放弃GPA排名,实行“等级制”的考核评定方式。
GPA(Grade Point Average)即“平均成绩点数”,是目前国内大学评价学生的关键指标。
GPA计算会将每门课程的绩点乘以学分,加起来以后除以总的学分,得出平均分,因此,学分不同的课程在GPA中的权重也有所不同。 (注:不同学校GPA计算方法存在差异,以各高校官方网站为准)
由于绩点在奖学金评选、保送生资格评选和申请国外大学时占据重要地位,成为了许多学生的“生命线”。多所高校在接收推荐免试攻读硕士研究生工作办法中指出,申请条件是专业成绩排名“名列前茅”。
图/中国人民大学2024年接收优秀应届本科毕业生免试攻读硕士研究生工作办法
在毕业求职过程中,绩点在某种程度上也是一张必不可少的“入场券”。
图/中国南方电网电力调度控制中心2024年校园招聘公告
《放弃绩点——成绩评定改革在“生科”》一文中提到,在绩点的压力下,很多同学在选课时就开始谋划,更加倾向参考教师往年的给分情况选课,而不是依据对课程本身的了解或兴趣,“卷”法多种多样。
多所高校尝试取消绩点
据微信公号“首都教育”消息,近些年,部分高校开始尝试取消绩点,实行等级制的成绩评定改革,即用A、B、C、D、F等字母表示学生的成绩水平,而不再用百分制或者绩点制。
2015年,清华大学宣布全面改革现有学业评价体系,从2015级本科生和研究生起,用A、B、C、D、F等12档等级记录学生的成绩,而不再是百分制。
2019年5月20日,清华大学发布GPA改革方案,方案提出,“对学生学业水平的评价是教师的学术权利,教务部门尊重教师的学术判断,不在成绩评定工作中设置指导性的优秀率指标”。同时,2019年及以后入学本科生的成绩记载方式将不再有“对等百分成绩”。
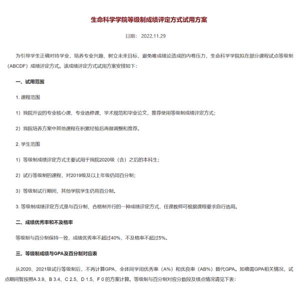
北京大学生命科学学院从2020级开始采取“等级制”的考核评定方式。方案中明确显示:不再计算GPA,全体同学用优秀率(A%)和优良率(AB%)替代GPA,并将学生的成绩分为A、B、C、D、F五个等级。
对于申请出国留学学生要求的GPA,学院会提供一份证明,说明采用等级制的评价方式。
除了北京大学和清华大学,华东师范大学、上海科技大学等高校也采取了等级制的评定方式,但同时也保留了百分制,以便于成绩的转换和存档。
大学生可以不用“卷”了吗?
在实行等级制前,北京大学生命科学学院内对学生们组织3次问卷调研结果显示,试行等级制的支持度达到88%。
北京大学生命科学学院副院长王世强表示,“一门课程,如果能考到85分以上,我们认为从知识掌握上已经足够好了,没有必要再花很大的精力达到95分以上。”生命科学学院对本科生实行等级制、放弃GPA的目的,是为了给同学们留出更多的时间去进行素质提升,比如听一些名家讲座,选修一些人文课程,参加科研实践和社会实践等等。
图/生科学生在实验室。图片来源:北京大学校报
21日,中青评论发文称——当然,也有人担心,取消了GPA排名,大学“卷”的本质没有变,还是会有学生为了成绩等级费尽心思。但是,以“粗线条”的成绩替代过细的成绩,已经传递出一个鲜明的信号:成才的方向多种多样,困在一个赛道上“卷”分数,不是大学培养的目标。
微信公号“首都教育”在文中提到,事实上,无论是绩点制,还是百分制,或是其他考核评价体系,都是一种“外视”,而真正重要的则是“内视”,是自我的实现和成长。
图/北大生科学生设计完成的“假如给标本一日光阴”剧本杀游戏套装。图片来源:北京大学校报
取消绩点,
你怎么看?
综合:首都教育、光明日报、中青评论(撰文/王钟的)等。
来源: 中国青年报






