注意啦!注意啦!
2024年全国硕士研究生招生考试(初试)
将于本周末进行
这份小布精心整理的考研小tips
请您查收
↓↓↓
关于考试时间
2024年全国硕士研究生招生考试(初试)
将于12月23-25日进行
初试时间及考试安排
| 时间 | 上午 8:30-11:30 |
下午 14:00-17:00 |
| 12月23日 | 思想政治理论、 管理类综合能力 |
外国语 |
| 12月24日 | 业务课一 | 业务课二 |
12月25日:考试时间超过3小时或有使用画板等特殊要求的考试科目(起始时间8:30,截止时间由招生单位确定,不超过14:30)
关于准考证
考生可于12月13日至25日
自行打印《准考证》
研招网下载
忘记密码戳这里找回密码
支付宝下载
方法一:打开支付宝APP,扫描下方二维码,进入“学信网”官方小程序。
下拉页面选择“研招网”,点击进入。
在导航栏选择“统考网报”,点击统考报名,登录后根据页面提示,下载《准考证》。
方法二:打开支付宝APP,在首页搜索栏输入“学信网”,点击“研究生准考证”,可根据页面提示,下载《准考证》。
提示
1、建议考生多处备份《准考证》,包括复印件和电子版,做好准备,初试和复试均用到准考证。
2、《准考证》由考生使用A4幅面白纸在规定时间内上网自行下载打印。《准考证》正、反两面在使用期间不得涂改或书写。考生凭下载打印的《准考证》及有效居民身份证参加考试初试和复试。
3、考生凭本人《准考证》及有效居民身份证按规定时间进入考场,对号入座。入座后将上述证件放在桌面左上角,以便核验。
4、考试地点由报考点指定。考生应在考前了解考试地点及考场有关注意事项。
关于考试细节
考试工具
考生应按考点所在省级教育招生考试机构有关规定携带并使用文具。自命题科目按招生单位说明携带文具。
必须携带的证件:有效居民身份证、准考证。
必要的工具:2B铅笔、橡皮、中性水笔(多带几支)、画图工具、小刀、固体胶,透明笔袋。
不能携带的工具:手机等通讯工具(手机进考场后要关机并放在监考老师指定的地方);电子产品;稿纸(一般不允许私自携带)等。
试卷密封
关于条形码:需要贴条形码的科目一般只有国家统考科目;
条形码有2种,考生信息码和试卷信息码,两种都要贴,不要遗漏;
条形码一般贴在答题卡指定位置上,有几张答题卡就要贴几张条形码。
关于密封袋:需要考生自己拆密封袋和装密封袋的科目一般只是专业课科目,国家统考科目是由监考老师统一拆袋、下发试卷以及收试卷和密封的;
拆密封袋时尽量小心。
需要装入密封袋内的文件:试卷册、答题卡、答题纸,仔细确认,不要遗漏。
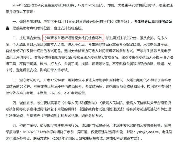
关于考场新变化
今年研考入场新增智能安检门检查环节
温馨提示
考前怎么吃、吃什么
调整心态很重要
追风赶月莫停留
平芜尽处是春山
小布与你
一“研”为定!
综合自中国政府网微信公众号、研招网资讯微信公众号
来源: 北京发布







